Download

ORIGINAL ARTICLE

IL2RB affects Th1/Th2 and Th17 responses of peripheral blood mononuclear cells from septic patients

Jiaqian Zhou, Ying Zhang*, Qing Zhuang*

Department of Anesthesiology, Shanghai Ninth People’s Hospital, Shanghai Jiao Tong University School of Medicine, Shanghai, China

Abstract

Background: Immune dysfunction is a common and serious complication of sepsis. This study finds key genes linked to immunity in sepsis.

Methods: The “Limma package” was used to analyze GSE154918 datasets for differentially expressed genes. The differentially expressed genes were then enriched for Kyoto Encyclopedia of Genes and Genomes (KEGG) pathway, and interleukin 2 receptor subunit Beta (IL2RB) protein coding gene was chosen for investigation. IL2RB expression in peripheral blood mononuclear cells (PBMC) was assessed by polymerase chain reaction. White blood cells of septic patients and healthy controls were collected from hospitals and linked with acute physiology and chronic health evaluation (APACHE) II, sequential organ failure assessment (SOFA), C-reactive protein (CRP), and procalcitonin (PCT) of septic patients using Pearson’s correlation analysis. PBMC cells were transfected with IL2RB, and the effect of transfection was observed on cellular interferon gamma (IFN-γ), interleukin (IL)-12, IL-4, IL-10, and IL-17A.

Results: A total of 686 differential genes, comprising 446 upregulated and 240 down regulated genes, were identified. The enrichment of KEGG pathway revealed that the majority of differential genes were enriched in the T helper (Th1)/Th2 cell and Th17 cell differentiation pathways. In patients with sepsis, correlation analysis revealed a negative correlation between IL2RB and APACHE II score, SOFA score, CRP, and PCT. IFN-γ and IL-12 levels were elevated in PBMC of septic patients after IL2RB transfection, but IL-4, IL-10, and IL-17A levels were lowered.

Conclusion: Sepsis-induced immunological dysfunction is improved by IL2RB, which also balances Th1/Th2 responses and prevents Th17 activation. © 2023 Codon Publications. Published by Codon Publications.

Key words: bioinformatics analysis, IL2RB, sepsis, Th1/Th2, Th17

*Corresponding authors: Ying Zhang and Qing Zhuang, Department of Anesthesiology, Shanghai Ninth People’s Hospital, Shanghai Jiao Tong University School of Medicine, No. 639, Manufacturing Bureau Road, Huangpu District, Shanghai 200011, China. Email addresses: [email protected] (Ying Zhang); [email protected] (Qing Zhuang)

Received 16 August 2022; Accepted 30 August 2022; Available online 1 May 2023

DOI: 10.15586/aei.v51i3.757

Copyright: Zhou J, et al.
License: This open access article is licensed under Creative Commons Attribution 4.0 International (CC BY 4.0). http://creativecommons.org/licenses/by/4.0/

Introduction

Sepsis is an infection that has high mortality and morbidity rates and causes multi-organ dysfunction.1 Although therapies for sepsis have advanced in recent years, the fatality rate is still mounting. The etiology of sepsis is largely dependent on the imbalance of inflammatory factors and the release of inflammatory cytokines, including tumor necrosis factor-α (TNF-α), interleukin-6 (IL-6), and IL-1β. As a result, effective treatments for inflammatory illnesses are developed by searching molecular targets that specifically target different inflammatory pathways.2,3

The adaptive immune response, which includes T helper (Th) cell subpopulations, such as Th1 and Th17 cells, is a crucial defense mechanism to shield host from infection. By secreting Th1-type cytokines, such as i nterferon gamma (IFN-γ) and IL-2, Th1 cells supported cell-mediated immune responses. Th2 cells secrete cytokines, such as IL-4 and IL-10, which support humoral immunity. Sepsis is now widely known to be linked to severe immunological dysfunction, as shown by a clear change from Th1 to Th2 response. IL-17 and TNF-α are cytokines that are released by Th17 cells and are directly implicated in inflammation and multi-organ failure in sepsis model cells and animals. In summary, sepsis causes an initial, excessive inflammatory response that is gradually countered by negative feedback from the anti-inflammatory process. This may negatively impact immune function, increase susceptibility to infection, cause secondary hospital-acquired infections, and worsen patient prognosis.46

Microarray technology and bioinformatic analysis have been extensively employed in recent decades to screen genetic changes at the level of gene, paralleling the development and deployment of gene chip technology. Bioinformatic analysis provides an ideal method for screening large gene expression datasets. These molecular targets could offer fresh perspectives on the pathophysiology of sepsis, aid in the early detection of sepsis, and offer novel approaches to the clinical treatment of sepsis.7,8

In this study, we used bioinformatic methods to find differential expression genes (DEG) in sepsis. To compare DEGs between septic patients and healthy individuals, the GSE154918 microarray dataset from Gene Expression Omnibus (GEO) was downloaded and examined. The molecular mechanisms of sepsis were investigated using gene ontology (GO) annotation and Kyoto Encyclopedia of Genes and Genomes (KEGG)-enrichment analyses.

Methods

Microarray data

Gene Expression Omnibus database is the gene expression database built and maintained by the National Center for Biotechnology Information (NCBI). The GSE154918 dataset was acquired from the GEO database for our investigation. It consisted of samples of septic patients and healthy individuals, and were analyzed by the “Limma package” (R/Bioconductor software package) for GSE154918 dataset with a screening criterion of | log FC| ≥ 1, P < 0.05.

Functional annotation and pathway-enrichment analysis of DEGs

By analyzing the extent of gene function terms in DEGs, GO-enrichment analysis was used to elucidate biologically the pathophysiological mechanisms of sepsis. To show enriched signaling pathways in DEGs, KEGG-enrichment analysis was employed. P < 0.05 was used to denote statistical significance. In this study, GO- and KEGGenrichment analysis of DEGs was performed using cluster Profiler in R package.

Patients and Data collection

We selected patients who underwent oral and maxillo-facial surgery at the Ninth People’s Hospital of Shanghai Jiaotong University School of Medicine as the study population. All patients underwent complete surgical resection. However, 20 people suffering from sepsis after surgery were selected as the sepsis group, and 10 patients who did not suffer from post-surgical sepsis were selected as the control group. All patients were diagnosed according to the International Sepsis Definitions Conference diagnostic criteria for sepsis. Patients meeting the following criteria were included: (1) age > 18 years; (2) diagnosis of sepsis after surgery in intensive care unit (ICU); and (3) patients who had not received chemotherapy or radiation therapy before surgery. Exclusion criteria included HIV infection, neutropenia (<500 neutrophils/mm3), and steroid medication. The study was approved by the ethical committee of the Ninth People’s Hospital of Shanghai Jiaotong University, and complied with the Declaration of Helsinki. Every participant provided their informed written consent. Blood samples were collected from all subjects within 24 h of admission and clinical characteristics of the subjects were recorded, including age, gender, serum C-reactive protein (CRP), and procalcitonin (PCT). In addition, sequential organ failure assessment (SOFA) scores and acute physiology and chronic health evaluation (APACHE) II scores were assessed in patients with sepsis (Table 1).

Table 1 Demographic and clinical characteristics of septic patients.

Parameter Control
(n = 10)
Patients
(n = 20)
P-value
Age (years) 61.4 ± 7.57 73.9 ± 8.48 0.786
Gender (male/female) Males: 6
Females: 4
Males: 11
Females: 9
0.794
APACHE II score - 21.4 ± 7.24 -
SOFA score - 7.25 ± 2.81 -
CRP (mg/L) 5.16 ± 1.88 112.54 ± 24.42 <0.001*
PCT (ng/mL) 0.05 ± 0.02 15.46 ± 4.37 0.001*

CRP: C-reactive protein; PCT: procalcitonin; APACHE II score: acute physiology and chronic health evaluation score; SOFA score: sequential organ failure assessment score.

Isolation of peripheral blood mononuclear cells from blood samples

Peripheral blood samples were obtained and operated according to the manufacturer’s instructions. In brief, phosphate-buffered saline (PBS) was diluted in the ratio of 1:1 with the blood sample; Ficoll-Paque™ solution (Thermo Fisher, USA) was added, and the samples were centrifuged at 800 g for 30 min; the peripheral blood mononuclear cells (PBMC) layer was collected, washed with balanced salt solution, and centrifuged, and the supernatant was removed to obtain PBMC.

Cell culture and transfection

The extracted monocytes were cultured in Roswell Park Memorial Institute (RPMI)-1640 medium (Gibco, Thermo Fisher Scientific) containing 10% PBS and 5% CO2. IL2RB adenovirus (GenePharma, China) vector was transfected into PBMC from septic patients.

Reverse Transcription Polymerase Chain Reaction (RT-PCR)

Following the manufacturer’s instructions, total RNA from PBMC was extracted using TRIzol reagent (Invitrogen, USA), and reverse transcription was conducted using a PrimeScript RT kit (Takara Bio, Shiga, Japan). SYBR Premix Ex TaqTM PCR kit (Takara) was used to perform PCR amplification using a StepOnePlusTM RT-PCR System (Applied Biosystems, USA). Primer sequences were provided by Sangon Biotech (Shanghai, China). IL2RB forward primer: 5’-ATCTTGGAGCGAATGGGC-3’, IL2RB reverse primer: 5’-TTGTTTCAATGAGCATTTAGCATCT-3’; IFN-γ forward primer: 5’-GAGTGTGGAGACCATCAAGGA-3’, IFN-γ reverse primer: 5’-TGGACATCAAGTCAGTTACCGAA-3’; IL-12 forward primer: 5’-AGCACAGTGGAGGCCTGTTT-3’, IL-12 reverse primer: 5’-GCCAGGCAACTCCCATTAGTT-3’; IL-4 forward primer: 5’-CATCTTTGCTGCCTCCAAGAACA-3’, IL-4 reverse primer: 5’-GCGAGTGTCCTTCTCATGGT-3’; IL-10 forward primer: 5’-CAGGGCACCCAGTCTGAGAAC-3’, IL-10 reverse primer: 5’-TGGCAACCCAGGTAACCCTTAAA-3’; IL-17 forward primer: 5’-GACCTCATTGGTGTCACTGC-3’, IL-17 reverse primer: 5’-GTCCGGGGGAAGTTCTTGTC-3’; and β-actin forward primer: 5’-CGTTGACATCCGTAAAGACC-3’, reverse primer: 5’-AACAGTCCGCCTAGAAGCAC--3’. RNA expression of genes was normalized to β-actin expression, and gene expression was quantified using the 2-ΔCt method.

Western-Blot analysis

Collected samples were mixed with radioimmunoprecipitation assay (RIPA) lysis solution, and lysed on ice for 30 min. The lysed samples were centrifuged at 10,000 rpm for 30 min at 4°C, and the supernatant was collected for use in bicinchoninic acid (BCA) technique for protein quantification. The resulting total protein samples were transferred to polyvinylidene fluoride (PVDF) membranes after being subjected to protein separation using 10% sodium dodecyl sulfate–polyacrylamide gel (SDS-PAGE). After being blocked in 5% nonfat dry milk, the PVDF membranes were washed and incubated with the particular antibody IL2RB (13602-1-AP; Proteintech, USA) overnight at 4°C at a dilution ratio of 1:1000. The following day, the membranes were incubated with secondary antibody (ab6721; Abcam, UK) for 1 h after being washed for three times by tris-buffered saline with tween (TBST). The secondary antibody was diluted at a ratio of 1:10,000. The PVDF membrane was washed and developed with the enhanced chemiluminescence (ECL) kit. The grayscale values of each target band were analyzed by using glyceraldehyde 3-phosphate dehydrogenase (GAPDH) as an internal reference, and the gray ratio of the target protein to the internal reference was calculated to quantify protein expression.

Statistical analysis

The SPSS 22.0 software was used to analyze the data. The mean ± standard deviation (M ± SD) of normally distributed data was displayed, and Student’s t-test or one-way analysis of variance (ANOVA) was used to compare the groups. The Pearson correlation coefficients were used to calculate relationships between variables, and P < 0.05 was considered as statistically significant.

Results

Differential expression genes analysis

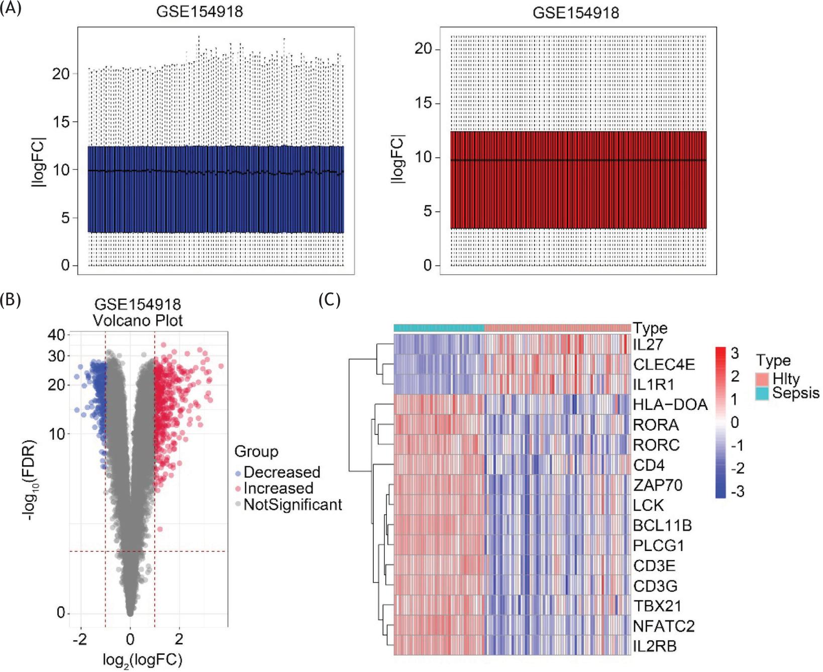
We first normalized the data (Figure 1A), and then analyzed to identify a total of 686 differential genes, which included 446 upregulated and 240 downregulated genes. The volcano plot displays differences in genes of septic patients and healthy controls (Figure 1B), and the heatmap displays the expression of some differential genes (Figure 1C).

Figure 1 Differential expression genes analysis. (A) Box plot of GSE154918 dataset before and after normalization. (B) Volcano plot of the GSE154918 dataset (blue circles represent downregulated genes, red circles represent upregulated genes, and gray circles represent genes with no differences). (C) Heatmap of some differential genes in the GSE154918 dataset (grouping legend: light red squares represent the healthy group, green squares represent the sepsis group. Numerical legend: red represents high gene expression, blue represents low gene expression, and the value represents the degree of high or low expressions).

Gene ontology annotation and KEGG-enrichment analysis of DEGs

Sepsis-related GO terms were mainly enriched in immune receptors activity, immunoglobulin binding, prostaglandin receptor binding, growth factor binding, lipopolysaccharide binding, and endopeptidase regulator activity (Figures 2A and B). Sepsis-related KEGG enrichment showed that DEGs were mainly enriched in hematopoietic cell lineage, Th17 cell differentiation, nuclear factor kappa B (NF-κB) signaling pathway, and Th1/Th2 cell differentiation (Figures 2C and D). We found from the txt file obtained from KEGGenrichment analysis that IL2RB was enriched in two pathways, Th1/Th2 cell differentiation and Th17 cell differentiation. The genes enriched on Th1/Th2 cell differentiation and Th17 cell differentiation are shown in Table 2.

Figure 2 GO annotation analysis and KEGG-enrichment analysis of DEGs. (A) Bar plot for GO analysis. (B) Dot plot for GO analysis. (C) Bar plot of KEGG-enrichment analysis. (D) Dot plot of KEGG-enrichment analysis. Different color legends represent the range of P-values; size of the circles represents the number of enriched genes.

Table 2 Genes enriched on Th1/Th2 cell and Th17 cell differentiation.

Description Gene
Th17 cell differentiation NFATC2/IL2RB/IL27/CD247/RORA/GATA3/PLCG1/ZAP70/IL1R1/HLA-DOA/CD4/LCK/CD3E/CD3G/RORC/TBX21
Th1 and Th2 cell differentiation NFATC2/IL2RB/CD247/GATA3/RUNX3/PLCG1/ZAP70/HLA-DOA/LCK/CD4/CD3E/CD3G/TBX21

IL2RB expression is downregulated in septic patients

First, we used the “ggpubr package” to map the expression of IL2RB in healthy controls and septic patients in the GSE154918 expression profile; this showed that IL2RB was lowly expressed in the peripheral blood of septic patients (Figure 3A). Then we examined IL2RB expression in peripheral blood collected from septic patients and healthy subjects and found that IL2RB mRNA and protein expressions were significantly decreased in septic patients (Figures 3B and C). In addition, IL2RB expression levels were found to be negatively correlated with APACHE II scores, SOFA scores, CRP, and PCT in septic patients (Figure 3D), further demonstrating the correlation between IL2RB and clinico-pathological characteristics of septic patients.

Figure 3 IL2RB expression is downregulated in PBMC from septic patients. (A) Expression of IL2RB in healthy individuals and septic patients from GSE154918 dataset. (B) Expression of IL2RB mRNA in septic patients and healthy individuals collected from hospitals. (C) Expression of IL2RB protein in septic patients and healthy individuals collected from hospitals. (D) Correlation analysis of IL2RB mRNA expression levels with APACHE II scores, SOFA scores, CRP, and PCT. ***P < 0.001.

IL2RB regulates Th1/Th2- and Th17-related factors

We transfected PBMC with IL2RB, and detected the expression of IL2RB in transfected cells. It was found that the expression of IL2RB in the sepsis+IL2RB group was higher than that in the sepsis+vector group, indicating that the transfection was successful (Figure 4A). Th1/Th2- and Th17-related factors were detected, and it was found that compared with the healthy group, the expressions of IFN-γ and IL-12 in the sepsis group were decreased, and the expressions of IL-4, IL-10, and IL-17A were increased, indicating that sepsis may lead to immune dysfunction whereas the imbalance of Th1/Th2- and Th17-related factors caused by sepsis was reversed after transfection with IL2RB (Figure 4B).

Figure 4 IL2RB regulates Th1/Th2- and Th17-related factors. (A) Bands and quantification of IL2RB in each group of PBMC. (B) Expression of IFN-γ, IL-12, IL-4, IL-10, and IL-17A in the PBMC of each group (the vertical coordinate indicates change in the ploidy-dependent gene expression compared to the healthy control, which is depicted as 1.0). vs. healthy, *P < 0.05, **P < 0.01, ***P < 0.001; vs. sepsis, #P < 0.05, ##P < 0.01, ###P < 0.001.

Discussion

The mortality rate because of sepsis has been reported high, making the search for sepsis-related targets essential for sepsis research.9 We are able to uncover possible diagnostic biomarkers and therapeutic targets for the prevention and treatment of sepsis using a novel and effective method, thanks to bioinformatics analysis. This enables us to comprehend the molecular pathways behind onset and progression of disease.10 Previous studies with three different d ifferential gene expression profiles identified key downregulated gene sets, including IL2RB.11 Identification of diagnostic biomarkers for sepsis from blood transcriptome data lead to immune-related gene IL2RB, which was identified as a diagnostic biomarker for sepsis.12 In this study, we selected IL2RB gene for further investigation after doing differential analysis of genes from healthy individuals and septic patients in GSE154918 dataset.

IL2RB is a subunit of IL-2 receptor and an immunomodulatory cytokine that regulates immune response IL-2R.13 Immune diseases have been linked to human or mouse IL2RB deficiency.14 It is possible to prevent septic lung damage by upregulating IL2RB.15 Additionally, review of data revealed that septic patients with elevated IL2RB expression have greater survival rate.16 Analyzation of the GSE154918 expression profile revealed that IL2RB expression was decreased in the peripheral blood of septic patients. We collected PBMC samples of healthy individuals and septic patients from hospitals and examined the expression of IL2RB; the outcome was agreed with biological analysis. PCT and CRP are common biomarkers of sepsis, and APACHE II and SOFA scores are commonly used to reflect severity of the disease.17 We correlated IL2RB expression data in PBMC of septic patients with CRP, PCT, and APACHE II and SOFA scores and found that IL2RB was negatively correlated with all of these indicators.

T-helper cells are regarded as a crucial part of adaptive immune system. Th1 cells support cell-mediated immune responses by secreting Th1-type cytokines, including IFN-γ; IL-12 is a Th1-inducing and Th1-maintaining component.18 Th2 cells release cytokines, including IL-4 and IL-10, that improve humoral immunity. IL-17 and IL-22, implicated in the pathophysiology of autoimmunity, are secreted by Th17 cells. Th1 and Th2 cells play a counter-regulatory role through the secretion of their cytokines. For instance, IL-4 reduces Th1 cells while promoting the growth of Th2 cells. IFN-γ. On the other hand, it encourages the growth of Th1 cells while preventing the proliferation of Th2 cells and the IL-4 and IL-5 production of Th2 cells.19 Sepsis is associated with severe immune dys-function, manifested by a marked shift from Th1 to Th2 responses.2022 We performed KEGG-enrichment analysis of differential genes in GSE154918 expression profile. The resulting text showed that IL2RB was enriched in Th1/Th2 differentiation as well as Th17 differentiation. Therefore, we performed overexpression of IL2RB in PBMC and found that IL2RB restored Th1/Th2 homeostasis and inhibited Th17-related factors.

Conclusion

We identified 686 differential genes by examining sepsis-related expression profiles from GEO database. We performed GO- and KEGG-enrichment analyses on differential genes and discovered that IL2RB gene was enriched in two distinct pathways: Th1/Th2 differentiation and Th17 differentiation pathways, which caught our attention. IL2RB gene is weakly expressed in sepsis, and in vivo investigations have demonstrated that it is connected to pathogenic elements that are related to sepsis. Mechanistically, we also demonstrated that IL2RB modulates the immune dysfunction caused by sepsis. However, this research has some limitations. Our sample size was small and the research content was not rich enough. Hence, the future studies must concentrate on the IL2RB-based sepsis diagnosis and the function of IL2RB in sepsis animal tests and other pathways.

Competing interests

The authors stated that they had no conflicts of interest to disclose.

Ethics approval

This article does not contain any studies with human participants or animals performed by any of the authors.

Data availability

The authors declare that all data supporting the findings of this study are available in the paper, and any raw data can be obtained from the corresponding author upon request.

Author Contributions

Jiaqian Zhou, Ying Zhang, and Qing Zhuang designed and carried the study. The authors supervised data collection, analyzed and interpreted the data, prepared the manuscript for publication, and reviewed draft of the manuscript. All authors read and approved the final manuscript.

REFERENCES

1. Salomão R, Ferreira BL, Salomão MC, Santos SS, Azevedo LCP, Brunialti MKC. Sepsis: Evolving concepts and challenges. Braz J Med Biol Res. 2019;52(4):e8595. 10.1590/1414-431X20198595

2. Park GL, Park M, Min JK, Park YJ, Chung SW, Lee SJ. Anisomycin protects against sepsis by attenuating IκB kinase-dependent NF-κB activation and inflammatory gene expression. BMB Rep. 2021;54(11):545–50. 10.5483/BMBRep.2021.54.11.063

3. Kurt AN, Aygun AD, Godekmerdan A, Kurt A, Dogan Y, Yilmaz E. Serum IL-1 beta, IL-6, IL-8, and TNF-alpha levels in early diagnosis and management of neonatal sepsis. Mediators Inflamm. 2007;2007:31397. 10.1155/2007/31397

4. Liu Y, Wang X, Yu L. Th17, rather than Th1 cell proportion, is closely correlated with elevated disease severity, higher inflammation level, and worse prognosis in sepsis patients. J Clin Lab Anal. 2021;35(5):e23753. 10.1002/jcla.23753

5. Rimmelé T, Payen D, Cantaluppi V, Marshall J, Gomez H, Gomez A, et al. Immune cell phenotype and function in sepsis. Shock. 2016;45(3):282–91. 10.1097/SHK.0000000000000495

6. Rendon JL, Choudhry MA. Th17 cells: Critical mediators of host responses to burn injury and sepsis. J Leukoc Biol. 2012;92(3):529–38. 10.1189/jlb.0212083

7. Fu Q, Yu W, Fu S, Chen E, Zhang S, Liang TB. Screening and identification of key gene in sepsis development: Evidence from bioinformatics analysis. Medicine (Baltimore). 2020;99(27):e20759. 10.1097/MD.0000000000020759

8. Ning YL, Yang ZQ, Xian SX, Lin JZ, Lin XF, Chen WT. Bioinformatics analysis identifies Hub genes and molecular pathways involved in sepsis-induced myopathy. Med Sci Monit Int Med J Exp Clin Res. 2020;26:e919665. 10.12659/MSM.919665

9. Evans L, Rhodes A, Alhazzani W, Antonelli M, Coopersmith CM, French C, et al. Surviving sepsis campaign: International guidelines for management of sepsis and septic shock 2021. Intensive Care Med. 2021;47(11):1181–247. 10.1097/CCM.0000000000005337

10. Liang J, Wu W, Wang X, Wu W, Chen S, Jiang M. Analysis of sepsis markers and pathogenesis based on gene differential expression and protein interaction network. J Healthcare Eng. 2022;2022:6878495. 10.1155/2022/6878495

11. Lu J, Li Q, Wu Z, Zhong Z, Ji P, Li H, et al. Two gene set variation indexes as potential diagnostic tool for sepsis. Am J Transl Res. 2020;12(6):2749–59. eCollection 2020

12. Yang Y, Zhang Y, Li S, Zheng X, Wong MH, Leung KS, et al. A robust and generalizable immune-related signature for sepsis diagnostics. In: IEEE/ACM transactions on computational biology and bioinformatics. 2021; pp.

13. Li G, Wang Y, Cheng Y. IL2RB is a prognostic biomarker associated with immune infiltrates in pan-cancer. J Oncol. 2022;2022:2043880. 10.1155/2022/2043880

14. Suzuki H, Kündig TM, Furlonger C, Wakeham A, Timms E, Matsuyama T, et al. Deregulated T cell activation and autoimmunity in mice lacking interleukin-2 receptor beta. Science (New York). 1995;268(5216):1472–6. 10.1126/science.7770771

15. Lou W, Yan J, Wang W. Downregulation of miR-497-5p improves sepsis-induced acute lung injury by targeting IL2RB. BioMed Res Int. 2021;2021:6624702. 10.1155/2021/6624702

16. Zhang Q, Hu Y, Wei P, Shi L, Shi L, Li J, et al. Identification of hub genes for adult patients with sepsis via RNA sequencing. Sci Rep. 2022;12(1):5128. 10.1038/s41598-022-09175-z

17. Kim Y-J, Lee J-H, Lee S-W, Kim WY. Use of quick sequential organ failure assessment score-based sepsis clinical decision support system may be helpful to predict sepsis development. Signa Vitae. 2021;17(5):86–94. 10.22514/sv.2021.082

18. Brombacher F, Kastelein RA, Alber G. Novel IL-12 family members shed light on the orchestration of Th1 responses. Trends Immunol. 2003;24(4):207–12. 10.1016/s1471-4906(03)00067-x

19. Wei Y, Shan L, Qiao L, Liu R, Hu Z, Zhang W. Protective effects of Huang-Lian-Jie-Du-Tang against polymicrobial sepsis induced by cecal ligation and puncture in rats. Evidence Based Compl Alternat Med (eCAM). 2013;2013:909624. 10.1155/2013/909624

20. Ayala A, Deol ZK, Lehman DL, Herdon CD, Chaudry IH. Polymicrobial sepsis but not low-dose endotoxin infusion causes decreased splenocyte IL-2/IFN-gamma release while increasing IL-4/IL-10 production. J Surg Res. 1994;56(6):579–85. 10.1006/jsre.1994.1092

21. Iwasaka H, Noguchi T. Th1/Th2 balance in systemic inflammatory response syndrome (SIRS). Nihon Rinsho Jpn J Clin Med. 2004;62(12):2237–43. PMid: 15597790.

22. Yoon SJ, Kim SJ, Lee SM. Overexpression of HO-1 contributes to sepsis-induced immunosuppression by modulating the Th1/Th2 balance and regulatory T-cell function. J Infect Dis. 2017;215(10):1608–18. 10.1093/infdis/jix142