Download

ORIGINAL ARTICLE

Esculentoside a attenuates airway inflammation in asthma by regulating mitochondrial apoptosis via the JAK2/STAT3 pathway

Yanli Wanga#, Jianbin Chena#, Bin Zhoub, Neng Renc, Jing Wangd, Jinna Gaod, Liming Sue*

aDepartment of Anesthesiology, Children’s Hospital of Fudan University Xiamen Branch, Xiamen Children’s Hospital, Xiamen, China

bDepartment of Infectious Diseases, Children’s Hospital of Fudan University Xiamen Branch, Xiamen Children’s Hospital, Xiamen, China

cDepartment of Pediatric Intensive Care Unit, The First Clinical Hospital of Jilin University, Changchun, China

dDepartment of Neonatal Intensive Care Unit, Jinan Maternity and Child Care Hospital Affiliated to Shandong First Medical University, Jinan, China

eDepartment of Medical Records, Children’s Hospital of Fudan University Xiamen Branch, Xiamen Children’s Hospital, Xiamen, China

#Yanli Wang and Jianbin Chen made equal contributions to the article

Abstract

Objective: This study aimed to investigate whether esculentoside A (EsA) alleviates airway inflammation by modulating JAK2/STAT3-mediated mitochondrial apoptosis in an ovalbumin (OVA)-induced murine model of asthma.

Methods: Female BALB/c mice were sensitized and challenged with OVA to establish the asthma model. EsA (15 mg/kg) was administered intraperitoneally from day 17 for seven consecutive days. JAK2 inhibitor (Fedratinib, 60 mg/kg) and JAK2 agonist (C-A1, 100 μg/kg) were used to further validate the involvement of the JAK2/STAT3 pathway. Histological analysis, ELISA, Western blot, TUNEL, and mitochondrial function assays were performed to evaluate inflammatory response, apoptosis, and signaling pathways.

Results: EsA treatment significantly alleviated airway inflammation, as shown by reduced peribronchial inflammatory infiltration and lower inflammation scores, and decreased goblet cell hyperplasia and PAS staining scores. ELISA results showed that EsA significantly reduced IL-4, IL-13, and TNF-β levels in BALF and decreased serum OVA-specific IgE. Western blot revealed that EsA downregulated phosphorylated JAK2 and STAT3 levels, as well as proapoptotic markers (Bax, Cyt C, and cleaved Caspase-3), while upregulating the antiapoptotic protein Bcl-2. These effects were comparable to those of Fedratinib and were reversed by JAK2 agonist C-A1. Furthermore, EsA restored mitochondrial membrane potential (JC-1 ratio increased) and reduced mitochondrial ROS production, indicating improved mitochondrial function. TUNEL assays corroborated the antiapoptotic effect of EsA.

Conclusion: : EsA ameliorates OVA-induced airway inflammation in mice, likely by suppressing the JAK2/STAT3 signaling pathway and attenuating mitochondrial-dependent apoptosis. These findings suggest that EsA holds therapeutic potential as a novel anti-asthmatic agent targeting inflammatory and mitochondrial pathways.

Key words: esculentoside A, asthma, JAK2/STAT3, mitochondrial apoptosis, airway inflammation

*Corresponding author: Liming Su, Department of Medical Records, Children’s Hospital of Fudan University Xiamen Branch, Xiamen Children’s Hospital, Xiamen, China, 361006. Email address: [email protected]

Received 28 August 2025; Accepted 23 October 2025; Available online 1 January 2026

DOI: 10.15586/aei.v54i1.1527

Copyright: Wang Y, et al.
This open access article is licensed under Creative Commons Attribution 4.0 International (CC BY 4.0). http://creativecommons.org/licenses/by/4.0/

Introduction

Asthma is a prevalent chronic respiratory disorder affecting over 300 million individuals worldwide, with rising incidence especially among children and adolescents.1 According to the World Health Organization (WHO), asthma affected approximately 262 million people and caused around 455,000 deaths globally in 2019, with most deaths resulting from acute exacerbations and inadequate access to effective treatment in low- and middle-income countries. Clinically, asthma manifests with recurrent episodes of wheezing, dyspnea, and cough, underpinned by persistent airway inflammation, mucus hypersecretion, bronchial hyperresponsiveness, and airway remodeling.2 Although inhaled corticosteroids and β2-agonists are the cornerstones of standard therapy,3 nearly 5–10% of patients develop severe or steroid-resistant asthma, characterized by suboptimal symptom control, high risk of exacerbation, and increased healthcare burden.4,5 These limitations highlight the urgent need to identify novel therapeutic targets and more effective interventions that go beyond symptom relief and address the underlying pathophysiology of asthma.

Beyond classical Th2-mediated immune responses, accumulating evidence indicates that structural abnormalities and airway epithelial damage also contribute critically to asthma progression.6 Among these, mitochondrial dysfunction has emerged as a pivotal factor in epithelial injury and chronic inflammation.7,8 Mitochondria-dependent apoptosis, regulated by the interplay between proapoptotic proteins (e.g., Bax, cytochrome c, and cleaved caspase-3) and antiapoptotic factors (e.g., Bcl-2), is central to maintaining epithelial integrity and homeostasis.9 Aberrant activation of apoptotic pathways not only leads to epithelial cell loss but also amplifies local inflammation, promoting airway remodeling and disease persistence.10,11

The Janus kinase 2 (JAK2)/signal transducer and activator of transcription 3 (STAT3) signaling pathway plays a fundamental role in modulating immune responses, inflammatory cytokine production, and cell survival.12 Hyperactivation of JAK2/STAT3 has been documented in bronchial biopsies and airway epithelial cells of asthmatic patients and animal models, and is strongly correlated with elevated IL-4, IL-13, and IgE production, as well as epithelial cell apoptosis.13,14 Moreover, STAT3 directly regulates mitochondrial apoptosis by modulating Bcl-2 family gene transcription,15 suggesting a possible mechanistic intersection between inflammation and mitochondrial injury.16 Therefore, inhibiting the JAK2/STAT3 pathway could offer a dual benefit—attenuating both airway inflammation and apoptosis-driven tissue damage in asthma.17

Esculentoside A (EsA), a natural triterpenoid saponin extracted from Phytolacca esculenta, has been shown to possess anti-inflammatory, immunomodulatory, and antiapoptotic properties in several inflammatory and autoimmune disease models, including ulcerative colitis, encephalomyelitis, and pulmonary fibrosis.18,19 In spite of its broad pharmacological activity, the potential role of EsA in asthma remains largely unexplored, particularly in relation to the JAK2/STAT3 axis and mitochondrial apoptosis.

In this study, we aimed to investigate whether EsA can mitigate airway inflammation in an ovalbumin (OVA)-induced murine model of asthma by modulating JAK2/STAT3 signaling and suppressing mitochondria-mediated apoptosis. By employing pharmacological inhibitors and agonists of JAK2 in combination with comprehensive histological, biochemical, and molecular evaluations, we sought to elucidate the therapeutic potential and mechanistic basis of EsA in asthma intervention.

Materials and Methods

Materials and reagents

All compounds were obtained from MedChemExpress (Monmouth Junction, NJ, USA) and prepared according to the manufacturer’s instructions. EsA (≥98% purity; Cat# HY-N0734) was dissolved in sterile PBS. Fedratinib (≥98% purity; Cat# HY-15489A) was suspended in 0.5% carboxymethylcellulose sodium (CMC-Na, Sigma-Aldrich; Cat# C5678). C-A1 (≥98% purity; Cat# HY-137001) was reconstituted in sterile PBS.

Construction of an asthma model in mice induced by OVA and experimental grouping

Female BALB/c mice (6–8 weeks old, weighing 18–22 g) were obtained from Beijing Vital River Laboratory Animal Technology Co., Ltd. (Beijing, China). All mice were housed in a specific pathogen-free (SPF) facility with controlled conditions (temperature: 22 ± 2 °C; humidity: 55% ± 5%) and a 12-hour light/dark cycle, with ad libitum access to food and water. All animal procedures were approved by the Animal Ethics Committee of Children’s Hospital of Fudan University Xiamen Branch (Approval No. 2025-0213) and performed in accordance with the NIH Guidelines for the Care and Use of Laboratory Animals.

An OVA-induced murine model of asthma was established, and experimental grouping was conducted in parallel. On days 0, 7, and 14, mice were sensitized by intraperitoneal injection of 20 μg OVA (Grade V, ≥98% purity, Sigma-Aldrich, USA; Cat# A5503) emulsified with 2 mg aluminum hydroxide adjuvant (Al(OH)_3, Thermo Fisher Scientific, USA; Cat# 77161) in 0.2 mL phosphate-buffered saline (PBS). From days 21 to 23, mice were challenged daily with aerosolized 1% OVA (w/v in PBS) using an ultrasonic nebulizer (YUWELL 402AI, Yuwell Medical, China) for 30 minutes to induce airway inflammation.1921 Mice were randomly divided into five groups subjected to the following treatments: (1) NC group: mice received intraperitoneal PBS without OVA sensitization or challenge; (2) OVA group: mice were sensitized and challenged with OVA but received no treatment; (3) OVA + EsA group: OVA-induced mice received EsA (15 mg/kg/day, i.p.) from day 17 to 23; (4) OVA + Fedr group: OVA-induced mice received fedratinib (60 mg/kg/day22, p.o.) from day 14; (5) OVA + EsA + C-A1 group: OVA-induced mice were co-treated with C-A1 (100 μg/kg/day23, i.p.) from day 14 and EsA from day 17.

All experimental groups consisted of eight mice (n = 8 per group). This sample size was selected based on prior published murine asthma studies using OVA sensitization models, which typically employed 6–10 mice per group to achieve reproducible outcomes in airway inflammation and cytokine assays.2325 Although no formal a priori power analysis was conducted, the chosen group size is consistent with the field and allowed detection of significant differences among groups. The EsA dose used in this study (15 mg/kg/day, i.p. for 7 days) was chosen as an intermediate dose within the range reported to be pharmacologically active in rodents. Prior studies demonstrated in vivo efficacy of EsA at 5 mg/kg in mice26 and at 10–20 mg/kg in rats,27, while supplier data sheets also summarize 5, 10, and 20 mg/kg regimens in mice (MedChemExpress, HY-N0632). On this basis, we selected 15 mg/kg to balance putative efficacy and tolerability over a 1-week course. During dosing, animals were monitored daily for body weight and general behavior, and no overt adverse events were observed.

Histological analysis

Lung tissues were fixed in 4% paraformaldehyde (PFA; 24 h, Servicebio, Wuhan, China; Cat# G1101), embedded in paraffin, and sectioned (4 μm). Hematoxylin and eosin (H&E) staining was used to assess airway inflammation, including peribronchial and perivascular inflammatory cell infiltration, epithelial hyperplasia, and airway narrowing. Inflammatory cell infiltration was scored under light microscopy in a blinded manner on a scale of 0–4 (0 = no inflammation; 1 = few scattered cells; 2 = 1–3 cell layer; 3 = 4–5 cell layers; 4 = >5 cell layers around bronchi or vessels).25

Periodic acid–Schiff (PAS) staining was performed to evaluate goblet cell hyperplasia and mucus production. PAS-positive goblet cells were counted in five randomly selected high-power fields (HPFs, 400×) per section, and scored semi-quantitatively as follows: 0 = none; 1 = <25%; 2 = 25–50%; 3 = 51–75%; 4 = >75% of epithelial cells stained positive.25

Enzyme-linked immunosorbent assay (ELISA)

Bronchoalveolar lavage fluid (BALF) and blood samples were collected from all experimental groups 24 hours after the final OVA challenge. BALF was obtained by flushing the lungs with 0.8 mL PBS via tracheal cannulation, repeated twice (total volume 1.6 mL). Blood was collected from the retro-orbital sinus, allowed to clot at room temperature (30 min), and centrifuged at 3,000 ×g for 10 min to obtain serum. The concentrations of interleukin-4 (IL-4), interleukin-13 (IL-13), and tumor necrosis factor-alpha (TNF-β) in BALF, as well as OVA-specific immunoglobulin E (OVA-IgE) in serum, were quantified using commercial ELISA kits (Cloud-Clone Corp., Wuhan, China; Cat# SEA056Mu, SEA062Mu, SEA133Mu, and SEA892Mu, respectively) according to the manufacturer’s instructions. Absorbance was measured at 450 nm using a microplate reader (BioTek Instruments, USA), and cytokine levels were calculated based on standard curves.

Western blot analysis

Lung tissues from all experimental groups were homogenized in RIPA lysis buffer containing protease and phosphatase inhibitors (Beyotime, Shanghai, China), and centrifuged (12,000 ×g, 15 min, 4 °C). Supernatants were collected, and protein concentrations were determined using a BCA assay kit (Thermo Fisher, USA). Equal protein amounts (30 μg per lane) were separated by SDS-PAGE and transferred to PVDF membranes (Millipore, USA). Membranes were blocked with 5% non-fat milk in TBST (1 h, room temperature), then incubated overnight at 4 °C with primary antibodies (all from Abcam, Cambridge, UK) at 1:1000 dilution: JAK2 (Cat# ab108596), phospho-JAK2 (p-JAK2, Cat# ab32101), STAT3 (Cat# ab68153), phospho-STAT3 (p-STAT3, Cat# ab76315), Bax (Cat# ab182733), Bcl-2 (Cat# ab182858), cytochrome c (Cyt C, Cat# ab13575), cleaved caspase-3 (Cat# ab32042), and β-actin (Cat# ab8226) was used as a loading control. After washing, membranes were incubated with HRP-conjugated goat anti-rabbit (Cat# ab205718) or anti-mouse (Cat# ab205719) secondary antibodies (1:5000, Abcam) for 1 h at room temperature. Bands were visualized using enhanced chemiluminescence (ECL, Bio-Rad, USA) and quantified by ImageJ (NIH, USA). Protein expression was normalized to β-actin.

TUNEL assay

Lung tissues from mice in the JAK2 pathway modulation groups were fixed in 4% paraformaldehyde, embedded in paraffin, and sectioned (4 μm). Apoptotic cells were detected using a TUNEL assay kit (Beyotime, Shanghai, China; Cat# C1086) following the manufacturer’s instructions. After dewaxing and rehydration, sections were treated with proteinase K (20 μg/mL, 30 min, 37 °C), incubated with the TUNEL reaction mixture (1 h, 37 °C), and counterstained with DAPI (5 min, room temperature). TUNEL-positive nuclei (green) were visualized under a fluorescence microscope (Olympus, Japan), and apoptotic cells were counted in five randomly selected HPFs (400×) per section. The average number of TUNEL-positive cells per field was calculated to assess apoptotic activity.

Mitochondrial function assessment

Lung tissues were used for mitochondrial function analysis. Mitochondrial membrane potential (Δψm) and mitochondrial reactive oxygen species (ROS) levels were assessed using a JC-1 assay kit (Beyotime, China; Cat# C2006) and MitoSOX™ Red indicator (Invitrogen, USA; Cat# M36008), respectively. Fresh lung tissues were enzymatically dissociated with 0.25% trypsin-EDTA (5 min, 37 °C), filtered through a 70 μm cell strainer, and washed with PBS. The resulting cell suspensions were incubated with JC-1 (10 μM, 20 min, 37 °C) or MitoSOX Red (5 μM, 15 min, 37 °C) in the dark. After washing twice with PBS, fluorescence signals were observed under a fluorescence microscope (Olympus, Japan). JC-1 red/green fluorescence ratios was used to quantify Δψm, and MitoSOX-positive signals indicated mitochondrial ROS levels. Quantification was performed using ImageJ in five randomly selected HPFs (400×) per group.

Statistical analysis

All statistical analyses were conducted using SPSS version 23.0 (IBM Corp., Armonk, NY, USA). Data are presented as mean ± standard deviation (SD). One-way analysis of variance (ANOVA) followed by Tukey’s post hoc test was used for comparison among multiple groups. For nonnormally distributed or ordinal data (e.g., histological scores, TUNEL-positive cell counts), the Kruskal–Wallis test and Dunn’s multiple comparisons were applied. A value of P < 0.05 was considered statistically significant.

Results

EsA alleviates airway inflammation and mucus hypersecretion in OVA-induced asthmatic mice

As shown in Figure 1AB, mice in the OVA group exhibited significant peribronchial and perivascular inflammatory cell infiltration, airway epithelial hyperplasia, and narrowed bronchial lumens. In contrast, EsA treatment markedly alleviated inflammatory changes, with thinner airway walls and reduced inflammatory infiltration. Similarly, PAS staining showed that OVA exposure led to excessive goblet cell hyperplasia and mucus accumulation in the bronchial epithelium, while EsA treatment visibly decreased PAS-positive areas. Quantitative analysis revealed a significant increase in inflammation scores in the OVA group compared with NC (P < 0.01), which was significantly reduced by EsA treatment (P < 0.01) (Figure 1C). Likewise, PAS scores were significantly elevated in the OVA group (P < 0.01), and EsA intervention notably attenuated this effect (P < 0.01) (Figure 1D). These results suggest that EsA effectively attenuates OVA-induced airway inflammation and mucus hypersecretion in mice.

Figure 1 Histological evaluation of airway inflammation and mucus secretion in OVA-induced asthmatic mice with or without EsA treatment. (A–B) Representative images of lung sections stained with H&E (A) and PAS (B) in EsA intervention groups. (C) Inflammation scores based on H&E staining. (D) PAS staining-based goblet cell scores. Data are presented as mean ± SD, n = 8 mice per group. **P < 0.01 vs. NC group; ##P < 0.01 vs. OVA group.

EsA reduces Th2-related cytokine levels and IgE production in OVA-induced asthma

To investigate the immunomodulatory effect of EsA, the levels of IL-4, IL-13, TNF-β in BALF, and serum OVA-IgE were measured by ELISA. As shown in Figures 2AD, the OVA group exhibited significantly elevated levels of IL-4, IL-13, and TNF-β in BALF compared with the NC group (P < 0.01), reflecting a strong Th2-dominant inflammatory response. EsA treatment significantly decreased these cytokine levels (P < 0.01), indicating effective suppression of airway inflammation. Similarly, serum OVA-IgE levels were markedly increased in the OVA group (P < 0.01), while EsA significantly reduced this elevation (P < 0.01). These findings suggest that EsA mitigates allergic airway inflammation by downregulating Th2-type cytokine release and IgE production.

Figure 2 Effects of EsA on Th2-type cytokine production and serum IgE levels in OVA-induced asthmatic mice. (A–C) Levels of IL-4, IL-13, and TNF-β in BALF. (D) The level of OVA-specific IgE in mouse serum. Data are presented as mean ± SD, n = 8 mice per group. **P < 0.01 vs. NC group; ##P < 0.01 vs. OVA group.

EsA suppresses JAK2/STAT3 signaling activation in OVA-induced asthmatic mice

To further elucidate the molecular mechanism underlying the anti-inflammatory effect of EsA, we assessed the activation state of the JAK2/STAT3 signaling pathway in lung tissues. As depicted in Figures 3AE, OVA-challenged mice displayed markedly elevated levels of p-JAK2 and p-STAT3 compared with the normal control cohort (P < 0.01), while total JAK2 and STAT3 (t-JAK2, t-STAT3) levels remained stable across groups. Administration of EsA significantly suppressed both p-JAK2 and p-STAT3 expression (P < 0.01), suggesting that EsA effectively inhibited JAK2/STAT3 pathway activation. To further verify the role of this pathway, a separate set of animals was treated with the JAK2 inhibitor Fedratinib or the JAK2 agonist C-A1. Figures 3FJ illustrates that both EsA and Fedratinib markedly reduced the phosphorylation levels of JAK2 and STAT3 compared to the OVA group (P < 0.01), while total protein levels remained unaffected. Notably, the combination of EsA with C-A1 partially restored p-JAK2 and p-STAT3 expression, indicating that JAK2/STAT3 signaling is involved in the pharmacological action of EsA. Collectively, these findings confirm that EsA ameliorates airway inflammation by attenuating JAK2/STAT3 pathway activation in asthmatic lungs.

Figure 3 Modulation of JAK2/STAT3 signaling by EsA in OVA-induced asthmatic mice. (A–E) Western blot analysis of t-JAK2, p-JAK, t-STAT3, and p-STAT3 in lung tissues from NC, OVA, and OVA + EsA groups. (F–J) Effects of Fedratinib and C-A1 on EsA-mediated inhibition of JAK2/STAT3 signaling in OVA-challenged mice. Results are shown as mean ± SD, n = 8 mice per group. **P < 0.01 vs. NC group; ##P < 0.01 vs. OVA group.

JAK2/STAT3 signaling mediates the anti-inflammatory effects of EsA

To confirm whether the inhibition of JAK2/STAT3 signaling contributes to the anti-inflammatory effects of EsA, levels of Th2-type cytokines and OVA-specific IgE were measured by ELISA. Figures 4AD demonstrates that OVA-induced mice exhibited markedly elevated levels of IL-4, IL-13, TNF-β, and OVA-specific IgE. Treatment with either EsA or Fedratinib significantly reduced all four markers (P < 0.01), confirming their anti-inflammatory roles. Notably, compared with the group that used OVA + EsA alone, the combined treatment with the JAK2 agonist C-A1 and EsA led to an increase in cytokine and IgE levels (P < 0.01), indicating that the regulatory effect of EsA has a mechanism that is dependent on JAK2. These data further support the involvement of JAK2/STAT3 signaling in mediating EsA’s suppression of airway inflammation and allergic responses.

Figure 4 JAK2/STAT3 dependence of EsA in regulating Th2 cytokines and IgE. (A–C) ELISA quantification of IL-4, IL-13, and TNF-β levels in BALF; (D) ELISA quantification of OVA-IgE levels in serum. Values are expressed as mean ± SD, n = 8 mice per group. **P < 0.01 vs. OVA group; ##P < 0.01 vs. OVA + EsA group.

EsA suppresses mitochondrial apoptosis via JAK2/STAT3 signaling inhibition

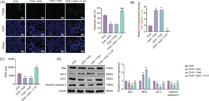
To elucidate whether the JAK2/STAT3 pathway mediates EsA-induced mitochondrial apoptosis in airway epithelial cells, we assessed TUNEL positivity, Δψm, intracellular ROS levels, and apoptosis-related protein expression in the OVA group, OVA + EsA group, OVA + Fedr group, and OVA + EsA + C-A1 group. As shown in Figure 5A, TUNEL fluorescence staining revealed a significantly reduced apoptosis rate in the EsA-treated group and Fedr-treated group compared to the OVA group (P < 0.01), whereas co-administration of EsA and C-A1 reversed this suppression and significantly increased apoptotic cell numbers (P < 0.01). This trend was supported by JC-1 staining (Figure 5B), in which EsA and Fedratinib preserved Δψm (increased JC-1 red/green fluorescence ratio), while the addition of C-A1 markedly reduced Δψm, indicative of mitochondrial depolarization (P < 0.01). Meanwhile, intracellular ROS accumulation (Figure 5C) showed that EsA and Fedratinib significantly decreased ROS levels compared with the OVA group (P < 0.01), whereas C-A1 intervention restored ROS generation (P < 0.01).

Figure 5 Effects of EsA on mitochondrial apoptosis in airway epithelial cells via JAK2/STAT3 signaling. (A) TUNEL staining and quantification of apoptotic cells in lung tissues. (B) JC-1 assay evaluating mitochondrial membrane potential (red/green fluorescence ratio). (C) MitoSOX-based detection of intracellular ROS. (D) Western blot analysis and quantification of Bax, Bcl-2, Cyt C, and cleaved caspase-3 expression. Data are summarized as mean ± SD, n = 8 mice per group. **P < 0.01 vs. OVA group; ##P < 0.01 vs. OVA + EsA group.

Consistent with these observations, Western blot analysis (Figure 5D) confirmed that both EsA and Fedratinib suppressed the expression of proapoptotic proteins Bax and Cyt C, enhanced antiapoptotic Bcl-2 expression, and reduced cleaved caspase-3 levels. In contrast, the protective protein expression pattern was reversed by JAK2 activation (P < 0.01), highlighting a JAK2/STAT3-dependent regulatory mechanism.

These results suggest that EsA protects airway epithelial cells from mitochondrial apoptosis by preserving mitochondrial integrity and reducing oxidative stress, an effect that is at least partially mediated via the JAK2/STAT3 signaling pathway.

Discussion

This study investigated the potential therapeutic effects of EsA in an OVA-induced murine model of asthma, with particular emphasis on its regulatory role in airway inflammation and mitochondrial dysfunction. Specifically, we investigated whether EsA exerts its anti-inflammatory and mitochondrial apoptosis-inducing effects by regulating the JAK2/STAT3 signaling pathway. The functional validation of these effects was carried out by using JAK2 inhibitors and agonists. The results showed that EsA could significantly inhibit the phosphorylation of JAK2 and STAT3, indicating that EsA might exert its anti-asthma effect at least in part by negatively regulating the JAK2/STAT3 axis.

The results of this study indicate that EsA effectively modulated the immunoinflammatory environment in the asthmatic airway. Treatment led to decreased levels of Th2-type cytokines (IL-4, IL-13) and TNF-β, along with reduced OVA-specific IgE and goblet cell hyperplasia. These findings support EsA’s role in attenuating allergic inflammation. The reversal of these protective effects by a JAK2 agonist further underscores the possible involvement of this pathway not only in immune signaling but also in epithelial injury.

In addition to its anti-inflammatory activity, EsA demonstrated a potential role in preserving mitochondrial homeostasis in airway epithelial cells. Mitochondrial dysfunction is increasingly recognized as a key contributor to the progression of asthma, characterized by excessive ROS production, loss ofΔψm, and activation of proapoptotic signals.7 In our study, EsA treatment mitigated Δψm loss, reduced intracellular ROS accumulation, and downregulated the expression of proapoptotic proteins including Bax, Cyt C, and cleaved caspase-3, while upregulating the antiapoptotic protein Bcl-2. These findings, along with reduced TUNEL-positive cell counts, suggest that EsA may suppress mitochondria-dependent apoptosis and thereby protect epithelial integrity. Furthermore, the protective effects of EsA were partially reversed by JAK2 activation and mimicked by JAK2 inhibition, indicating a potential mechanistic link between EsA-mediated mitochondrial protection and downregulation of JAK2/STAT3 signaling. Previous studies have shown that STAT3 may directly regulate mitochondrial apoptosis via transcriptional control of Bcl-2 family genes, and that JAK2 activation is elevated in airway tissues of asthma patients.28,29 Our findings are partially consistent with these reports and extend the evidence by functionally implicating JAK2/STAT3 signaling in mitochondrial dysfunction within the same model.

Notably, EsA displayed a dual-action profile in this study—modulating both immune inflammation and mitochondrial apoptosis—which may offer advantages in the treatment of asthma. While previous studies have focused on the anti-inflammatory or antiapoptotic effects of EsA in models of colitis, encephalomyelitis, or pulmonary fibrosis, its role in respiratory diseases remains underexplored.30 This work represents an initial effort to examine EsA’s activity in allergic airway inflammation and proposes a mechanistic model involving JAK2/STAT3-mediated mitochondrial regulation. Nonetheless, it remains possible that EsA may also act through other pathways, such as NF-κB or MAPK,27,30 which were not addressed in this study and require further investigation.

Several limitations of this study should be acknowledged. First, we employed an acute OVA sensitization model, which primarily reflects early allergic airway inflammation but does not adequately recapitulate the complexity of chronic or steroid-resistant asthma phenotypes. This limitation is particularly relevant for translational interpretation, as clinically relevant models that mimic persistent inflammation, airway remodeling, or steroid insensitivity are essential for evaluating therapeutic applicability. Second, the pharmacokinetics, tissue distribution, and safety profiles of EsA were not evaluated in this study. The selected dose (15 mg/kg, i.p.) was guided by prior reports showing in vivo efficacy of EsA within the 5–20 mg/kg range in rodents.26,27 However, without formal pharmacokinetic and toxicological assessments, the clinical applicability of our findings remains speculative. Future studies should therefore include exposure–response analysis, tissue distribution studies, and systematic safety evaluations to establish translational relevance. Third, although pharmacological inhibition and activation experiments implicate JAK2/STAT3 signaling, we did not perform genetic confirmation such as siRNA-mediated silencing, overexpression systems, or knockout models. The absence of such approaches reduces the strength of causal inference and limits pathway specificity. Future work should therefore incorporate genetic tools to provide more definitive evidence for JAK2/STAT3 involvement. Moreover, although our data support JAK2/STAT3 involvement, other pathways such as NF-κB and MAPK have also been implicated in the actions of EsA.26,27 Therefore, mechanistic exclusivity cannot be concluded, and future studies should investigate potential pathway crosstalk.

In conclusion, our findings suggest that EsA may alleviate airway inflammation and suppress mitochondrial apoptosis in an asthma model, potentially through inhibition of the JAK2/STAT3 signaling pathway. These results provide experimental evidence supporting the interconnection between immune inflammation, mitochondrial dysfunction, and epithelial cell apoptosis in asthma, and propose EsA as a candidate compound for multitarget regulation. Future studies in chronic models and clinical samples are warranted to validate and expand upon these findings.

Conclusion

This study provides evidence that EsA, a natural triterpenoid saponin, mitigates allergic airway inflammation and preserves epithelial mitochondrial integrity in a murine asthma model. EsA reduced Th2 cytokine levels, mucus hypersecretion, and epithelial apoptosis, and these effects were associated with suppression of the JAK2/STAT3 signaling pathway. The findings suggest that targeting mitochondrial dysfunction and epithelial injury through JAK2/STAT3 inhibition may represent a viable strategy for asthma intervention. While these results shed light on a previously underexplored mechanism of action for EsA, further studies in chronic disease models and clinical settings are needed to validate its therapeutic potential and to clarify its full molecular spectrum.

Ethics Approval

All animal procedures were approved by the Animal Ethics Committee of Children’s Hospital of Fudan University Xiamen Branch (Approval No. 2025-0213) and performed in accordance with the NIH guidelines for the care and use of laboratory animals.

Consent to Participate

Not applicable.

Consent for Publication

Not applicable.

Availability of Data and Material

The data used to support the findings of this study are available from the corresponding author upon request.

Author’s Contributions

YLW, JBC, and LMS designed the research study. BZ and NR performed the research. JW and JNG provided help and advice on experiments. BZ, NR, JW, and JNG analyzed the data. All authors contributed to editorial changes in the manuscript and approved the final manuscript.

Conflicts of Interests

The authors declare that there are no conflicts of interest regarding the publication of this paper.

Funding

This study is supported by Xiamen Natural Science Foundation project (NO. 3502Z202374064).

REFERENCES

1 Merhej T, Zein JG. Epidemiology of asthma: prevalence and burden of disease, in precision approaches to heterogeneity in asthma, Brasier AR and Jarjour NN, Editors. 2023, Springer International Publishing: Cham. p. 3–23. 10.1007/978-3-031-32259-4_1

2 Gruffydd-Jones K. Unmet needs in asthma. Ther Clin Risk Manag. 2019;15:409–421. 10.2147/TCRM.S160327

3 Ricciardolo FL, Blasi F, Centanni S, Rogliani P. Therapeutic novelties of inhaled corticosteroids and bronchodilators in asthma. Pulm Pharmacol Ther. 2015 Aug;33:1–10. 10.1016/j.pupt.2015.05.006

4 Perez de Llano L, et al. Phenotype-guided asthma therapy: an alternative approach to guidelines. J. Asthma Allergy. 2021;207–217. 10.2147/JAA.S266999

5 M Adcock I, et al. Mechanisms of corticosteroid resistance in severe asthma and chronic obstructive pulmonary disease (COPD). Curr. Pharm. Des. 2010;16(32):3554–3573. 10.2174/138161210793797889

6 White SR. Apoptosis and the airway epithelium. J Allergy (Cairo). 2011;2011:948406. 10.1155/2011/948406

7 Qian L, et al. Mitochondria signaling pathways in allergic asthma. J. Investig. Med 2022;70(4):863–882. 10.1136/jim-2021-002098

8 Yu H, et al., Apigenin ameliorates non-eosinophilic inflammation, dysregulated immune homeostasis and mitochondria-mediated airway epithelial cell apoptosis in chronic obese asthma via the ROS-ASK1-MAPK pathway. Phytomedicine. 2023;111:154646. 10.1016/j.phymed.2023.154646

9 Tesfaigzi Y, Roles of apoptosis in airway epithelia. Am. J. Respir. Cell Mol. Biol. 2006;34(5):537–47. 10.1165/rcmb.2006-0014OC

10 Yu H, et al. Transcriptomics reveals apigenin alleviates airway inflammation and epithelial cell apoptosis in allergic asthma via MAPK pathway. Phytotherapy Research. 2023;37(9):4002–4017. 10.1002/ptr.7859

11 Chellappan DK, et al. Targeting the mitochondria in chronic respiratory diseases. Mitochondrion. 2022;67:15–37. 10.1016/j.mito.2022.09.003

12 Purohit M, et al. Janus kinase/signal transducers and activator of transcription (JAK/STAT) and its role in lung inflammatory disease. Chem. Biol. Interact. 2023;371:110334. 10.1016/j.cbi.2023.110334

13 Nikolskii AA et al. Role of STAT3 transcription factor in pathogenesis of bronchial asthma. Biochemistry (Moscow) 2021;86(11): 1489–1501. 10.1134/S0006297921110122

14 Vale K. Targeting the Jak-Stat pathway in the treatment of ‘Th2-high’ severe asthma. Future Med. Chem. 2016;8(4): 405–419. 10.4155/fmc.16.4

15 Bai H, et al. β-Asarone alleviates allergic asthma by stabilizing mast cells through inhibition of ERK/JAK2-STAT3 pathway. BioFactors. 2023;49(1):140–152. 10.1002/biof.1879

16 Kasembeli MM, et al. Contribution of STAT3 to inflammatory and fibrotic diseases and prospects for its targeting for treatment. Int. J. Mol. Sci.. 2018;19(8):2299. 10.3390/ijms19082299

17 Farmanzadeh A, Qujeq D, Yousefi T. The interaction network of MicroRNAs with cytokines and signaling pathways in allergic asthma. MicroRNA. 2022;11(2):104–117. 10.2174/2211536611666220428134324

18 Sen A. Prophylactic and therapeutic roles of oleanolic acid and its derivatives in several diseases. World J. Clin. Cases. 2020;8(10): 1767–1792. 10.12998/wjcc.v8.i10.1767

19 Ghosh S, Roy K, Pal C. Terpenoids against infectious diseases, in Terpenoids against human diseases. 2019. CRC Press. p. 187–208. 10.1201/9781351026703-8

20 Bai D, et al., Leonurine attenuates OVA-induced asthma via p38 MAPK/NF-κB signaling pathway. Int. Immunopharmacol. 2023;114:109483. 10.1016/j.intimp.2022.109483

21 Jie XL, et al. Pi-Pa-Run-Fei-Tang alleviates lung injury by modulating IL-6/JAK2/STAT3/IL-17 and PI3K/AKT/NF-κB signaling pathway and balancing Th17 and Treg in murine model of OVA-induced asthma. J. Ethnopharmacol. 2023;317:116719. 10.1016/j.jep.2023.116719

22 Ren Y, et al. Zhike pingchuan granules improve bronchial asthma by regulating the IL-6/JAK2/STAT3 pathway. Exp. Ther. Med. 2021; 22(2):899. 10.3892/etm.2021.10331

23 Bai D, et al. Leonurine attenuates OVA-induced asthma via p38 MAPK/NF-kappaB signaling pathway. Int. Immunopharmacol. 2023;114:109483. 10.1016/j.intimp.2022.109483

24 Jie XL, et al. Pi-Pa-Run-Fei-Tang alleviates lung injury by modulating IL-6/JAK2/STAT3/IL-17 and PI3K/AKT/NF-kappaB signaling pathway and balancing Th17 and Treg in murine model of OVA-induced asthma. J. Ethnopharmacol. 2023;317: 116719. 10.1016/j.jep.2023.116719

25 Dong L, et al. Hypoxic hUCMSC-derived extracellular vesicles attenuate allergic airway inflammation and airway remodeling in chronic asthma mice. Stem. Cell Res. Ther. 2021;12(1):4. 10.1186/s13287-020-02072-0

26 Liu Y, et al. Esculentoside A could attenuate apoptosis and inflammation in TNBS-induced ulcerative colitis via inhibiting the nuclear translocation of NF-kappaB. Ann. Transl. Med. 2022;10(14): 771. 10.21037/atm-22-2675

27 Wu J, et al. Esculentoside A exerts anti-oxidative stress and anti-apoptotic effects in rat experimental membranous nephropathy by regulating MAPK pathway. Molecular & Cellular Toxicology. 2022; 18(3):321–327. 10.1007/s13273-021-00194-x

28 Samad MA, et al. STAT3 signaling pathway in health and disease. MedComm. 2025;6(4):e70152. 10.1002/mco2.70152

29 Athari SS. Targeting cell signaling in allergic asthma. Signal transduct. target. ther. 2019;4(1):45. 10.1038/s41392-019-0079-0

30 Liu Y, et al. Esculentoside A could attenuate apoptosis and inflammation in TNBS-induced ulcerative colitis via inhibiting the nuclear translocation of NF-κB. Ann. Transl. Med. 2022;10(14): 771. 10.21037/atm-22-2675