Download

ORIGINAL ARTICLE

Knockdown of TRIM22 regulates the expression of NF-κB/NLRP3 and alleviates inflammation and renal injury in mice with lupus nephritis

Jie Chena#, Lu Liub#, Min Liuc*, Mingming Qind, Suyan Yane, Chunfeng Wuf, Wenjie Yug

aDepartment of Nephrology, Wuhan Third Hospital, Wuhan City, Hubei Province, China

bClinical Pediatrics, Wuhan Third Hospital, Wuhan City, Hubei Province, China

cDepartment of Nephrology, Wuhan Asia General Hospital, Wuhan City, Hubei Province, China

dDepartment of Nephrology, Anhui Second People’s Hospital, Hefei City, Anhui Province, China

eDepartment of Internal Medicine, Wuhan Third Hospital, Wuhan City, Hubei Province, China

fDepartment of Urology, Guangdong Sunde Xinrongqi Hospital, Foshan City, Guangdong Province, China

gCardiovascular Medicine, Suzhou Yongding Hospital, Suzhou City, Jiangsu Province, China

#These authors contributed equally to the work and should be considered co-first authors.

Abstract

Lupus nephritis (LN) is a common and clinically challenging complication of the systemic lupus erythematosus (SLE), but effective treatments remain imperative. Tripartite Motif Containing 22 (TRIM22) is a protein involved in various cellular processes, such as cell growth and inflammatory responses. However, the role and mechanism of TRIM22 in LN are still unclear. The aim of this study was to reveal the role of TRIM22 in LN and uncover the potential mechanisms. We discovered that TRIM22 is notably upregulated in renal tissues from patients with LN. Functionally, the knockdown of TRIM22 in lupus-prone MRL/lpr mice results in significant alleviation of LN symptoms, characterized by reduced proteinuria and improved renal function, as indicated by the lower serum levels of blood urea nitrogen and creatinine. Additionally, the intervention markedly decreases the deposition of immune complexes in the kidneys, further supporting the therapeutic potential of targeting TRIM22. Mechanically, the depletion of TRIM22 inhibits the NF-κB/NLRP3 pathway in mice with LN, but collectively, the knockdown of TRIM22 alleviates inflammation and renal injury in mice with LN via the NF-κB/NLRP3 axis.

Key words: TRIM22, lupus nephritis (LN), inflammation, renal injury, NF-κB/NLRP3 axis

*Corresponding author: Min Liu, Department of Nephrology, Wuhan Asia General Hospital, No. 300 Taizihu North Road, Economic and Technological Zone, Wuhan, Hubei, China. Email address: [email protected]

Received 21 January 2025; Accepted 25 February 2025; Available online 1 May 2025

DOI: 10.15586/aei.v53i3.1313

Copyright: Chen J, et al.
License: This open access article is licensed under Creative Commons Attribution 4.0 International (CC BY 4.0). http://creativecommons.org/licenses/by/4.0/

Introduction

Systemic lupus erythematosus (SLE) is known as an autoimmune disease of unknown etiology featured by pathogenic autoantibodies production.1,2 Lupus nephritis (LN) is a common but clinically challenging complication of SLE, associated with significant morbidity.3 Despite some clinically effective LN therapies, a large number of patients still develop chronic renal injury.4 Even in patients who show a relatively good clinical response to active immunosuppression, kidney damage accumulates rapidly.3 The lupus murine model, particularly the MRL/lpr strain, is extensively used in research due to its genetic mutations that mimic the human disease, SLE, including the development of severe autoimmune nephritis that serves as a valuable model for studying both the progression and potential treatment strategies of LN.4 The development of effective treatments for LN remains imperative.

Studies of Tripartite Motif Containing (TRIM) family members have focused on their antiviral abilities.5 Tripartite Motif Containing 22 (TRIM22), also known as Staf50, is located on chromosome 11.5 TRIM22 blocks the binding of specific protein 1 to human immunodeficiency virus (HIV) promoters, thereby inhibiting HIV transcription and replication.6 In addition to its antiviral effects, TIRM22 is involved in various cellular processes, such as inflammatory responses.7 For example, significantly increased TRIM22 expression was observed in ischemic reperfusion injury mice, and knockdown of TRIM22 inhibited expression of nuclear factor kappa-light-chain-enhancer of activated B cells/NOD (nucleotide oligomerization domain)-like receptor pyrin domain-containing protein 3 (NF-κB/NLRP3).8 TRIM22 expression was significantly increased in synovial tissue samples.9 Knockdown of TRIM22 significantly reduced cell proliferation as well as inflammatory response, while apoptosis significantly increased. TRIM22 is upregulated in DSS (dextran sulfate sodium) induced HT29 cells,10 knockdown of TRIM22 increased DSS induced HT29 cell viability and decreased inflammation.10 Inhibition of TRIM22, which promotes cell proliferation and inflammation by activating the phosphoinositide 3-kinases/protein kinase B/mechanistic target of rapamycin (PI3K/Akt/mTOR) axis and inhibits autophagy in HaCaT (high sensitivity of human epidermal keratinocytes) cells, could be a new potential treatment for psoriasis.7 By searching the expression profile of LN, we found that TRIM22 is highly expressed in the kidney tissue of LN patients, but the role and mechanism of TRIM22 in LN are still unclear.

NF-κB and NLRP3 inflammasome are associated with the pathogenesis of glomerular injury in LN.11,12 Upregulation of NF-κB-dependent ICAM-1 is associated with the pathogenesis of SLE.11 NF-κB activation is thought to be the primary mediator of LN disease development.13 Notably, immune complexes obtained from patients with SLE can trigger NLRP3 inflammasome activation, which leads to the development of kidney lesions.13 The aim of this study was to reveal the role and potential mechanism of TRIM22 in LN.

Materials and Methods

GEO database analysis

The expression of TRIM22 was analyzed using data from the GEO (Gene Expression Omnibus) database (accession number: GSE112943) to assess differential expression in LN tissues compared to normal controls.

Samples

A total of 30 biopsy samples were analyzed in this study, including 20 from patients with LN at various stages of the disease (stages II to IV, according to the International Society of Nephrology/Renal Pathology Society classification) and 10 from normal controls. The normal control samples were obtained from individuals undergoing surgery for conditions unrelated to systemic autoimmune or inflammatory diseases, ensuring that they represented healthy renal tissue. All procedures involving human samples were conducted in accordance with the ethical standards of the institutional research committee and with the 1964 Helsinki declaration and its later amendments.

Animals and treatment

Ethical approval for the animal study was obtained from the Institutional Animal Care and Use Committee (IACUC) of our hospital. Female MRL/lpr lupus-prone mice (10 weeks old) and C57BL/6J control mice were purchased from the Beijing Vital River Laboratory Animal Technology Co., Ltd. (China). MRL/lpr mice were randomly assigned to four groups (n = 6 in each group): control (C57BL/6J), untreated MRL/lpr, MRL/lpr + sh-NC (negative control), and MRL/lpr + sh-TRIM22 (knockdown group). AAV-sh-TRIM22 was injected via the tail vein and renal tissues were collected after eight weeks for analysis.

Histopathological analysis

Renal tissues were fixed in 4% paraformaldehyde, embedded in paraffin, sectioned, and stained with hematoxylin and eosin (H&E). Histological changes were examined using a microscope (Zeiss Axio Scope.A1, Oberkochen, Germany).

Immunoblot

Western blotting was conducted using standard protocols. Proteins were extracted using Beyotime’s protein extraction kit, separated by SDS-PAGE (sodium dodecyl sulfate-polyacrylamide gel electrophoresis), and transferred onto PVDF (polyvinylidene difluoride) membranes. Membranes were blocked with 5% nonfat milk and incubated with primary antibodies, including anti-TRIM22 antibody (1:1000, Abcam, ab231652); anti-NLRP3 antibody (1:1000, Abcam, ab263899); anti-p65 antibody (1:1000, Abcam, ab16502); anti-phospho-p65 antibody (1:1000, Abcam, ab86299); anti-IκBα antibody (1:1000, Abcam, ab32518); anti-phospho-IκBα antibody (1:1000, Abcam, ab133462); and anti-β-actin antibody (1:5000, Abcam, ab8226), followed by horseradish peroxidase (HRP)-conjugated secondary antibodies (Beyotime, A0208). Protein bands were visualized using an enhanced chemiluminescence kit (Beyotime, P0018) and quantified with ImageJ software (NIH, USA).

Quantitative PCR

Total ribonucleic acid (RNA) was extracted using TRIzol reagent (Thermo Fisher, 15596018). Quantitative polymerase chain reaction (qPCR) was conducted with SYBR Green PCR Master Mix (Beyotime, D7262) on a qPCR Detection System (Bio-Rad, USA). The following primer sequences were used: TRIM22—forward primer 5’-GCT GGT GAT GGA CTT CAA CA-3’, reverse primer 5’-TCC ATA GGT GAT GCT TGG AG-3’; IL-6—forward primer 5’-TAG TCC TTC CTA CCC CAA TG-3’, reverse primer 5’-TTG GTC CTT AGC CAC TCC TC-3’; and IL-1β—forward primer 5’-GCA ACT GTT CCT GAA CTC AAC T-3’, reverse primer 5’-ATC TTT TGG GGT CCG TCA ACT-3’.

ELISA

Serum levels of tumor necrosis factor alpha (TNF-α), interleukin-6 (IL-6), and Interleukin-1 beta (IL-1β) were measured using ELISA (enzyme-linked immunosorbent assay) kits (Beyotime, PT518, PT519, PT520). Absorbance was measured at 450 nm using a microplate reader (Thermo Fisher, Multiskan FC).

Immunofluorescence staining

Renal sections were deparaffinized, rehydrated, and subjected to antigen retrieval with sodium citrate buffer (pH 6.0). Sections were blocked with 1% Bovine Serum Albumin (BSA) and incubated overnight at 4°C with anti-immunoglobulin G (IgG) antibody (Abcam, ab97140). After washing, sections were incubated with fluorescent secondary antibody (Beyotime, A0521). Images were captured using a fluorescence microscope (Zeiss Axio Observer 7, Germany).

Statistical analysis

Statistical analyses were conducted using GraphPad Prism software. Prior to applying parametric tests, we assessed the normality of the distribution of all continuous variables using the Shapiro-Wilk test. This ensured that the assumptions of normal distribution were met for the application of parametric statistical methods, such as the Student’s t-test for two-group comparisons and one-way analysis of variance (ANOVA) followed by Tukey’s post hoc test for multiple group analyses. These methods allowed us to rigorously evaluate the effects of TRIM22 knockdown on various experimental outcomes.

Results

TRIM22 was highly expressed in LN renal tissues

Our study investigated the expression levels of TRIM22 in renal tissues from patients with LN compared to normal controls. The GSE112943 analysis revealed that TRIM22 expression was significantly elevated in LN tissues (Figure 1A). Further quantification of relative messenger ribonucleic acid (mRNA) expression confirmed this increase, demonstrating markedly higher levels in the LN group confirmed by qPCR assays (Figure 1B). To corroborate these findings at the protein level, we performed western blot analysis, which showed substantial upregulation of TRIM22 protein in LN renal tissues compared to normal samples (Figure 1C). These results collectively indicated that TRIM22 is highly expressed in LN.

Figure 1 TRIM22 was highly expressed in LN renal tissues. (A) GEO analysis showed TRIM22 expression levels in renal tissues from patients with LN compared to control samples. (B) QPCR showed the relative mRNA levels of TRIM22 in normal and LN renal tissues in patients. (C) Western blot analysis showing TRIM22 protein expression in normal and LN renal tissues in patients. ***p < 0.001. LN: Lupus nephritis; TRIM22: Tripartite motif-containing protein 22; mRNA: Messenger RNA.

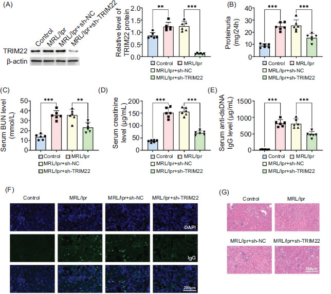
Knockdown of TRIM22 alleviates lupus nephritis in mice

To assess the functional impact of TRIM22 in LN, we employed a TRIM22 knockdown approach using MRL/lpr mice, a well-established animal model for LN. Western blot showed the expression of TRIM22 in these groups and confirmed the silencing efficiency of its short hairpin RNAs (shRNAs) (Figure 2A). Quantitative analysis of the 24-hour proteinuria indicated a significant reduction in proteinuria levels in the TRIM22 knockdown group (Figure 2B). Additionally, serum blood urea nitrogen (BUN) and creatinine levels were lower in the TRIM22 knockdown group, reflecting better renal function (Figure 2C and 2D). We also evaluated serum anti-double-stranded DNA (dsDNA) antibody levels, which were significantly reduced in the TRIM22 knockdown mice (Figure 2E). Immunofluorescence staining for IgG deposits in kidney tissues revealed decreased IgG deposition in the TRIM22 knockdown group compared to other groups (Figure 2F). The TRIM22 knockdown group (MRL/lpr + sh-TRIM22) demonstrated improved kidney morphology compared to untreated MRL/lpr and MRL/lpr + sh-NC groups, as shown by hematoxylin and eosin (H&E) staining (Figure 2G). These findings support the hypothesis that TRIM22 knockdown alleviates kidney damage and improves renal function in LN mice.

Figure 2 Knockdown of TRIM22 alleviates LN in mice. (A) Western blot analysis showing TRIM22 protein expression in the renal tissues of the different experimental groups. β-actin was used as a loading control. (B) Quantification of 24-hour proteinuria levels across the experimental groups. (C) Serum creatinine levels measured in the different experimental groups. (D) BUN levels in the serum across the experimental groups. (E) Serum anti-dsDNA antibody levels in the experimental groups. (F) Immunofluorescence staining of IgG deposits in kidney tissues from the different groups. (G) Experimental groups showing kidney morphology from control, MRL/lpr (LN model), MRL/lpr + sh-NC, and MRL/lpr + sh-TRIM22 mice, stained with hematoxylin and eosin (H&E). **p < 0.01 and ***p < 0.001. LN: Lupus nephritis; TRIM22: Tripartite motif-containing protein 22; sh-NC: Short hairpin RNA negative control; sh-TRIM22: Short hairpin RNA targeting TRIM22; H&E: Hematoxylin and eosin; BUN: Blood urea nitrogen; IgG: Immunoglobulin G; dsDNA: Double-stranded DNA.

The depletion of TRIM22 reduces inflammation in lupus mice

To explore the anti-inflammatory effects of TRIM22 knockdown, we measured the expression levels of key proinflammatory cytokines. qPCR analysis showed that mRNA levels of TNF-α, IL-6, and IL-1β were significantly lower in the renal tissues of the TRIM22 knockdown group upon MRL/lpr treatment compared to MRL/lpr + sh-NC groups (Figure 3A). These findings were further supported by ELISA, which demonstrated that serum concentrations of TNF-α, IL-6, and IL-1β were significantly reduced in the TRIM22 knockdown group (Figure 3B). This reduction in both mRNA and serum cytokine levels indicates that the knockdown of TRIM22 exerts a substantial anti-inflammatory effect in LN.

Figure 3 The depletion of TRIM22 reduces inflammation in lupus mice. (A) QPCR showed the relative mRNA levels of TNF-α, IL-6, and IL-1β in renal tissues from control, MRL/lpr (LN model), MRL/lpr + sh-NC, and MRL/lpr + sh-TRIM22 mice. (B) ELISA showed the serum levels of TNF-α, IL-6, and IL-1β measured in the experimental groups: control, MRL/lpr, MRL/lpr + sh-NC, and MRL/lpr + sh-TRIM22 mice. **p < 0.01 and ***p < 0.001. LN: Lupus nephritis; TRIM22: Tripartite motif-containing protein 22; sh-NC: Short hairpin RNA negative control; sh-TRIM22: Short hairpin RNA targeting TRIM22; TNF-α: Tumor necrosis factor-alpha; IL-6: Interleukin-6; IL-1β: Interleukin-1 beta; mRNA: Messenger RNA.

The depletion of TRIM22 inhibits the NF-κB/NLRP3 pathway in mice with lupus nephritis

To investigate the potential mechanisms underlying the protective effects of TRIM22 knockdown, we examined the activation status of the NF-κB/NLRP3 axis. Western blot analysis revealed that phosphorylated p65 (p-p65) and phosphorylated IκBα (p-IκBα) levels were significantly reduced in the MRL/lpr + shTRIM22 compared to MRL/lpr + sh-NC groups (Figure 4A). Total p65 levels remained consistent across groups, whereas total IκBα expression was increased in the TRIM22 depletion groups (Figure 4A). Additionally, the expression of NLRP3 protein was markedly lower in the TRIM22 knockdown group compared to MRL/lpr + sh-NC groups, as demonstrated by the western blot (Figure 4B). These results suggest that TRIM22 knockdown mitigates inflammation and renal injury in LN by inhibiting the NF-κB/NLRP3 pathway.

Figure 4 The depletion of TRIM22 inhibits the NF-κB/NLRP3 pathway in mice with LN. (A) Western blot analysis showing the protein levels of p-p65, p65, p-IκBα, and IκBα in renal tissues from control, MRL/lpr (LN model), MRL/lpr + sh-NC, and MRL/lpr + sh-TRIM22 mice. β-actin was used as a loading control. Relative quantification of p-p65/p65, p-IκBα/IκBα, and IκBα protein levels is shown below the blots. (B) Western blot analysis showing the protein levels of NLRP3 in renal tissues from control, MRL/lpr, MRL/lpr + sh-NC, and MRL/lpr + sh-TRIM22 mice. β-actin was used as a loading control. The relative quantification of NLRP3 protein levels is displayed below the blot. **p < 0.01 and ***p < 0.001. LN: Lupus nephritis; TRIM22: Tripartite motif-containing protein 22; sh-NC: Short hairpin RNA negative control; sh-TRIM22: Short hairpin RNA targeting TRIM22; NF-κB: Nuclear factor kappa-light-chain-enhancer of activated B cells; NLRP3: NOD-like receptor protein 3; p-p65: Phosphorylated p65; p-IκBα: Phosphorylated IκB alpha; β-actin: Beta-actin.

Discussion

SLE is a complex autoimmune disease marked by the production of pathogenic autoantibodies and immune complex deposits leading to multiorgan damage.14,15 Among its complications, LN represents one of the most severe and challenging to treat, significantly contributing to morbidity and mortality in SLE patients.16,17 Despite advancements in therapeutic strategies, chronic kidney damage remains prevalent, underscoring the need for further mechanistic insights and novel treatment targets. Our study highlights the critical involvement of inflammatory responses in the progression of LN, reinforcing the importance of elucidating the underlying pathways involved in LN pathology.

Animal models of LN have been pivotal in simulating the human condition and understanding its pathophysiology. In our study, we utilized a well-established LN model with MRL/lpr mice, known for their predisposition to develop severe autoimmune nephritis. The knockdown of TRIM22 in these mice led to significant alleviation of renal damage, as evidenced by reduced proteinuria, serum markers, and histopathological findings. This model provided robust evidence supporting our hypothesis that TRIM22 plays a pathogenic role in LN.

TRIM22, a member of the tripartite motif family, is known for its diverse roles in cell proliferation, differentiation, apoptosis, and immune regulation.8,10 Recent studies have implicated TRIM22 in the modulation of inflammatory responses, with increased expression observed in various inflammatory and autoimmune conditions.9 Our findings reveal that TRIM22 is upregulated in LN and its knockdown markedly decreases inflammatory markers such as TNF-α, IL-1β, and IL-6, indicating its regulatory role in inflammation. These results suggest that TRIM22 may act as a mediator of inflammation in LN, influencing disease progression.

We observed that the knockdown of TRIM22 led to a decrease in the activation of NF-κB, as evidenced by the reduced phosphorylation levels of NF-κB p65 and IκBα proteins. Concurrently, this knockdown also resulted in diminished expression of NLRP3, suggesting that TRIM22 may modulate the inflammatory response through this pathway. To further clarify this association, we included experiments showing that these molecular changes correlate with reduced inflammatory cytokine production and amelioration of renal damage in lupus-prone mice.

LN is a critical determinant in the progression of SLE, driven by chronic inflammation and immune complex deposition.18,19 The activation of inflammatory pathways contributes significantly to renal damage.18 Our results demonstrate that targeting inflammation through TRIM22 knockdown can mitigate kidney injury in LN, highlighting its potential as a therapeutic target. By reducing TRIM22 expression, we observed a notable decrease in the activation of downstream inflammatory responses, aligning with the critical role of inflammation in LN pathogenesis.

The NLRP3 inflammasome has been extensively studied for its involvement in inflammatory and autoimmune diseases.20,21 Its activation is associated with the release of proinflammatory cytokines that exacerbate tissue damage.21 Our data indicate that the knockdown of TRIM22 correlates with decreased NLRP3 expression, providing a link between TRIM22 regulation and the inflammasome pathway. This connection underscores the relevance of TRIM22 in modulating key inflammatory processes through NLRP3.

TRIM22’s regulatory effects extend to the NF-κB pathway, a pivotal mediator in inflammatory signaling and immune responses.9,22 Our study demonstrates that TRIM22 knockdown suppresses NF-κB pathway activation, subsequently downregulating NLRP3 expression. The observed reduction in phosphorylated p65 and IκBα levels supports this mechanistic pathway, emphasizing the intertwined roles of NF-κB and NLRP3 in LN progression.

The NF-κB pathway is central to the development of LN and other inflammatory conditions, acting as a potential target for therapeutic intervention.22 Our findings highlight that the inhibition of NF-κB through TRIM22 knockdown not only reduces inflammation but also protects against renal injury in LN. This suggests that modulating the NF-κB pathway could offer promising treatment avenues for LN and related disorders.

Although our study provides valuable insights into the effects of TRIM22 knockdown on key proinflammatory cytokines such as TNF-α, IL-1, and IL-6, it is important to acknowledge the limitations associated with not examining other aspects of immune dysregulation, such as Th2 cytokine profiles and basophil activation. Future studies could benefit from a broader analysis of immune responses to better understand the comprehensive immunomodulatory effects of TRIM22 in LN.

In conclusion, our research underscores the pathogenic role of TRIM22 in LN through the regulation of the NF-κB/NLRP3 axis. The knockdown of TRIM22 not only reduces inflammation but also alleviates renal injury, presenting a promising target for future therapeutic development.

Acknowledgments

Not applicable.

Ethics Approval

Ethical approval was obtained from the Ethics Committee of Wuhan Third Hospital.

Consent to Participate Statement

Written informed consent was obtained from legally authorized representative(s) for anonymized patient information to be published in this article.

Data Availability

The authors declare that all data supporting the findings of this study are available within the paper and any raw data can be obtained from the corresponding author on request.

Authors Contribution

Jie Chen, Lu Liu, and Min Liu designed the study and carried them out; Jie Chen, Lu Liu, Min Liu, and Mingming Qin supervised the data collection; Jie Chen, Lu Liu, Min Liu, Mingming Qin, and Suyan Yan analyzed the data; Jie Chen, Lu Liu, Min Liu, Mingming Qin, Suyan Yan, Chunfeng Wu, and Wenjie Yu interpreted the data; Jie Chen, Lu Liu, and Min Liu prepared the manuscript for publication and reviewed the draft of the manuscript. All authors have read and approved the manuscript.

Conflicts of Interest

The authors state that there are no conflicts of interest to disclose.

Funding

This work was supported by Hubei Province Wuhan City Medical research project. (Grant No. WX19Z38).

REFERENCES

1 Hammam N, Elsaman A, Abualfadl E, Senara S, Gamal NM, Abd-Elsamea MH, et al. Performance of the systemic lupus erythematosus risk probability index (SLERPI) in the Egyptian College of Rheumatology (ECR) study cohort. Clin Rheumatol. 2024; 4(1):207–215. 10.1007/s10067-024-07210-0

2 Lamas A, Faria R, Marinho A, Vasconcelos C. The mosaic of systemic lupus erythematosus: From autoimmunity to autoinflammation and immunodeficiency and back. Autoimmun Rev. 2024;23(12):103675. 10.1016/j.autrev.2024.103675

3 Moysidou E, Christodoulou M, Lioulios G, Stai S, Karamitsos T, Dimitroulas T, et al. Lymphocytes change their phenotype and function in systemic lupus erythematosus and lupus nephritis. Int J Mol Sci. 2024;25(20):10905. 10.3390/ijms252010905

4 Fukumi F, Takashi Y. Animal models of spontaneous and drug-induced cutaneous lupus erythematosus. Autoimmun Rev. 2005;4:(6):345–50. 10.1016/j.autrev.2005.01.006

5 Inoue A, Watanabe M, Kondo T, Hirano S, Hatakeyama S. TRIM22 negatively regulates MHC-II expression. Biochim Biophys Acta Mol Cell Res. 2022;1869(10):119318. 10.1016/j.bbamcr.2022.119318

6 Boswell MT, Yindom LM, Hameiri-Bowen D, McHugh G, Dauya E, Bandason T, et al. TRIM22 genotype is not associated with markers of disease progression in children with HIV-1 infection. AIDS. 2021;35(15):2445–50. 10.1097/QAD.0000000000003053

7 Ren Y, Dong H, Jin R, Jiang J, Zhang X. TRIM22 actives PI3K/Akt/mTOR pathway to promote psoriasis through enhancing cell proliferation and inflammation and inhibiting autophagy. Cutan Ocul Toxicol. 2022;41(4):304–9. 10.1080/15569527.2022.2127750

8 Kang C, Lu Z, Zhu G, Chen Y, Wu Y. Knockdown of TRIM22 relieves oxygen-glucose deprivation/reoxygenation-induced apoptosis and inflammation through inhibition of NF-kappaB/NLRP3 axis. Cell Mol Neurobiol. 2021;41(2):341–51. 10.1007/s10571-020-00855-w

9 Wei Y, Huang X, Ma Y, Dai L. FOXC1-mediated TRIM22 regulates the excessive proliferation and inflammation of fibroblast-like synoviocytes in rheumatoid arthritis via NF-kappaB signaling pathway. Mol Med Rep. 2022;26(4):304. 10.3892/mmr.2022.12820

10 Ye B, Lu Z. Role of TRIM22 in ulcerative colitis and its underlying mechanisms. Mol Med Rep. 2022;26(2):249. 10.3892/mmr.2022.12765

11 Tian J, Huang T, Chen J, Wang J, Chang S, Xu H, et al. SIRT1 slows the progression of lupus nephritis by regulating the NLRP3 inflammasome through ROS/TRPM2/Ca(2+) channel. Clin Exp Med. 2023;23(7):3465–78. 10.1007/s10238-023-01093-2

12 Ma Q, Xu M, Jing X, Qiu J, Huang S, Yan H, et al. Honokiol suppresses the aberrant interactions between renal resident macrophages and tubular epithelial cells in lupus nephritis through the NLRP3/IL-33/ST2 axis. Cell Death Dis. 2023;14(3):174. 10.1038/s41419-023-05680-9

13 Yang SR, Hua KF, Yang CY, Chen A, Weng JC, Tsai YL, et al. Cf-02, a novel benzamide-linked small molecule, blunts NF-kappaB activation and NLRP3 inflammasome assembly and improves acute onset of accelerated and severe lupus nephritis in mice. FASEB J. 2021;35(8):e21785. 10.1096/fj.202100047R

14 Chen C, Wu M, Zuo E, Wu X, Wu L, Liu H, et al. Diagnosis of systemic lupus erythematosus using cross-modal specific transfer fusion technology based on infrared spectra and metabolomics. Anal Chim Acta. 2024;1330:343302. 10.1016/j.aca.2024.343302

15 Huyin Yang DL, Yanping Wang. Physalin A exerts neuroprotective effects: Inhibition of OGD/R-induced cellular pyroptosis and inflammatory responses in nerve cells. Signa Vitae. 2023;19(6):168–74.

16 Ma KS, Lo JE, Kyttaris VC, Tsokos GC, Costenbader KH. Efficacy and safety of sodium-glucose co-transporter 2 inhibitors for the primary prevention of cardiovascular, renal events and safety outcomes in patients with systemic lupus erythematosus and comorbid type 2 diabetes: A population-based target trial emulation. Arthritis Rheumatol. 2024. 10.1002/art.43037

17 Feng Q, Yang Y, Qiao Y, Zheng Y, Yu X, Liu F, et al. Quercetin ameliorates diabetic kidney injury by inhibiting ferroptosis via activating Nrf2/HO-1 signaling pathway. Am J Chin Med. 2023;51(4):997–1018. 10.1142/S0192415X23500465

18 Wiegley N, Arora S, Norouzi S, Rovin B. A comprehensive and practical approach to the management of lupus nephritis in the current era. Adv Kidney Dis Health. 2024;31(3):234–45. 10.1053/j.akdh.2023.11.003

19 Himbert M, Jourde-Chiche N, Chapart L, Charles N, Baumstarck K, Daugas E. Anti-dsDNA IgE: A potential non-invasive test for prediction of lupus nephritis relapse. RMD Open. 2024;10(2):e004255. 10.1136/rmdopen-2024-004255

20 Wu D, Ai L, Sun Y, Yang B, Chen S, Wang Q, et al. Role of NLRP3 inflammasome in lupus nephritis and therapeutic targeting by phytochemicals. Front Pharmacol. 2021;12:621300. 10.3389/fphar.2021.621300

21 Oliveira CB, Lima CAD, Vajgel G, Sandrin-Garcia P. The role of NLRP3 inflammasome in lupus nephritis. Int J Mol Sci. 2021;22(22):12476. 10.3390/ijms222212476

22 Ji J, Ding K, Luo T, Zhang X, Chen A, Zhang D, et al. TRIM22 activates NF-κB signaling in glioblastoma by accelerating the degradation of IκBα. Cell Death Differ. 2021;28(1):367–81. 10.1038/s41418-020-00606-w