Download

ORIGINAL ARTICLE

Mesenchymal stem cell-derived exosomes improved septic lung injury by reducing excessive NETs formation and alleviating inflammatory response

Ting Zoua, Jianshuang Lua, Yanke Zhua, Yue Xua, Yuanyuan Sunb,a*

aDepartment of Pediatrics, The First Affiliated Hospital of Wenzhou Medical University, Wenzhou, Zhejiang, China

bDepartment of Pediatrics, The Quzhou Affiliated Hospital of Wenzhou Medical University (Quzhou People’s Hospital). Quzhou, Zhejiang, China

Abstract

To illustrate the potential of mesenchymal stem cell-derived exosomes (MSC-Exos) in mitigating septic lung injury by reducing the excessive formation of neutrophil extracellular traps (NETs), a mouse model of septic lung injury was induced through cecal ligation and puncture (CLP). The mice received intraperitoneal injections of MSC-Exos. Post injection, pathological alterations of the lung tissue were evaluated through HE staining, and the levels of inflammatory markers in each mouse group at various time points were assessed using ELISA kits. The presence of NETs markers in lung tissue (colocalization of CitH3 and MPO) was determined via immunofluorescence, and the levels of dsDNA in mouse serum were measured using a dsDNA kit. The findings indicated noticeable damage in the sepsis group postsurgically, whereas the severity of lung tissue damage was significantly diminished in mice of the MSC-Exos group. By the 72-h mark after the CLP procedure, there was an elevation in TNF-α, IL-6, IL-1β, and IL-10. Compared to the CLP group, the inflammatory factors in the serum of mice from the CLP + MSC-Exo group were higher at 12 and 24 h but decreased at the 72-h point. Furthermore, the fluorescence intensity of CitH3 and MPO and the dsDNA content increased in the CLP group mice over different time intervals, with MSC-Exos reversing these changes. In summary, MSC-Exos effectively suppressed sepsis-induced NETs formation and ameliorated lung injury.

Key words: inflammation, mesenchymal stem cell-derived exosomes, neutrophil extracellular traps, septic lung injury

*Corresponding author: Yuanyuan Sun, Department of Pediatrics, The Quzhou Affiliated Hospital of Wenzhou Medical University (Quzhou People’s Hospital) No. 100, Minjiang Ave, Kecheng Smart New City. Quzhou, Zhejiang 324000, China. Email address: [email protected]

Received 12 October 2024; Accepted 19 November 2024; Available online 1 January 2025

DOI: 10.15586/aei.v53i1.1238

Copyright: Zou T, et al.
This open access article is licensed under Creative Commons Attribution 4.0 International (CC BY 4.0). http://creativecommons.org/licenses/by/4.0/

Introduction

The term “sepsis” describes a deadly immunological response to infection that results in organ failure. High rates of morbidity and mortality are associated with this condition. Neutrophils play a crucial role in the host’s inflammatory response to invading infections during sepsis. They employ three main methods to carry out their functions effectively: degranulation, phagocytosis, and the release of neutrophil extracellular traps (NETs). NETs, composed of granular proteins with bactericidal properties, cytoplasmic proteins, and decondensed nuclear or mitochondrial DNA, are extracellular mesh-like DNA structures. NETs can neutralize, eradicate, and stop the growth of bacteria, fungi, and viruses. On the other hand, an overabundance of NETs may worsen organ damage and inflammation, accelerating the development of sepsis.1 The lung is frequently the organ most affected by sepsis.2 One possible approach to mitigating sepsis-induced lung damage is to suppress NETs.3

Stem cell-based cell therapy may be crucial for maintaining physiological balance and repairing damaged organs, and the lungs have been the subject of research. Mesenchymal stem cells (MSCs) are a new tool in the treatment toolbox for acute lung damage stem cell therapy. MSCs can be extracted from various tissues and possess regenerative and multipotent characteristics. Due to their immunomodulatory advantages, MSCs are highly attractive. Numerous signaling molecules released by MSCs have been found to be efficient in decreasing lung endothelial and epithelial permeability, mitigating inflammation, facilitating tissue regeneration, inhibiting bacterial proliferation, and ultimately lowering mortality rates in various preclinical models of acute lung injury.4

Exosomes, ranging in size from 30 to 150 nm, are minuscule membrane vesicles containing complex proteins and RNA. Primarily derived from multivesicular bodies infiltrated by intracellular lysosomal particles, exosomes are discharged into the extracellular matrix upon fusion of the multivesicular body membrane with the cell membrane. Exosomes crafted from mesenchymal stem cells alleviate organ injury associated with sepsis.5

Based on the role of NETs in the pathogenesis and prognosis of sepsis and the therapeutic potential of MSC-Exos in sepsis, this study confirmed that MSC-Exos can reduce inflammatory response and tissue damage by reducing excessive formation of NETs, thereby improving sepsis.

Methods

MSC-Exos extraction and identification

Differential ultracentrifugation technique was used to separate and purify MSC-Exos. In brief, MSCs were grown in fresh medium with 10% Exos-free FBS medium after rinsing in PBS thrice once they reached 70–80% confluence. Following a 48-h incubation period, the supernatants obtained were processed by subjecting them to two rounds of centrifugation lasting 10 min each at speeds of 300 × g and 2000 × g to separate and eliminate dead cells. Subsequently, the supernatants were filtered using a 0.22 μm filter and centrifuged at 10,000 × g for 30 min at 4°C to ensure the removal of any residual cellular debris. The resulting filtrates were then purified by washing them with PBS and subjecting them to ultracentrifugation at 100,000 × g for 2 h at 4°C. Ultimately, PBS was used to resuspend the exosomes. The Western botting technique was employed in the identification of BMSCs-Exos to detect exosome surface proteins.

Animals

Male C57BL/6J wild-type mice were fed in a particular pathogen-free environment. Mice in the CLP group underwent cecal ligation and puncture surgery. Mice were given an abdominal incision through which the cecum was visible. Next, a 21-gauge needle punctured the cecum twice near the distal end, and 3-0 silk was tied at 75% of the distance between the distal pole and the base. There was a little extrusion of excrement. After that, the cecum was repositioned, and 5-0 sutures were used to seal the abdomen in two layers.6 Mice in the CLP + MSC-Exos group were intraperitoneally injected with MSC-Exos 3 h after CLP surgery. The control group mice were provided with a standard diet and no interventions. All animal experiments were conducted per the guidelines approved by the Ethics Committee on Animal Research at the First Affiliated Hospital of Wenzhou Medical University (Approval no. 2021-0241).

Western blotting

Western blot was used to identify the protein markers (TSG101, CD63, and Calnexin) of MSC-Exos. Twenty micrograms of protein samples were separated on a 12% SDS-PAGE gel. After transferring the proteins to the PVDF membrane, they were blocked for 1 h in TBST with 5% nonfat milk. Overnight at 4°C, the membranes were treated with a 1:1000 dilution of the primary antibody, and a secondary antibody of peroxidase-conjugated horseradish for 1 h. Then, PVDF was incubated with ECL luminescent solution, protein bands were observed in a gel imaging system, and protein was quantified using Image TSG101 (Abcam, UK, MA, ab125011, 1:1000); CD63 (Abcam, ab217345, 1:1000); Calnexin (Affinity, China, JiangSu, Liyang, #AF5362, 1:1000); β-actin (Abcam, ab6276, 1:5000).

ELISA

The serum concentration of the inflammatory factors IL-10, TNF-α, IL-1β, and IL-6 in each group of mice was determined using the ELISA Kit. The absorbance was measured at 450 nm by an enzyme reader to determine the concentration of inflammatory factors.

H&E Staining

The mouse lung tissue was embedded with paraffin and sliced with a paraffin slicer. The lung tissue slices were soaked in xylene for 10 min. Xylene was replaced after 10 min, and the tissue slices were again soaked for another 10 min. Xylene was used to dissolve the paraffin content in the slices, which helps the dye to penetrate the tissue. This was followed by immersion of the lung tissue slices in anhydrous ethanol for 5 min to remove xylene and facilitate tissue hydration. Subsequently, the tissue slices were immersed in 95, 85, and 70% ethanol for 5 min each to ensure complete hydration. The tissue sample was finally stained using hematoxylin and eosin and dehydrated in a gradient manner. The dehydrated tissue sample slices were soaked in xylene twice and sealed with neutral gum.

Immunofluorescence

Immunofluorescence staining was performed to quantify the level of NETs present in the lung tissue. The lung tissue samples were embedded and sectioned into five slices, with 1 µm thickness. The tissue sections were heat treated in an antigen retrieval buffer containing sodium citrate, followed by inhibition with endogenous peroxidase. The tissue slides were coated with anti-MPO (Cell Signaling Technologies) and anti-CitH3 (Cell Signaling Technologies, Beverly, Massachusetts, USA) antibodies and incubated overnight at 4°C in 1% goat serum primary antibody dilution. After three rounds of washing, the slides were incubated for 2 h at 37°C with the secondary antibody. 4,6-diamidino-2-phenylindole (DAPI) was used as a counterstain for the nuclei. The images were captured using a fluorescence microscope.

dsDNA

The double-stranded DNA quantitative assay kit was used for the evaluation of dsDNA levels in serum. Optical density (OD) reading at 450 nm was taken with a microplate reader. By leveraging the reference substance concentration and the OD value, the linear regression equation for the standard curve was determined. The sample concentration was computed by using its OD value in the equation. This value was then multiplied by the dilution factor to establish the actual concentration of the sample.

Statistical analysis

The means ± SEM were displayed for all data. The two groups were contrasted using the Student’s t-test. Analysis of variance (ANOVA) was used to compare the data between more than two independent groups.

Results

MSC-Exos identification

MSC-Exos was identified using the Western blot analysis. Surface markers, such as CD63 and TSG101, were positive in exosomes, while Calnexin, a nonexosomal marker, was negative (Figure 1).

Figure 1 MSC-Exos identification. Western-blot was used to detect the expression of exosome marker proteins TSG101, CD63 and Calnexin, and the proteins were quantified.

MSC-Exos improved lung injury in septic mice

The lung tissue structure of the control group was intact and clear. On the other hand, the sepsis group had obvious alveolar and interstitial edema, hemorrhage, and inflammatory cell infiltration at 24 h after surgery. The most pronounced lung damage was observed at 72 h, characterized by extensive destruction of the alveolar wall, presence of pink exudate filling the alveolar cavity, widened alveolar septum, edema, substantial infiltration of inflammatory cells and red blood cells, as well as pulmonary vascular congestion. There was a significant decrease in the area of lung tissue damage, alveolar edema fluid, alveolar interstitial edema, inflammatory cell infiltration, and red blood cell infiltration in mice in the MSC-Exos group (Figure 2).

Figure 2 MSC-Exos improved lung injury in septic mice. HE examination of pathological changes in lung tissue at 12, 24, and 72 h.

MSC-Exos reduced the production of inflammatory factors in septic mice

The effect of MSC-Exos on serum inflammatory factors in septic mice was detected using the ELISA technique. The findings indicated a significant increase in TNF-α levels at 12 and 24 h post CLP, while IL-6, IL-1β, and IL-10 levels showed a marked rise at 72 h post CLP. In the CLP + MSC-Exos group, inflammatory factor levels were elevated at 12 h and 24 h compared to the CLP group at the same time points. However, at 72 h, the inflammatory factor levels in the CLP + MSC-Exos group demonstrated a notable decrease compared to those in the CLP group (Figures 3A–3D). This showed that MSC-Exos inhibited the level of late inflammatory factors.

Figure 3 MSC-Exos improved the production of inflammatory factors in septic mice. (A) ELISA was used to detect serum IL-6 levels at 12, 24, and 72 h. (B) ELISA detected serum IL-1β levels at 12, 24, and 72 h. (C) ELISA detected serum IL-10 levels at 12, 24, and 72 h. (D) ELISA detected serum TNF-α levels at 12, 24, and 72 h.

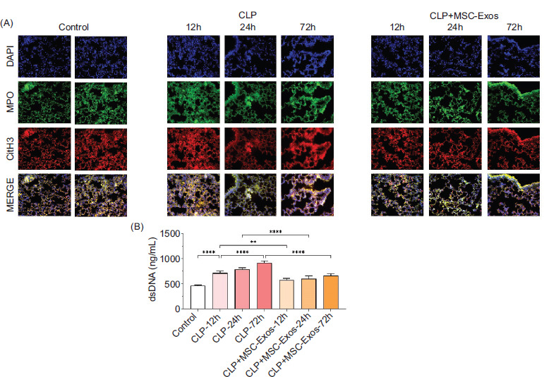
MSC-Exos reduced excessive NETs formation

NETs generation was observed to increase at various time points in the CLP group, as indicated by the colocalization of CitH3 and MPO, as well as the presence of dsDNA. Meanwhile, the colocalization of CitH3 and MPO continued to rise consistently (Figure 4A) and dsDNA (Figure 4B) in the MSC-Exos group decreased, indicating that MSC-Exos inhibited NETs formation in septic lung tissue.

Figure 4 MSC-Exos reduced excessive NETs formation. (A) Immunofluorescence detection of colocalization of CitH3 and MPO in lung tissues of mice 12, 24, and 72 h after CLP surgery. (B) dsDNA kit was used to detect the dsDNA content in the serum of mice 12, 24, and 72 h after CLP surgery.

Discussion

Sepsis is a condition characterized by the acute dysfunction of multiple organs, resulting from the body’s complex response to invading pathogens. It often necessitates costly hospital care and stands as a primary contributor to in-hospital mortality. The onset of sepsis prompts a rapid and widespread inflammatory reaction in the body, setting off a series of detrimental pathological and physiological transformations that primarily impact the respiratory system. The lungs are more susceptible to sepsis compared to other organs.7

Septic lung damage is defined by increased microvascular permeability, which results in the leakage of protein-rich edematous fluid and circulating inflammatory cells into the pulmonary interstitium and air gaps. However, the pathophysiology remains complex and elusive. In recent years, it has become increasingly clear that inflammatory cytokines play a critical role in sepsis-induced lung damage. Studies have indicated that infected lungs comprise high levels of proinflammatory cytokines such as TNF-α, IL-6, and IL-1β. Consequently, there have been multiple efforts to mitigate the inflammatory response by utilizing specific anticytokines, antimedia, or medications. MSCs have emerged as a focal point in research, extensively studied across various clinical scenarios involving inflammatory conditions such as sepsis.8 Prior research has indicated that the therapeutic efficacy of MSCs is facilitated by exosomes, which are minuscule vesicles discharged from cells that play a pivotal role in mitigating lung injuries.9 Exosomes, originating from MSCs, possess the capacity to enhance the therapeutic advantages of MSCs and potentially serve as a strategy for managing persistent inflammation. MSC-Exos can alleviate inflammation induced by LPS in lung epithelial cells.10 Furthermore, exosomes derived from adipose-derived mesenchymal stem cells reduce severe systemic inflammatory responses and organ damage and improve survival rates in rats afflicted with sepsis syndrome.11 The present investigation verified that MSC-Exos impeded the concentrations of TNF-α, IL-6, and IL-1β in the serum of mice suffering from septic lung injury.

The innate immune system is essential for systemic inflammation and immunosuppression during sepsis. The primary component of innate immune cells is neutrophils; unchecked neutrophil activation and infiltration would endanger the host and encourage clinical deterioration. Released from neutrophils, NETs are networks of extracellular fibril matrices with histones and DNA incorporated in proteases such as myeloperoxidase (MPO) and neutrophil elastase. NETs play a dual role in infections: they assist in combating bacteria, but excessive production can lead to tissue damage in inflammatory conditions such as sepsis. Research indicates that NETs may exacerbate coagulation abnormalities and inflammation in sepsis. Thus, inhibiting NETs could be a viable approach to mitigating sepsis-induced lung injury.12 By targeting the formation of NETs in lung tissue, MSCs prevent sepsis-associated lung damage.13 Specifically, the release of exosomal miR-127-5p from bone marrow-derived MSCs has been shown to inhibit neutrophil extracellular trap formation, consequently reducing acute lung injury in septic individuals.14 Moreover, it was demonstrated that MSC-Exos effectively decreased the presence of NETs in septic mice, as evidenced by reduced levels of dsDNA in lung tissues and diminished immunofluorescence signals of CitH3 and MPO.

In conclusion, this study found that MSC-Exos alleviated sepsis-induced lung tissue damage, lower the late-stage inflammatory marker levels in the serum of mice with septic lung injury, and suppressed NETs production.

Acknowledgments

Not applicable.

Authors Contribution

Ting Zou and Yuanyuan Sun contributed to the study design and carried them out. Ting Zou, Jianshuang Lu, Yanke Zhu, and Yue Xu supervised the data collection. Ting Zou, Jianshuang Lu, Yanke Zhu, and Yue Xu were involved in data analyses. Ting Zou, Jianshuang Lu, Yanke Zhu, and Yue Xu contributed to the interpretation of the data. Ting Zou and Yuanyuan Sun prepared the manuscript for publication and reviewed the draft manuscript. All authors have read and approved the manuscript.

Conflicts of Interest

The authors state that there are no conflicts of interest to disclose.

Funding

This work was supported by the Wenzhou Science and Technology Bureau Project (Grant No. Y2020461).

Ethics Approval

Ethical approval was obtained from the Ethics Committee for Animals of the First Affiliated Hospital of Wenzhou Medical University (Approval no. 2021-0241).

Data Availability

The authors declare that all data supporting the findings of this study are available within the article, and any raw data can be obtained from the corresponding author upon request.

REFERENCES

1 Zhang H, Wang Y, Qu M, Li W, Wu D, Cata JP, et al. Neutrophil, neutrophil extracellular traps and endothelial cell dysfunction in sepsis. Clin Transl Med. 2023;13(1):e1170. 10.1002/ctm2.1170

2 Dos Santos CC, Amatullah H, Vaswani CM, Maron-Gutierrez T, Kim M, Mei SHJ, et al. Mesenchymal stromal (stem) cell therapy modulates miR-193b-5p expression to attenuate sepsis-induced acute lung injury. Eur Respir J. 2022;59(1):2004216. 10.1183/13993003.04216-2020

3 Qu M, Chen Z, Qiu Z, Nan K, Wang Y, Shi Y, et al. Neutrophil extracellular traps-triggered impaired autophagic flux via METTL3 underlies sepsis-associated acute lung injury. Cell Death Discov. 2022;8(1):375. 10.1038/s41420-022-01166-3

4 Homma K, Bazhanov N, Hashimoto K, Shimizu M, Heathman T, Hao Q, et al. Mesenchymal stem cell-derived exosomes for treatment of sepsis. Front Immunol. 2023;14:1136964. 10.3389/fimmu.2023.1136964

5 Cai J, Tang D, Hao X, Liu E, Li W, Shi J. Mesenchymal stem cell-derived exosome alleviates sepsis-associated acute liver injury by suppressing MALAT1 through microRNA-26a-5p: An innovative immunopharmacological intervention and therapeutic approach for sepsis. Front Immunol. 2023;14:1157793. 10.3389/fimmu.2023.1157793

6 Chen R, Cao C, Liu H, Jiang W, Pan R, He H, et al. Macrophage Sprouty4 deficiency diminishes sepsis-induced acute lung injury in mice. Redox Biol. 2022;58:102513. 10.1016/j.redox.2022.102513

7 Zhang J, Zheng Y, Wang Y, Wang J, Sang A, Song X, et al. YAP1 alleviates sepsis-induced acute lung injury via inhibiting ferritinophagy-mediated ferroptosis. Front Immunol. 2022;13:884362. 10.3389/fimmu.2022.884362

8 Luo F, Jiang W, Xu Y, Liu XM, Wang W, Zhang W, et al. The mechanisms involved in mesenchymal stem cell alleviation of sepsis-induced acute lung injury in mice: A pilot study. Curr Ther Res Clin Exp. 2020;93:100593. 10.1016/j.curtheres.2020.100593

9 Song J, Liu J, Cui C, Hu H, Zang N, Yang M, et al. Mesenchymal stromal cells ameliorate diabetes-induced muscle atrophy through exosomes by enhancing AMPK/ULK1-mediated autophagy. J Cachexia Sarcopenia Muscle. 2023;14(2):915–29. 10.1002/jcsm.13177

10 Li J, Deng X, Ji X, Shi X, Ying Z, Shen K, et al. Mesenchymal stem cell exosomes reverse acute lung injury through Nrf-2/ARE and NF-κB signaling pathways. PeerJ. 2020;8:e9928. 10.7717/peerj.9928

11 Chang CL, Sung PH, Chen KH, Shao PL, Yang CC, Cheng BC, et al. Adipose-derived mesenchymal stem cell-derived exosomes alleviate overwhelming systemic inflammatory reaction and organ damage and improve outcome in rat sepsis syndrome. Am J Transl Res. 2018;10(4):1053–70.

12 Zhu S, Yu Y, Qu M, Qiu Z, Zhang H, Miao C, et al. Neutrophil extracellular traps contribute to immunothrombosis formation via the STING pathway in sepsis-associated lung injury. Cell Death Discov. 2023;9(1):315. 10.1038/s41420-023-01614-8

13 Wang T, Zhang Z, Deng Z, Zeng W, Gao Y, Hei Z, et al. Mesenchymal stem cells alleviate sepsis-induced acute lung injury by blocking neutrophil extracellular traps formation and inhibiting ferroptosis in rats. PeerJ. 2024;12:e16748. 10.7717/peerj.16748

14 Zheng XL, Gu WJ, Zhang F, Zhao FZ, Li LZ, Huang HY, et al. Exosomal miR-127-5p from BMSCs alleviated sepsis-related acute lung injury by inhibiting neutrophil extracellular trap formation. Int Immunopharmacol. 2023;123:110759. 10.1016/j.intimp.2023.110759