Download

ORIGINAL ARTICLE

Astragaloside IV suppresses the proliferation and inflammatory response of human epidermal keratinocytes and ameliorates imiquimod-induced psoriasis-like skin damage in mice

Ting Liua#, Lin Aib#, Aibo Jianga, Yujuan Wanga, Ruimin Jianga, Liang Liuc*

aDepartment of Dermatology, Affiliated Hospital of North Sichuan Medical College, Nanchong, Sichuan, 637000, China

bDepartment of Dermatology, Nanbu County People’s Hospital, Nanchong, Sichuan, 637000, China

cOffice of Educational Administration, Affiliated Hospital of North Sichuan Medical College, Nanchong, Sichuan, 637000, China

#These authors contributed equally to the work.

Abstract

The primary pathological features of psoriasis include excessive epidermal keratinocytes and infiltration of inflammatory cells, which are pivotal targets for psoriasis therapy. Astragaloside IV (AS-IV), the principal active compound of astragalus, exhibits anti-inflammatory, antioxidant, and immune-modulatory properties. This study aims to investigate AS-IV’s anti--psoriatic effects and underlying mechanisms. Normal human epidermal keratinocytes (NHEKs) were stimulated with a combination of TNF-α, IL-17A, IL-1α, IL-22, and oncostatin M (M5) to replicate psoriatic keratinocyte pathology in vitro. Cell proliferation was assessed using CCK8 and EDU staining. Pro-inflammatory cytokine levels were measured via qRT-PCR. In addition, an imiquimod (IMQ)-induced psoriasis mouse model was utilized. Skin histology changes were evaluated with HE staining, while IL-6 and TNF-α levels in mouse serum were quantified using ELISA. NF-κB pathway protein expression was analyzed by western blotting. The results demonstrated that AS-IV inhibited M5-induced proliferation of NHEKs. AS-IV reduced M5-stimulated IL-1β, IL-6, IL-8, TNF-α, IL-23, and MCP-1 expression in NHEKs. Moreover, M5-induced phosphorylation of IκBα and p65 was significantly attenuated by AS-IV. Furthermore, AS-IV application ameliorated erythema, scale formation, and epidermal thickening in IMQ-induced psoriasis-like mouse models. AS-IV also decreased IL-6 and TNF-α levels in mouse serum and inhibited IκBα and p65 phosphorylation in skin tissues. However, prostratin treatment reversed these effects. These findings underscore AS-IV’s capacity to mitigate M5-induced NHEK proliferation and inflammation. AS-IV shows promise in alleviating IMQ-induced psoriasis-like skin lesions and inflammation by suppressing the NF-κB pathway.

Key words: Astragaloside Iv, Inflammation, Normal Human -Epidermal -Keratinocytes, Proliferation, Psoriasis

*Corresponding author: Liu L, Department of Office of Educational Administration, Affiliated Hospital of North Sichuan Medical College, No. 55, Dongshun Road, Gaoping District, Nanchong, Sichuan, China. Email address: [email protected]

Received 1 June 2024; Accepted 30 July 2024; Available online 1 September 2024

DOI: 10.15586/aei.v52i5.1140

Copyright: Liu T, et al.
License: This open access article is licensed under Creative Commons Attribution 4.0 International (CC BY 4.0). http://creativecommons.org/licenses/by/4.0/

Introduction

Psoriasis is a chronic, recurring, and inflammatory dermatological condition,1 with its pathogenesis involving an abnormal acceleration in the proliferation of keratinocytes, leading to the thickening of the stratum corneum.2 In addition, keratinocytes can release various cytokines, including interleukin 6 (IL-6), IL-8, and tumor necrosis factor α (TNF-α), which promote inflammatory reactions and attract immune cells to the lesion site, thereby initiating or exacerbating the inflammatory cascade associated with psoriasis.3,4 Thus, the search for a drug capable of attenuating the abnormal proliferation and inflammation of keratinocytes is critical for the therapeutic management of psoriasis.

Astragaloside IV (AS-IV), a saponin derived from the root of the traditional Chinese medicine astragalus, has demonstrated significant biological activity with protective effects on cardiovascular, brain, kidney, and lung tissues.57 Studies have identified that it possesses anti-inflammatory, antioxidant, anti-apoptotic, and immune-enhancing properties in both cellular and animal models.8,9 Furthermore, its pharmacological effects have been shown to be mediated through several signaling pathways, including the Raf-MEK-ERK pathway, Nrf2 pathway, and NF-kB pathway.8 Xiao et al. showed that AS-IV attenuated cerebral ischemia--reperfusion injury by activating Nrf2 to inhibit NLRP3 inflammasome-mediated pyroptosis.10 Hu et al. found that AS-IV reversed epithelial-mesenchymal transition in renal tubules via the CX3CL1-Raf/MEK/ERK pathway.11 Wang et al. demonstrated that AS-IV regulated the TLR4/NF-kB pathway to protect against UV-induced keratinocyte damage.12 These findings highlight AS-IV’s potential therapeutic applications across various diseases.

A recent study has shown that AS-IV can suppress the proliferation and pro-inflammatory characteristics of psoriatic adipose-derived mesenchymal stem cells (AMSCs), indicating its potential immunomodulatory effects in psoriasis.13 However, the specific impact of AS-IV on keratinocyte proliferation and skin inflammation in psoriasis remains unclear. Therefore, this study aims to establish both in vitro and in vivo models of psoriasis to investigate AS-IV’s role in combating psoriatic symptoms and elucidate the underlying mechanisms.

Materials and methods

Cell culture

Normal human epidermal keratinocytes (NHEKs; Promocell, Heidelberg, Germany) were cultured in keratinocyte growth medium 2 (Promocell) at 37°C with 5% CO2. To mimic psoriatic keratinocyte pathology in vitro, NHEKs were stimulated with M5 (10 ng/mL), a combination of TNF-α, IL-17A, IL-1α, IL-22, and oncostatin M (PeproTech, Rocky Hill, USA), for 24 hours at 37°C.

CCK8 assay

For cell viability assessment, NHEKs were seeded at 50–60% confluency in 96-well plates. Cells were treated with AS-IV (purity >98%, Pefeide Biotech Co., Ltd, Chengdu, China) and/or M5 (10 ng/mL) for 24 hours. Subsequently, CCK8 solution (10 μL, Beyotime, Shanghai, China) was added, and cells were further incubated for 2 hours. Cell viability was determined by measuring absorbance at 450 nm.

EDU staining

An EDU detection kit (RiboBio, Guangzhou, China) was used to evaluate cell proliferation. Briefly, NHEKs were exposed to 50 μM EDU for 2 hours. After PBS washing, cells were fixed in 4% paraformaldehyde, permeabilized with 0.5% Triton X-100, and stained with Apollo solution for 30 minutes. DAPI staining followed, and cells were visualized under an Eclipse 80i fluorescence microscope (Nikon, Japan).

Animal models of psoriasis and treatment

Female C57BL/6 mice (7–9 weeks old, GemPharmatech Co. Ltd, Nanjing, China) housed under specific pathogen-free conditions were used for this experiment. Psoriasis-like symptoms were induced by topical application of 62.5 mg (imiquimod (IMQ, Sigma, St. Louis, MO, USA) to the dorsal skin daily for 7 days. The AS-IV treatment involved topical administration of 50 mg/kg or 100 mg/kg twice daily during the 7-day IMQ induction period. In addition, 1 μM prostratin (an NF-κB activator) was applied for 48 hours. Each experimental group comprised six mice. Daily changes in dorsal skin were monitored and photographed, and their blood serum and dorsal skin samples were collected on day 7.

All animal procedures were approved by the Ethics Committee of the Affiliated Hospital of North Sichuan Medical College and conducted in accordance with the National Institutes of Health Laboratory Animal Care and Use Guidelines.

Hematoxylin and Eosin (HE) staining

Skin tissue was fixed in 4% paraformaldehyde and embedded in paraffin. The sections (5 μm) were then stained with hematoxylin (Sigma) for 5 minutes and eosin (Sigma) for 3 minutes at 37°C.

Enzyme-linked immunosorbent assay (ELISA)

Serum levels of IL-6 and TNF-α were determined using ELISA kits (EK206/3-48 for mouse IL-6 and EK282/4-48 for mouse TNF-α; Multisciences, Zhejiang, China) following the manufacturer’s protocol.

qRT-PCR

Total cellular RNA was extracted using the trizol reagent (Beyotime), followed by cDNA synthesis using a reverse transcription kit (Takara, Dalian, China). qRT-PCR was performed using the SYBR Green method (Solarbio, Beijing, China) with β-actin as the internal control. Primers used are listed in Table 1. Data analysis was conducted using the 2−ΔΔCt method.

Table 1 Primer sequences for qRT-PCR.

Gene Forward (5’-3’) Reverse (5’-3’)
IL-1β TGCCACCTTTTGACAGTGATG TGATGTGCTGCTGCGAGATT
IL-6 GACAAAGCCAGAGTCCTTCAGA TGTGACTCCAGCTTATCTCTTGG
IL-8 TGTTCACAGGTGACTGCTCC AGCCCATAGTGGAGTGGGAT
TNF-α ATGGCCTCCCTCTCATCAGT TTTGCTACGACGTGGGCTAC
IL-23 AATGCTATGGCTGTTGCCCT CACTGGATACGGGGCACATT
MCP-1 TGCCCTAAGGTCTTCAGCAC AAGGCATCACAGTCCGAGTC
β-actin TGAGCTGCGTTTTACACCCT GCCTTCACCGTTCCAGTTTT

Western blot

Cell or tissue samples were lysed using RIPA buffer (Beyotime) for protein extraction, separated by SDS-PAGE electrophoresis, and transferred to a PVDF membrane. Membranes were incubated with primary antibodies (Table 2), followed by secondary antibodies. Protein bands were visualized using an ECL luminescent solution (Vazyme, Nanjing, China) and quantified using Image J software.

Table 2 Antibodies used for western blot.

Antigen Code Working dilution Supplier
p-p65 ab76302 1:1000 Abcam
p65 ab32536 1:1000 Abcam
p-IκBα ab133462 1:1000 Abcam
IκBα ab76429 1:1000 Abcam
β-actin ab124964 1:10000 Abcam

Statistical analysis

Each experiment was conducted in triplicate. Data were analyzed using GraphPad Prism 8.0 software and presented as mean ± SD. Normality was assessed using the Shapiro–Wilk test. One-way ANOVA with Tukey’s post hoc test was used for group comparisons, with statistical significance set at p<0.05.

Results

AS-IV inhibits M5-induced proliferation in NHEK keratinocytes

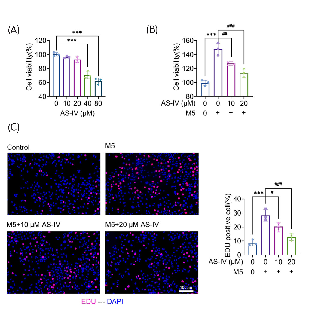
AS-IV was first evaluated for cytotoxic effects on NHEKs. The results showed that cell viability was significantly reduced at AS-IV concentrations of 40 and 80 μM, whereas 10 and 20 μM AS-IV treatments had negligible effects (Figure 1A). Therefore, subsequent experiments were conducted using 10 and 20 μM doses of AS-IV. CCK8 and EDU assays were then performed to assess the impact of AS-IV on cell proliferation in M5-stimulated NHEKs. As shown in Figure 1B,C, M5 stimulation markedly increased cell viability (p<0.001) and the proportion of EDU-positive NHEKs (p<0.001), effects that were effectively reversed by AS-IV treatment. These findings indicate that AS-IV inhibits the proliferation of M5-induced NHEKs.

Figure 1. AS-IV suppresses the proliferation of M5-induced NHEKs. (A) Cell viability of NHEKs treated with varying concentrations of AS-IV (0, 10, 20, 40, and 80 μM) was assessed using a CCK8 assay. (B) NHEKs were treated with AS-IV (10 or 20 μM) for 24 h followed by stimulation with M5 (10 ng/mL) for an additional 24 h, and then cell viability was measured using the CCK8 assay. (C) NHEKs were treated with AS-IV (10 or 20 μM) for 24 h followed by M5 (10 ng/mL) for an additional 24 h, and cell proliferation was evaluated by EDU staining. ***p<0.001, compared with the control group; ##p<0.01, ###p<0.001, compared with the M5 group

AS-IV alleviates the inflammatory response in M5-induced NHEK keratinocytes

The levels of inflammatory cytokines (IL-1β, IL-6, IL-8, TNF-α, IL-23, and MCP-1) in M5-stimulated NHEKs were evaluated using qRT-PCR (Figure 2), and the results revealed elevated levels of these cytokines in the M5 treatment-only group compared to the control group (p<0.001). Conversely, AS-IV treatment significantly reduced the expression of these cytokines compared to the M5 treatment-only group (p<0.05, p<0.01, and p<0.001). These results suggest that AS-IV suppresses M5-induced inflammation in NHEKs.

Figure 2. AS-IV inhibits the expression of inflammatory cytokines in M5-induced NHEKs. The mRNA levels of inflammatory cytokines (IL-1β, IL-6, IL-8, TNF-α, IL-23, and MCP-1) in NHEKs from different treatment groups were quantified using qRT-PCR. ***p<0.001, compared with the control group; nsp>0.05, #p<0.05, ##p<0.01, ###p<0.001, compared with the M5 group.

AS-IV ameliorates IMQ-induced psoriasis-like skin injury in mice by inhibiting the NF-κB pathway

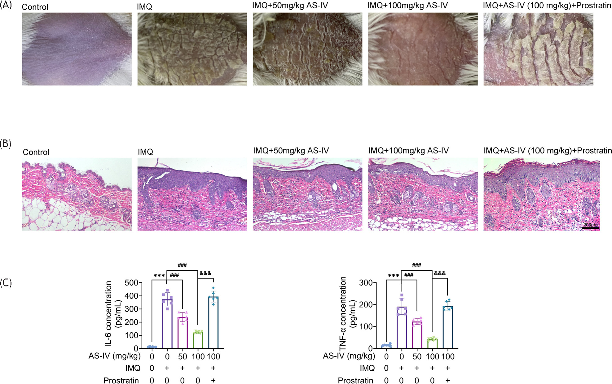
In an IMQ-induced psoriasis-like dermatitis mouse model, daily photography revealed apparent erythema and scale symptoms after 7 days of IMQ exposure (Figure 3A). Conversely, AS-IV treatment mitigated these symptoms. HE staining further demonstrated that the IMQ group exhibited thicker epidermal layers compared to the control mice, whereas the IMQ+AS-IV group showed thinner epidermal layers than the IMQ group (Figure 3B). In addition, serum analysis revealed significantly elevated levels of IL-6 and TNF-α in the IMQ group compared to the control group (p<0.001), which were markedly reduced by AS-IV treatment (p<0.001, Figure 3C). Interestingly, the administration of prostratin, an NF-κB activator, reversed the beneficial effects of AS-IV (100 mg/kg) on IMQ-treated mice (Figure 3A–C). These data collectively suggest that AS-IV improves psoriasis-like symptoms in IMQ-treated mice by inhibiting the NF-κB pathway.

Figure 3 AS-IV alleviates IMQ-induced psoriasis-like skin lesions in mice by inhibiting the NF-κB pathway. (A) Macroscopic appearance of mice back skin on day 7. (B) Representative photomicrographs of HE staining of mice skin sections. (C) Levels of IL-6 and TNF-α in mouse serum measured by ELISA. ***p<0.001, compared with the control group; ###p<0.001, compared with the IMQ group; $$$p<0.001, compared with the IMQ+AS-IV 100 mg/kg group.

AS-IV inactivates the NF-κB pathway in vitro and in vivo

The expression levels of p-p65, p65, p-IκBα, and IκBα were assessed by western blot to validate the findings described above. As shown in Figure 4A, NHEKs treated with M5 exhibited significantly elevated levels of p-p65 and p-IκBα proteins compared to control NHEKs, accompanied by decreased IκBα expression (p<0.001). Importantly, treatment with AS-IV markedly reduced the expression of M5-induced p-p65 and p-IκBα proteins while increasing IκBα expression (p<0.05 and p<0.001, respectively). These effects were reversed upon administration of prostratin. Similar trends were observed in skin tissue samples from mice (Figure 4B). These data demonstrate that AS-IV effectively inhibits the activation of the NF-κB pathway in psoriasis-like injury, whereas prostratin acts to reactivate this pathway.

Figure 4. AS-IV downregulates the NF-κB pathway in vitro and in vivo. (A) Western blot analysis of p-p65, p65, p-IκBα, and IκBα expression in NHEKs treated with different conditions. (B) Western blot analysis of p-p65, p65, p-IκBα, and IκBα expression in skin tissues of mice from various treatment groups. ***p<0.001, compared with the control group; #p<0.05, ###p<0.001, compared with the M5 group or IMQ group; $$$p<0.001, compared with the IMQ+AS-IV 100 mg/kg group.

Discussion

Keratinocytes are primary cells in the epidermis responsible for producing keratin, which is essential for skin renewal and protection.14,15 In psoriasis, these cells undergo excessive proliferation, leading to accelerated cell division and thickening of the epidermis, which manifests as characteristic psoriatic scales.16 Moreover, keratinocytes release inflammatory factors that exacerbate the inflammatory response in psoriasis.17,18 This abnormal proliferation directly contributes to clinical symptoms and is closely linked to inflammation.19 Our study presents novel findings indicating that AS-IV effectively suppresses the proliferation of psoriatic keratinocytes and reduces the release of inflammatory factors, thereby alleviating symptoms associated with psoriasis. These results suggest that AS-IV may offer promise as a therapeutic option for individuals with psoriasis.

AS-IV, a tetracyclic triterpene saponin, has been found to be a promising monomeric drug with broad pharmacological effects.20 While research has demonstrated AS-IV’s ability to restore immunomodulatory function and immune homeostasis in AMSCs from psoriasis patients,13 its impact on keratinocyte proliferation and inflammatory responses remains largely unexplored. Studies have shown that M5 cytokines can induce keratinocytes to exhibit characteristics resembling those of psoriatic keratinocytes in vitro, including increased proliferation and inflammation.21,22 In this study, we established an in vitro model of psoriatic keratinocytes by stimulating NHEKs with a cocktail of M5 cytokines. As expected, M5 stimulation significantly increased proliferation and the secretion of inflammatory factors in NHEKs. Importantly, treatment with AS-IV effectively mitigated M5-induced hyperproliferation and inflammatory responses in NHEKs. Furthermore, we evaluated the effects of AS-IV using an IMQ-induced psoriasis-like mouse model. IMQ acts as a toll-like receptor 7/8 agonist23 and induces clinical symptoms and pathological changes similar to human psoriasis, making it a suitable model for studying the disease.24,25 Consistent with previous findings, mice treated with IMQ in our study exhibited noticeable erythema and scaling. Remarkably, the administration of AS-IV significantly alleviated these symptoms. Moreover, AS-IV treatment reduced IL-6 and TNF-α expression in the skin lesions of IMQ-treated mice. These results provide direct evidence that AS-IV effectively alleviates psoriasis-like skin lesions and inflammation.

The NF-κB signaling pathway regulates various biological processes, including cellular inflammatory responses, stress responses, and cell proliferation.26 Increased NF-κB pathway activity in psoriasis is associated with hyperproliferation of keratinocytes and an intensified inflammatory response.27,28 Targeting the NF-κB pathway has thus been explored as a strategy for treating psoriasis. For instance, Shi et al. demonstrated that ginsenoside Rg1 reduced psoriatic dermatitis in mice by suppressing the NF-κB pathway.29 Liu et al. showed that catalpol improved psoriasis symptoms by inhibiting NF-κB and MAPK pathways via SIRT1.30 Similarly, Bai et al. found that eupatilin targeted the p38 MAPK/NF-κB pathway to inhibit keratinocyte proliferation and ameliorate psoriasis-like skin lesions in mice.31 These studies underscore the critical role of the NF-κB pathway in psoriasis pathogenesis and its potential as a therapeutic target. Recent studies have reported the regulation of the NF-κB pathway by AS-IV.3234 In our study, we found that AS-IV inhibited the phosphorylation of IκBα and p65 in both in vitro and in vivo psoriasis models. Importantly, treatment with prostratin, an NF-κB pathway activator, reversed the therapeutic effects of AS-IV on psoriasis-like skin lesions and inflammation. These results suggest that AS-IV exerts its therapeutic effects in psoriasis by inactivating the NF-κB pathway. However, it is important to note potential limitations due to microenvironmental and species differences.

In conclusion, our findings support the therapeutic potential of AS-IV for psoriasis, highlighting it as a promising candidate for further development as an anti-psoriasis drug. Future clinical studies are warranted to validate the efficacy and safety of AS-IV in treating psoriasis.

Acknowledgements

Not applicable.

Funding

Not applicable.

Availability of Data and Materials

All data generated or analyzed during this study are included in this published article.

The datasets used and/or analyzed during the present study are available from the corresponding author on reasonable request.

Conflicts of Interest

The authors state that there are no conflicts of interest to disclose.

Ethics approval

Ethical approval was obtained from the Ethics Committee of Affiliated Hospital of North Sichuan Medical College.

Authors’ Contribution

All authors contributed to the study conception and design. Material preparation and the experiments were performed by Ting Liu and Lin Ai. Data collection and analysis were performed by Aibo Jiang, Yujuan Wang, and Ruimin Jiang. The first draft of the manuscript was written by Liang Liu, and all authors commented on previous versions of the manuscript. All authors read and approved the final manuscript.

REFERENCES

1. Raharja A, Mahil SK, Barker JN. Psoriasis: A brief overview. Clin Med (Lond). 2021;21(3):170–3. 10.7861/clinmed.2021-0257

2. Petit RG, Cano A, Ortiz A, Espina M, Prat J, Muñoz M, et al. Psoriasis: From pathogenesis to pharmacological and nano-technological-based therapeutics. Int J Mol Sci. 2021;22(9):4983. 10.3390/ijms22094983

3. Kanda N. Psoriasis: Pathogenesis, comorbidities, and therapy updated. Int J Mol Sci. 2021;22(6):2979. 10.3390/ijms22062979

4. Kaczmarska A, Kwiatkowska D, Skrzypek KK, Kowalewski ZT, Jaworecka K, Reich A. Pathomechanism of pruritus in psoriasis and atopic dermatitis: Novel approaches, similarities and differences. Int J Mol Sci. 2023;24(19). 10.3390/ijms241914734

5. Yao M, Zhang L, Wang L. Astragaloside IV: A promising natural neuroprotective agent for neurological disorders. Biomed Pharmacother. 2023;159:114229. 10.1016/j.biopha.2023.114229

6. Gao Y, Su X, Xue T, Zhang N. The beneficial effects of astragaloside IV on ameliorating diabetic kidney disease. Biomed Pharmacother. 2023;163:114598. 10.1016/j.biopha.2023.114598

7. Tan YQ, Chen HW, Li J. Astragaloside IV: An effective drug for the treatment of cardiovascular diseases. Drug Des Devel Ther. 2020;14:3731–46. 10.2147/DDDT.S272355

8. Zhang J, Wu C, Gao L, Du G, Qin X. Astragaloside IV derived from astragalus membranaceus: A research review on the pharmacological effects. Adv Pharmacol (San Diego, Calif). 2020;87:89–112. 10.1016/bs.apha.2019.08.002

9. Liang Y, Chen B, Liang D, Quan X, Gu R, Meng Z, et al. Pharmacological effects of astragaloside IV: A review. Molecules (Basel, Switzerland). 2023;28(16). 10.3390/molecules28166118

10. Xiao L, Dai Z, Tang W, Liu C, Tang B. Astragaloside IV alleviates cerebral ischemia-reperfusion injury through NLRP3 inflammasome-mediated pyroptosis inhibition via activating Nrf2. Oxid Med Cell Longev. 2021;2021:9925561. 10.1155/2021/9925561

11. Hu Y, Tang W, Liu W, Hu Z, Pan C. Astragaloside IV alleviates renal tubular epithelial-mesenchymal transition via CX3CL1-RAF/MEK/ERK signaling pathway in diabetic kidney disease. Drug Des Devel Ther. 2022;16:1605–20. 10.2147/DDDT.S360346

12. Wang J, Ke J, Wu X, Yan Y. Astragaloside prevents UV-induced keratinocyte injury by regulating TLR4/NF-κB pathway. J Cosmet Dermatol. 2022;21(3):1163–70. 10.1111/jocd.14174

13. Xiuping Y, Xiaotong Z, Rongjia Z, Ping S. Effect of astragaloside IV on the immunoregulatory function of adipose-derived mesenchymal stem cells from patients with psoriasis vulgaris. J Trad Chin Med. 2022;42(4):513–9.

14. Talagas M, Lebonvallet N, Berthod F, Misery L. Cutaneous nociception: Role of keratinocytes. Expl Dermatol. 2019;28(12):1466–9. 10.1111/exd.13975

15. Cibrian D, de la Fuente H, Sánchez-Madrid F. Metabolic pathways that control skin homeostasis and inflammation. Trends Molecular Med. 2020;26(11):975–86. 10.1016/j.molmed.2020.04.004

16. Rucsandra Cristina D, Andreea Lili B, Loredana Elena S, Ștefan Cristian D, Cristina Elena B, Horațiu Valeriu P, et al. Review: A contemporary, multifaced insight into psoriasis pathogenesis. J Pers Med. 2024;14(5):535. 10.3390/jpm14050535

17. Xinxin W, Jiankun S, Ying Z, Le K, Changya L, Xin M, et al. Exploring the role of autophagy in psoriasis pathogenesis: Insights into sustained inflammation and dysfunctional keratinocyte differentiation. Int Immunopharmacol. 2024;135(0):112244. 10.1016/j.intimp.2024.112244

18. Katarzyna B, Marta M, Magdalena G-C. Use of cytokine mix-, imiquimod-, and serum-induced monoculture and lipopolysaccharide-and interferon gamma-treated co-culture to establish in vitro psoriasis-like inflammation models. Cells. 2021;10(11):2985. 10.3390/cells10112985

19. Zhou X, Chen Y, Cui L, Shi Y, Guo C. Advances in the pathogenesis of psoriasis: From keratinocyte perspective. Cell Death Dis. 2022;13(1):81. 10.1038/s41419-022-04523-3

20. Yingyi Z, Ruoqi L, Yuan Z, Shanshan Z, Xiang F. Investigation on the potential targets of astragaloside IV against intracerebral hemorrhage based on network pharmacology and experimental validation. Bioorg Chem. 2022;127(0). 10.1016/j.bioorg.2022.105975

21. Ding Z, Liu J, Qian H, Wu L, Lv M. Cinnamaldehyde inhibits psoriasis-like inflammation by suppressing proliferation and inflammatory response of keratinocytes via inhibition of NF-κB and JNK signaling pathways. Mol Med Rep. 2021;24(3):638. 10.3892/mmr.2021.12277

22. Chen C, Wu N, Duan Q, Yang H, Wang X, Yang P, et al. C10orf99 contributes to the development of psoriasis by promoting the proliferation of keratinocytes. Sci Rep. 2018;8(1):8590. 10.1038/s41598-018-26996-z

23. Moos S, Mohebiany AN, Waisman A, Kurschus FC. Imiquimod-induced psoriasis in mice depends on the IL-17 signaling of keratinocytes. J Invest Dermatol. 2019;139(5):1110–7. 10.1016/j.jid.2019.01.006

24. Gao J, Chen F, Fang H, Mi J, Qi Q, Yang M. Daphnetin inhibits proliferation and inflammatory response in human HaCaT keratinocytes and ameliorates imiquimod-induced psoriasis-like skin lesion in mice. Biol Res. 2020;53(1):48. 10.1186/s40659-020-00316-0

25. Wu L, Liu G, Wang W, Liu R, Liao L, Cheng N, et al. Cyclodextrin-modified CeO(2) nanoparticles as a multifunctional nanozyme for combinational therapy of psoriasis. Int J Nanomedicine. 2020;15:2515–27. 10.2147/IJN.S246783

26. Guo Q, Jin Y, Chen X, Ye X, Shen X, Lin M, et al. NF-κB in biology and targeted therapy: New insights and translational implications. Signal Transduct Target Ther. 2024;9(1):53. 10.1038/s41392-024-01757-9

27. Wang W, Qu R, Wang X, Zhang M, Zhang Y, Chen C, et al. GDF11 antagonizes psoriasis-like skin inflammation via suppression of NF-κB signaling pathway. Inflammation. 2019;42(1):319–30. 10.1007/s10753-018-0895-3

28. Goldminz AM, Au SC, Kim N, Gottlieb AB, Lizzul PF. NF-κB: An essential transcription factor in psoriasis. J Dermatol Sci. 2013;69(2):89–94. 10.1016/j.jdermsci.2012.11.002

29. Shi Q, He Q, Chen W, Long J, Zhang B. Ginsenoside Rg1 abolish imiquimod-induced psoriasis-like dermatitis in BALB/c mice via downregulating NF-κB signaling pathway. J Food Biochem. 2019;43(11):e13032. 10.1111/jfbc.13032

30. Liu A, Zhang B, Zhao W, Tu Y, Wang Q, Li J. Catalpol ameliorates psoriasis-like phenotypes via SIRT1 mediated suppression of NF-κB and MAPKs signaling pathways. Bioengineered. 2021;12(1):183–95. 10.1080/21655979.2020.1863015

31. Bai D, Cheng X, Li Q, Zhang B, Zhang Y, Lu F, et al. Eupatilin inhibits keratinocyte proliferation and ameliorates imiquimod-induced psoriasis-like skin lesions in mice via the p38 MAPK/NF-κB signaling pathway. Immunopharm Immunot. 2023;45(2):133–9. 10.1080/08923973.2022.2121928

32. Tian Y, Chu X, Huang Q, Guo X, Xue Y, Deng W. Astragaloside IV attenuates IL-1β-induced intervertebral disc degeneration through inhibition of the NF-κB pathway. J Orthop Surg Res. 2022;17(1):545. 10.1186/s13018-022-03438-1

33. Tian L, Tao S, He C, Dong S, Chen Y, Chen L, et al. Astragaloside IV regulates TL1A and NF-κB signal pathway to affect inflammation in necrotizing enterocolitis. Tissue and Cell. 2023;83:102128. 10.1016/j.tice.2023.102128

34. Hsieh HL, Liu SH, Chen YL, Huang CY, Wu SJ. Astragaloside IV suppresses inflammatory response via suppression of NF-κB, and MAPK signalling in human bronchial epithelial cells. Arch Physiol Biochem. 2022;128(3):757–66. 10.1080/13813455.2020.1727525