Download

ORIGINAL ARTICLE

Knockdown of GNL3 inhibits LUAD cell growth by regulating Wnt–β-catenin pathway

Guihong Daia, Yuejun Sunb*

aDepartment of Pathology, The Affiliated Taizhou People’s Hospital of Nanjing Medical University, Taizhou School of Clinical Medicine, Nanjing Medical University, Taizhou, Jiangsu Province China

bDepartment of Pathology, Affiliated Jiangyin Clinical College of Xuzhou Medical University, Jiangyin, Jiangsu Province, China

Abstract

Background: Lung adenocarcinoma (LUAD) is a leading cause of tumor-associated mortality, and it is needed to find new target to combat this disease. Guanine nucleotide-binding -protein-like 3 (GNL3) mediates cell proliferation and apoptosis in several cancers, but its role in LUAD remains unclear.

Objective: To explore the expression and function of Guanine nucleotide-binding protein-like 3 (GNL3) in lung adenocarcinoma (LUAD) and its potential mechanism in inhibiting the growth of LUAD cells.

Methods: We evaluated the expression of GNL3 in LUAD tissues and its association with patient prognosis using databases and immunohistochemistry. Cell proliferation was assessed by CCK-8 assay as well as colony formation, while apoptosis was evaluated by FCM. The effect of GNL3 knockdown on the Wnt/β-catenin axis was investigated by Immunoblot analysis.

Results: GNL3 is overexpressed in LUAD tissues and is correlated with poor prognosis. Knockdown of GNL3 significantly inhibited the growth as well as induced apoptosis in A549 as well as H1299 cells. Furthermore, we found that the inhibitory effect of GNL3 knockdown on LUAD cell growth is associated with the downregulation of the Wnt/β-catenin axis.

Conclusion: GNL3 is key in the progression of LUAD by metiating Wnt/β-catenin axis. Targeting GNL3 may represent a novel therapeutic method for LUAD treatment.

Key words: apoptosis, GNL3, lung adenocarcinoma (LUAD), prognosis, Wnt/β-catenin

*Corresponding author: Yuejun Sun, Department of Pathology, Affiliated Jiangyin Clinical College of Xuzhou Medical University, No. 163 Shoushan Road, Jiangyin City, Wuxi City, Jiangsu Province 214400, China. Email: [email protected]

Received 26 April 2024; Accepted 26 May 2024; Available online 1 July 2024

DOI: 10.15586/aei.v52i4.1117

Copyright: Dai G and Sun Y
License: This open access article is licensed under Creative Commons Attribution 4.0 International (CC BY 4.0). http://creativecommons.org/licenses/by/4.0/

Introduction

Lung adenocarcinoma (LUAD) is the 2nd most diagnosed tumor globally and a leading cause of tumor-related deaths.1 In spite of improvements in the diagnosis and treatment for pulmonary diseases in recent years, the mortality rate of LUAD patients remains high, with poor prognosis.2 The development of LUAD is a complex process and is associated with the abnormal expression of certain genes.3 It is vital to find novel targets of LUAD.

The Wnt–β-catenin signaling pathway is a key to abnormal activation observed in many cancer types, such as non-small cell lung cancer (NSCLC).4 This pathway is essential for the development of various tissues, such as the nervous system. Moreover, it is a key regulator of epithelial--mesenchymal transition (EMT).5 The classical Wnt prevents the degradation of β-catenin in cytoplasm via suppressing GSK3β-mediated phosphorylation.6 Subsequently, the downstream target genes are regulated and EMT program was initiated.7

Guanine nucleotide-binding protein-like 3 (GNL3), initially discovered in several cancer cells, is preferentially expressed by other stem cell-rich populations.8 GNL3, originally named nucleostemin (NS), is vital for cell growth as well as cycle regulation in various cancer types.9 As a promoter of cancer, GNL3 regulates the expression of numerous genes, modulates deacetylase sirtuin 1 (SIRT1) transcription, and promotes stem cell-like characteristics and metastasis in hepatocellular carcinoma.10. Additionally, GNL3 promotes the proliferation, motility as well as EMT of colon cancer cells via Wnt–β-catenin axis.11,12 GNL3 also promotes the progression of non-Hodgkin lymphoma by activating the same pathway.

In spite of research conducted on role of GNL3 in various cancer types, its function as well as mechanism in LUAD remains unclear. This study aims to explore the expression and function of GNL3 in LUAD and its potential mechanism in inhibiting the growth of LUAD cells.

Materials and methods

Bioinformatics

We accessed LUAD data from the Cancer Genome Atlas (TCGA) database via Genomic Data Commons (GDC) data portal. We specifically retrieved transcriptome data (RNA-Seq) and associated clinical data for LUAD patients. In addition, we utilized the University of ALabama at Birmingham CANcer (UALCAN) data analysis portal to perform comparative analysis of GNL3 expression in normal and tumor tissues as well as to assess the expression levels across different stages of LUAD and patient demographics.

Collection of clinical samples

A total of 30 cases of LUAD tumor tissues were obtained from patients pathologically diagnosed with LUAD at Jiangyin People's Hospital, China. In order to avoid selection bias, patients were consecutively chosen based on their dates of diagnosis. This enrollment strategy ensures that the samples are representative of the general patient population treated during the study period.

The clinical samples were collected over a span of 18 months, from January 2021 to June 2022, subsequent to obtaining approval from the Ethics Committee of Jiangyin People's Hospital, China. The tissues were snap-frozen in liquid nitrogen within 30 min of excision to halt any enzymatic activity and prevent RNA degradation. The frozen tissues were then stored at -80°C until further use. For RNA and protein analyses, samples were thawed gradually on ice to minimize degradation. Each step of sample handling was meticulously documented to ensure consistency and reproducibility.

Cell culture and transfection

Human LUAD cell lines A549 and H1299 were purchased from ATCC (Manassas, VA, US). Cells were cultured with Dulbecco's modified eagle medium (DMEM) containing 10% fetal bovine serum (FBS). The cultures were kept in a humidified incubator at 37°C with 5% CO2. Approximately 95% humidity was maintained in the incubator to ensure optimal growth conditions and to prevent evaporation of the culture medium. Cells were routinely checked for contamination and morphological integrity, and the medium was changed every 48 h. After 12 h of culture, lipofectamine 3000 (Invitrogen, Carlsbad, CA, US) was co-transfected with si-NC, si-GNL3#1, and si-GNL3#2.

Real-time quantitative polymerase chain reaction (RT-qPCR) assay

In order to compare the messenger RNA (mRNA) -levels of GNL3 in LUAD tissues versus normal lung tissues, RT-qPCR was performed. Total RNA was extracted from 30 LUAD tumor tissues and 30 matched adjacent nontumor lung tissues obtained from the same patients. SYBR Premix Ex Taq™ II (Takara Bio, San Jose, CA, US) was used for RT-qPCR, and detected by Bio-Rad CFX-96. PRR11 expression was normalized and analyzed by 2-ΔΔCt method. Primer sequences were as follows: GNL3 forward: 5'-TGGAGAAGAAGATGACGAGGAG-3', reverse: 5'-GCTTGAGGTTGTCATTGGTGAG-3'; glyceraldehyde 3-phosphate dehydrogenase (GAPDH) forward: 5’-CAGCCTCAAGATCATCAGCA-3’, reverse: 5’-TGTGGTCATGAGTCCTTCCA-3’.

Immunoblotting

Samples were separated by sodium dodecyl sulfate–-polyacrylamide gel electrophoresis (SDS-PAGE), and transferred. The proteins were blocked with 5% milk for 1 h, and then the corresponding primary antibodies were incubated at 4°C overnight. Primary antibodies, GNL3 (ab129185, 1:500; Abcam, Cambridge, UK), Bax (ab32503, 1:1000; Abcam), cleaved caspase-3 (ab32042, 1:1000; Abcam), Beta-catenin (ab32572, 1:1000; Abcam), c-Myc (ab32072, 1:1000; Abcam), and beta-actin (ab8226, 1:3000; Abcam), and secondary antibodies were incubated for 1 h.

Cell counting kit-8 (CCK-8) assay

LUAD cells were plated and maintained for 5 days. Cells were subsequently incubated with CCK-8 (Beyotime, Beijing, China) for 4 h. Then the OD 450-nm absorbance value was measured.

Colony formation assay

LUAD cells were plated and maintained in media (10% FBS) for 14 days at 37°C. Then cells were fixed with paraformaldehyde (PFA) for 15 min and stained with 0.1% crystal violet for 20 min. Finally, cells were photo recorded.

Cell cycle assay

Cells were fixed using 70% ethanol at -20°C for 2 h. Cells were stained with the indicated antibody at 4°C and the pyroptosis levels were measured using flow cytometer (BD Biosciences, NJ, US).

Immunofluorescent staining

Cells were blocked with 4% PFA in 5% bovine serum albumin (BSA) and incubated with anti-beta-catenin (ab32572, 1:200; Abcam). Alexa 555 (Invitrogen, CA, US) was added And images were captured after 4',6-diamidino-2-phenylindole (DAPI) staining (Invitrogen) using fluorescent microscope.

Statistics

All statistical analyses were performed using GraphPad Prism version 5.0. The data were presented as mean ± standard deviation (SD). Differences between two groups were assessed using Student's t-test, while comparisons between multiple groups were conducted using one-way ANOVA followed by a Tukey post-hoc test when appropriate. The level of statistical significance was set at P < 0.05.

Results

GNL3 is overexpressed in LUAD and is associated with poor prognosis

The high transcript per millions (TPMs) of GNL3 was found in LUAD tissues based on TCGA (Figure 1A). Similarly, the UALCAN database also indicated that GNL3 was highly expressed in LUAD tissues (Figure 1B). The analysis of correlation of LUAD patients through PrognoScan database demonstrated that GNL3 expression was correlated with LUAD prognosis (Figure 1C; P = 0.00065). Furthermore, the correlation between GNL3 expression and clinical features, such as age, gender, differentiation, TNM stages, lymphatic metastasis, and tumor status, of LUAD patients was analyzed. Interestingly, we observed that the expression of GNL3 was correlated with TNM stages (P = 0.049) and lymphatic metastasis (P = 0.001; Table 1).

Figure 1 Expression of GNL3 in lung adenocarcinoma tissues and its association with patient prognosis. (A) TCGA database indicated the transcripts per million (TPM) of GNL3 in 515 tumor tissues and 59 normal tissues. (B) UALCAN database showed the expression of GNL3 in 111 tumor tissues and 111 normal tissues. (C) PrognoScan database showed the prognosis of LUAD patients with low or high GNL3 expression. P = 0.00065. (D) RT-qPCR assays showed the mRNA levels of GNL3 in tumor tissues as well as normal tissues. (E) Immunoblot assays indicated the protein expression of GNL3 in five representative tumor tissues and five representative normal tissues. ***P < 0.001.

Table 1 Correlations between GNL3 expression and clinicopathological features in lung adenocarcinoma.

Characteristics n GNL3-negative GNL3-positive P value
Age (years) 0.558
  <60 19 10 9
>  >60 11 7 4
Gender 0.936
  Male 21 12 9
  Female 9 5 4
Differentiation 0.997
  Well 7 4 3
  Moderate 14 8 6
  Poor 9 5 4
TNM stages 0.049
  I 14 9 5
  II 12 8 4
  IIHV 4 0 4
Lymphatic metastasis 0.001
  Yes 19 15 4
  No 11 2 9
Tumor status 0.030
  T1 8 7 1
  T2 16 9 7
  T3-T4 6 1 5

We then performed RT-qPCR assays to show the mRNA levels of GNL3 in human LUAD tissues and normal tissues. The results confirmed the up-regulation of GNL3 mRNA levels in LUAD tissues (Figure 1D). The protein levels of GNL3 were also up-regulated in five representative LUAD tissues (Figure 1E). Therefore, GNL3 was highly expressed in human LUAD and associated with its prognosis.

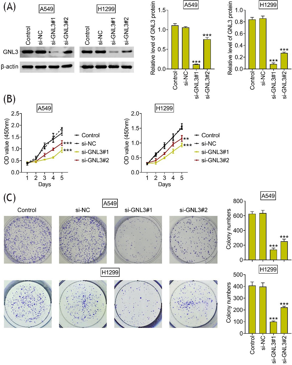
Knockdown of GNL3 inhibits the growth of LUAD cells

The GNL3 si-RNA, si-GNL3#1, and si-GNL3#2 were transfected into LUAD cell lines, such as A549 and H1299. The transfection of GNL3 small interfering RNA (siRNA) obviously decreased its expression, compared to si-NC (Figure 2A). The depletion of GNL3 suppressed cell viability, with the decreased OD 450-nm absorbance value for 5 days (Figure 2B). In addition, the depletion of GNL3 decreased the colony numbers of A549 and H1299 cell lines (Figure 2C). We therefore believed that the depletion of GNL3 inhibited the growth of LUAD cells.

Figure 2 Effects of GNL3 knockdown on cell proliferation in LUAD cell lines. (A) Immunoblot assays indicated the protein expression of GNL3 in A549 and H1299 cells upon the transfection of si-NC, si-GNL3#1, or si-GNL3#2 for 24 h. (B) CCK-8 assays showed the effects of GNL3 depletion by its siRNAs on the growth of A549 and H1299 cells for 5 days. The OD 450-nm absorbance value was measured. (C) Colony formation assays indicated the effects of GNL3 depletion by its siRNAs on the growth of A549 and H1299 cells for 14 days. The colony numbers were counted and compared. **P < 0.01, ***P < 0.001, si-GNL3 vs si-NC. NC: negative control; LUAD: lung adenocarcinoma.

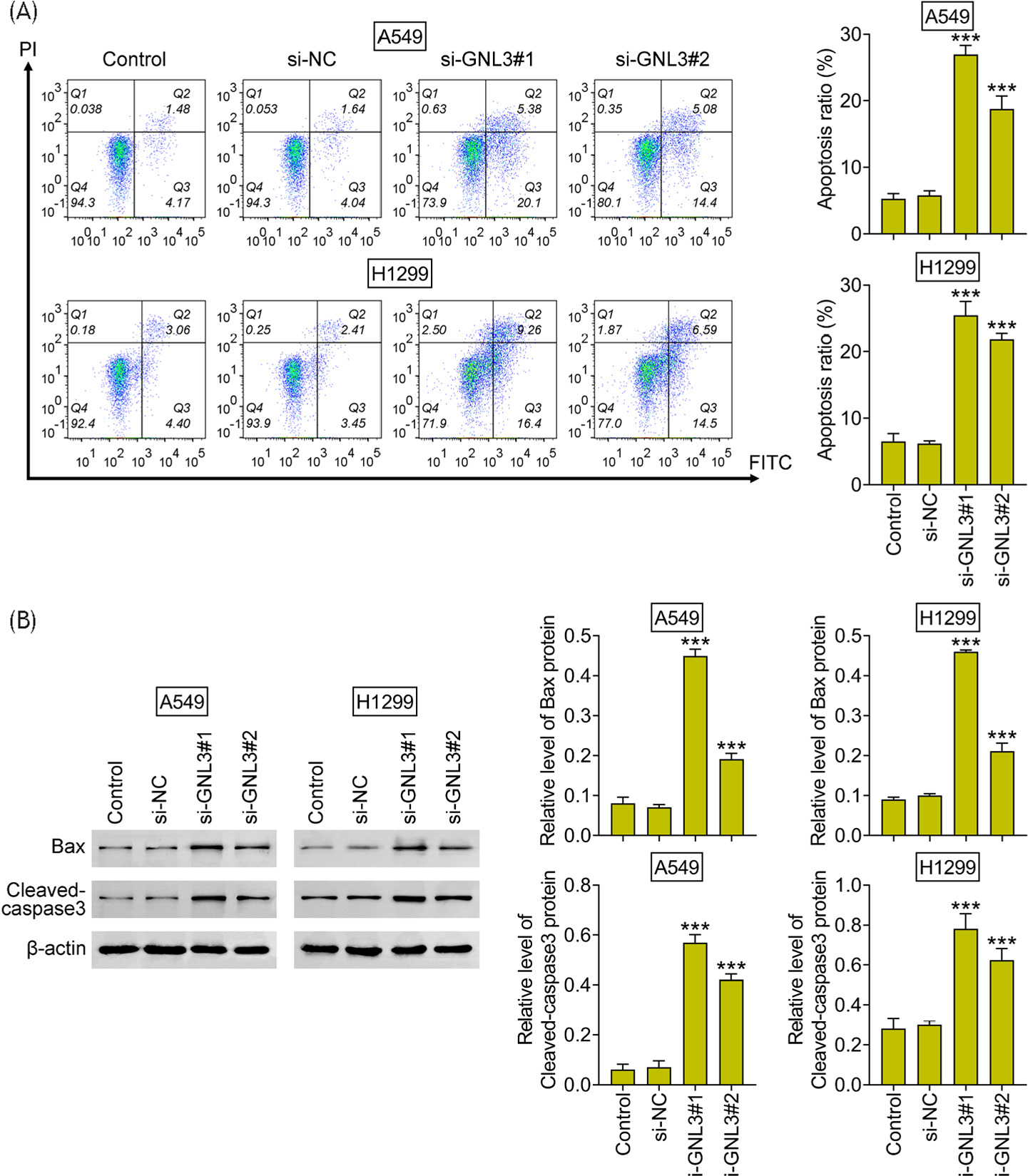
Depletion of GNL3 promotes apoptosis in LUAD cells

Further, we noticed that GNL3 ablation induced the apoptosis of both A549 and H1299 cell lines with increased apoptosis ratio (Figure 3A). The depletion of GNL3 increased the levels of Bax and cleaved caspase-3, two apoptosis markers in A549 and H1299 cell lines, showing the promotion of apoptosis (Figure 3B). Therefore, we considered that depletion of GNL3 induced apoptosis in LUAD cells.

Figure 3 Induction of apoptosis by GNL3 knockdown in lung cancer cells. (A) Flow cytometry (FCM) assays showed effects of GNL3 depletion by its siRNAs on the growth of A549 and H1299 cells for 24 h. The apoptosis ratio was compared. (B) Immunoblot assays indicated the protein expression of Bax and cleaved caspase-3 in A549 and H1299 cells on transfection of si-NC, si-GNL3#1, or si-GNL3#2 for 24 h. ***P < 0.001, si-GNL3 vs si-NC. NC: negative control; LUAD: lung adenocarcinoma.

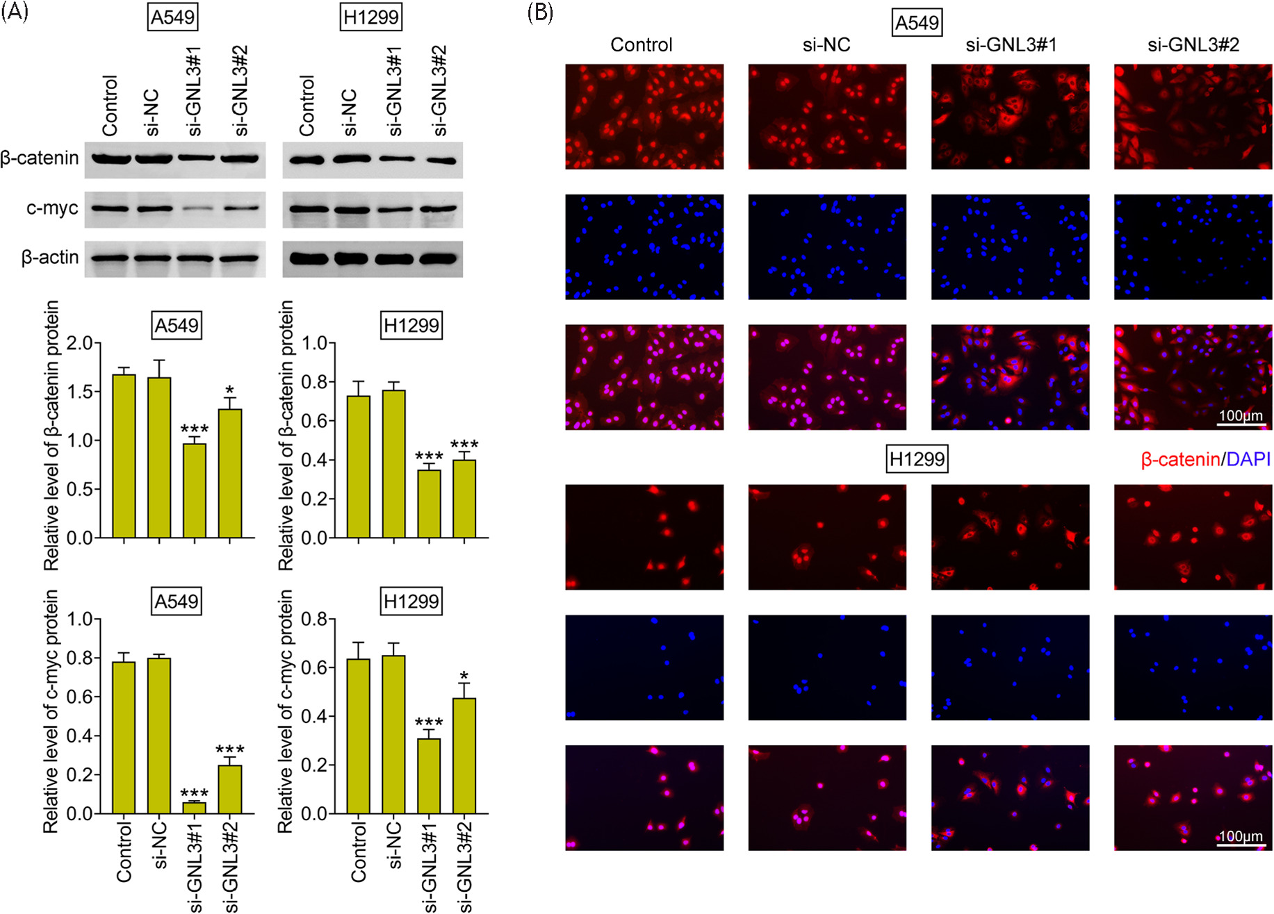
Ablation of GNL3 inhibits the Wnt–β-catenin pathway in LUAD cells

We discovered the effects of GNL3 on Wnt–β-catenin pathway in A549 and H1299 cell lines. We determined that GNL3 depletion decreased the expression levels of β-catenin and c-Myc, two key regulators of Wnt–β-catenin axis in A549 and H1299 cell lines (Figure 4A). We further observed the expression of β-catenin through immunostaining and determined that it was decreased upon GNL3 ablation in A549 and H1299 cell lines, suggesting that GNL3 mediates Wnt–β-catenin axis (Figure 4B). Therefore, GNL3 knockdown restrained Wnt–β-catenin axis in LUAD cells.

Figure 4 Inhibition of Wnt/β-catenin axis by GNL3 knockdown. (A) Immunoblot assays indicated the protein expression of beta-catenin and c-myc in A549 and H1299 cells on transfection of si-NC, si-GNL3#1, or si-GNL3#2 for 24 h. The relative expression of these proteins was quantified. (B) Immunostaining assays showed the expression of beta-catenin in A549 and H1299 cells on transfection of si-NC, si-GNL3#1, or si-GNL3#2 for 24 h. Red panel indicates beta-catenin. Scale bar: 100 µm. *P < 0.05, ***P < 0.001, si-GNL3 vs si-NC. NC: negative control; LUAD: lung adenocarcinoma.

Discussion

The urgent need to identify potential targets for LUAD originates from its poor prognosis and low survival rates.13 Effective targeted therapies require the discovery of new molecular targets that drive progression of cancer. Understanding these pathways can also help overcome resistance to the existing treatments. Given LUAD's heterogeneity, multiple targets are needed to address its diverse subtypes and improve patient outcomes. In the current study, we explored the role of GNL3 in LUAD and its potential mechanism in regulating tumor growth through Wnt–β-catenin axis. Our findings revealed that GNL3 is overexpressed in LUAD tissues. Knockdown of GNL3 significantly inhibited cell growth and promoted apoptosis in LUAD cell lines, A549 and H1299. Furthermore, we demonstrated that the suppressive effect of GNL3 knockdown on growth of LUAD cells is mediated by the inhibition of Wnt–β-catenin axis.

The association of GNL3 overexpression with poor prognosis in LUAD patients suggests that GNL3 could be a potential biomarker for the disease. This is consistent with the studies that have shown the involvement of GNL3 in various cancer types, such as hepatocellular carcinoma and colon cancer.12,14,15 GNL3 regulates cell processes in cancer cells, indicating its crucial role in tumorigenesis. Targeting GNL3 could offer a novel therapeutic approach for LUAD, potentially improving the efficacy of treatments and patient survival. GNL3 is an important player in progression of cancer and could be a target for therapeutic intervention.

Wnt–β-catenin axis is a well-known regulator of cell proliferation and apoptosis in cancer.16 Irregularity of this pathway is implicated in the development and progression of various cancer types, such as LUAD.17,18 Our findings that knockdown of GNL3 leads to the inhibition of Wnt–β-catenin pathway provide further insights into the molecular mechanisms underlying progression of LUAD. By down-regulating β-catenin and c-myc, GNL3 knockdown disrupts the pathway, thereby inhibiting cell processes. This suggests that targeting GNL3 could be a potential strategy for inhibiting Wnt–β-catenin axis in LUAD.

However, our study has some limitations. First, the study was conducted in vitro using cell lines, which may not fully replicate the complexity of tumor biology in vivo. Further studies using animal models and clinical samples are needed to validate our findings and explore the potential of GNL3 as a target in LUAD. Second, although we demonstrated the involvement of Wnt–β-catenin axis in GNL3 knockdown, the detailed molecular mechanisms as well as interactions with other pathways requires elucidation. Understanding these mechanisms would provide insights into the role of GNL3 in LUAD progression and its potential as a target.

While our study primarily focused on elucidating the role of GNL3 knockdown in modulating Wnt–β-catenin pathway and its impact on LUAD cell growth and apoptosis, we recognized the established link between GNL3 and EMT in other cancer types. Involvement of GNL3 in promoting EMT is documented in various cancer types, suggesting a potential mechanism through which GNL3 could influence LUAD progression and metastasis.

The decision to not focus on EMT-related experiments was based on our preliminary data, which strongly suggested a significant role for Wnt/β-catenin pathway in mediating the effects of GNL3 knockdown on cell growth and apoptosis in LUAD. However, given the comprehensive role of GNL3 in cancer biology and the insightful feedback provided, we acknowledged the importance of exploring how GNL3 might influence EMT phenotypes in LUAD. Future studies must aim to assess the impact of GNL3 on EMT markers and cell motility to provide a more holistic understanding of its role in LUAD pathogenesis.

Future research should focus on investigating the role of GNL3 in vivo using animal models of LUAD. This would provide a better understanding of the biological functions of GNL3 in tumor microenvironment and its potential as a therapeutic target. Additionally, studies must explore interactions between GNL3 and other signaling pathways involved in LUAD progression. Identifying the molecular networks regulated by GNL3 would provide a comprehensive understanding of its role in cancer and potential strategies for targeting it. Furthermore, clinical studies are needed to validate the prognostic value of GNL3 expression in LUAD patients and evaluate the therapeutic potential of targeting GNL3 in clinical settings.

Conclusion

GNL3 plays a crucial role in the progression of LUAD by mediating Wnt–β-catenin axis.

Funding

This work was supported by Jiangyin City Social Development Science and Technology Demonstration Project (Grant No. JY0603A011014220063PB).

Competing interests

The authors stated that there was no conflict of interest to declare.

Ethics approval

This article does not contain any studies with human participants or animals performed by any of the authors.

Data availability

The authors declare that all data supporting the findings of this study are available in the paper; however, any raw data can be obtained from the corresponding author upon request.

Author contributions

Guihong Dai and Yuejun Sun designed and conducted the study. Both authors supervised data collection, and analyzed and interpreted the data. Both prepared the manuscript for publication and reviewed the draft. Both authors had read and approved the final manuscript.

REFERENCES

1. Denisenko TV, Budkevich IN, Zhivotovsky B. Cell death-based treatment of lung adenocarcinoma. Cell Death Dis. 2018;9(2):117. 10.1038/s41419-017-0063-y

2. Jones DR, Wu YL, Tsuboi M, Herbst RS. Targeted therapies for resectable lung adenocarcinoma: ADAURA opens for thoracic oncologic surgeons. J Thorac Cardiovasc Surg. 2021;162(1):288–92. 10.1016/j.jtcvs.2021.02.008

3. Glanville AR, Wilson BE. Lung transplantation for non-small cell lung cancer and multifocal bronchioalveolar cell carcinoma. Lancet Oncol. 2018;19(7):e351–8. 10.1016/S1470-2045(18)30297-3

4. Muto S, Enta A, Maruya Y, Inomata S, Yamaguchi H, Mine H, et al. Wnt/beta-catenin signaling and resistance to immune checkpoint inhibitors: From non-small-cell lung cancer to other cancers. Biomedicines. 2023;11(1):190. 10.3390/biomedicines11010190

5. Li Y, Liu C, Zhang X, Huang X, Liang S, Xing F, et al. CCT5 induces epithelial-mesenchymal transition to promote gastric cancer lymph node metastasis by activating the Wnt/beta-catenin signalling pathway. Br J Cancer. 2022;126(12):1684–94. 10.1038/s41416-022-01747-0

6. Liu J, Xiao Q, Xiao J, Niu C, Li Y, Zhang X, et al. Wnt/beta-catenin signalling: Function, biological mechanisms, and therapeutic opportunities. Signal Transduct Target Ther. 2022;7(1):3. 10.1038/s41392-021-00762-6

7. Katoh M, Katoh M. WNT signaling and cancer stemness. Essays Biochem. 2022;66(4):319–31. 10.1042/EBC20220016

8. Liu P, Guo W, Su Y, Chen C, Ma Y, Ma P, et al. Multi-omics analysis of GNL3L expression, prognosis, and immune value in pan-cancer. Cancers (Basel). 2022;14(19):4595. 10.3390/cancers14194595

9. Babak MV, Meier SM, Huber KVM, Reynisson J, Legin AA, Jakupec MA, et al. Target profiling of an antimetastatic RAPTA agent by chemical proteomics: Relevance to the mode of action. Chem Sci. 2015;6(4):2449–56. 10.1039/C4SC03905J

10. Zhang S, Zhao H, Chen Y, Zhang Y. GNL3 regulates SIRT1 transcription and promotes hepatocellular carcinoma stem cell-like features and metastasis. J Oncol. 2022;2022:1555670. 10.1155/2022/1555670

11. Dai R, Wu M, Zhang Y, Zhu Z, Shi J. G protein nucleolar 3 promotes non-Hodgkin lymphoma progression by activating the Wnt/beta-catenin signaling pathway. Exp Cell Res. 2021;409(2):112911. 10.1016/j.yexcr.2021.112911

12. Tang X, Zha L, Li H, Liao G, Huang Z, Peng X, et al. Upregulation of GNL3 expression promotes colon cancer cell proliferation, migration, invasion and epithelial-mesenchymal transition via the Wnt/beta-catenin signaling pathway. Oncol Rep. 2017;38(4):2023–32. 10.3892/or.2017.5923

13. Wei X, Li X, Hu S, Cheng J, Cai R. Regulation of ferroptosis in lung adenocarcinoma. Int J Mol Sci. 2023;24(19):14614. 10.3390/ijms241914614

14. Kumar S, Shuaib M, Al Asmari AF, Alqahtani F, Gupta S. GNL3 and PA2G4 as prognostic biomarkers in prostate cancer. Cancers (Basel). 2023;15(10):2723. 10.3390/cancers15102723

15. Chen J, Dong S, Hu J, Duan B, Yao J, Zhang R, et al. Guanine nucleotide binding protein-like 3 is a potential prognosis indicator of gastric cancer. Int J Clin Exp Pathol. 2015;8(10):13273–8.

16. Jiang N, Zou C, Zhu Y, Luo Y, Chen L, Lei Y, et al. HIF-1a-regulated miR-1275 maintains stem cell-like phenotypes and promotes the progression of LUAD by simultaneously activating Wnt/beta-catenin and Notch signaling. Theranostics. 2020;10(6):2553–70. 10.7150/thno.41120

17. Wu XT, Wang YH, Cai XY, Dong Y, Cui Q, Zhou YN, et al. RNF115 promotes lung adenocarcinoma through Wnt/beta-catenin pathway activation by mediating APC ubiquitination. Cancer Metab. 2021;9(1):7. 10.1186/s40170-021-00243-y

18. Wang Z, Fang Z, Chen G, Liu B, Xu J, Li F, et al. Chromobox 4 facilitates tumorigenesis of lung adenocarcinoma through the Wnt/beta-catenin pathway. Neoplasia. 2021;23(2):222–33. 10.1016/j.neo.2020.12.005