Download

ORIGINAL ARTICLE

Deciphering the mechanism of cimifugin in mitigating LPS-induced neuroinflammation in BV-2 cells

Zhang Bua, Shan Xub, Feng Xua*

aDepartment of Emergency Medicine, the First Affiliated Hospital of Soochow University, Suzhou, Jiangsu, China

bSoochow University Campus Hospital, Soochow University, Suzhou, Jiangsu, China

Abstract

Purpose: Sepsis often triggers a systemic inflammatory response leading to multi-organ dysfunction, with complex and not fully understood pathogenesis. This study investigates the therapeutic effects of cimifugin on BV-2 cells under sepsis-induced stress conditions.

Methods: We utilized a BV-2 microglial cell model treated with lipopolysaccharide (LPS) to mimic sepsis. Assessments included cellular vitality, inflammatory cytokine quantification (6 interleukin [6IL]-1β, interleukin 6 [IL-6], and tumor necrosis factor-α [TNF-α]) via enzyme-linked-immunosorbent serologic assay, and analysis of mRNA expression using real-time polymerase chain reaction. Oxidative stress and mitochondrial function were also evaluated to understand the cellular effects of cimifugin.

Results: Cimifugin significantly attenuated LPS-induced inflammatory responses, oxidative stress, and mitochondrial dysfunction. It enhanced cell viability and modulated the secretion and gene expression of inflammatory cytokines IL-1β, IL-6, and TNF-α. Notably, cimifugin activated the deacetylase sirtuin 1–nuclear factor erythroid 2-related factor 2 pathway, contributing to its protective effects against mitochondrial damage.

Conclusion: Cimifugin demonstrates the potential of being an effective treatment for sepsis--induced neuroinflammation, warranting further investigation.

Key words: BV-2 Cells, Cimifugin, oxidative stress, sepsis, SIRT1/Nrf2 pathway

*Corresponding author: Feng Xu, Department of Emergency Medicine, the First Affiliated Hospital of Soochow University, No. 899, Shizi Street, Suzhou, Jiangsu 215000, China. Email address: [email protected]

Received 9 April 2024; Accepted 29 April 2024; Available online 1 July 2024

DOI: 10.15586/aei.v52i4.1107

Copyright: Bu Z, et al.
License: This open access article is licensed under Creative Commons Attribution 4.0 International (CC BY 4.0). http://creativecommons.org/licenses/by/4.0/

Introduction

Sepsis, redefined as an infection culminating in organ dysfunction, represents a pervasive clinical dilemma. Recent global estimates indicate that approximately 49 million individuals are affected by sepsis annually, with sepsis--related conditions leading to nearly 11 million deaths worldwide; this highlights the severe impact of this condition, particularly in low- and middle-income countries. The central nervous system—specifically the brain—is profoundly affected.1,2 Sepsis-associated encephalopathy (SAE) is an acute complication, aggravating septic conditions and escalating mortality proportions. Hence, delving into novel therapeutic modalities to mitigate sepsis-induced cerebral insult is of paramount importance.3

Within cellular frameworks, mitochondria functions as a pivotal hub for synthesis and metabolism, primarily orchestrating cellular energy processes and reactive oxidative species (ROS) production. Current evidence indicates that mitochondrial dysfunction, leading to energy metabolism aberrations and unchecked radical accumulation, is intrinsically linked to the onset of neurological deficits and the progression to SAE in septic patients.4 Given the brain's substantial energy and oxygen requisites, any mitochondrial perturbation can dramatically affect cerebral tissue, precipitating a cascade of anomalous neurological outcomes.5,6 In contrast, the nuclear factor-erythroid 2-related factor 2 (Nrf2) is an inducible protein proclaimed for its cytoprotective and antioxidant capacities. Activating Nrf2 can mitigate mitochondrial discrepancies and oxidative insults, offering potential benefits against SAE.7,8 Concurrently, the sirtuins (SIRT) protein ensemble, with a spotlight on its isoform sirtuin 1, has emerged as a crucial mediator in energy metabolism, exhibiting protective attributes against sepsis-associated encephalopathy.9

Cimifugin, an active compound isolated from the traditional Chinese herb, the fenghuang root, features both anti-inflammatory and antioxidant attributes and has been recognized for activating SIRT1.10,11 Intriguingly, cimifugin permeates the blood-brain barrier, underscoring its therapeutic potential.12 However, our grasp on cimifugin's implications in septic pulmonary distress and the underlying mechanisms remains in its infancy. Given the severe morbidity and mortality associated with sepsis, coupled with its intricate pathophysiology, there's an urgent clinical mandate to pioneer innovative therapeutic avenues. Cimifugin, with its unique pharmacological profile, emerges as a promising candidate worthy of in-depth exploration. Consequently, this study aspires to elucidate cimifugin’s role in septic pulmonary injury, exploring the mechanisms at play, for offering a renewed therapeutic perspective for management of sepsis.

Methods

Cells and cell viability assays

The BV-2 mouse microglial cell line was procured from the Cell Resource Center, Peking Union Medical College (which is part of the National Science and Technology Infrastructure, the National Biomedical Cell-Line Resource, NSTI-BMCR; http://cellresource.cn). Cells were cultured in Dulbecco's modified eagle medium (DMEM; Gibco, MT, US) fortified with 10% fetal bovine serum (FBS; Gibco) and 1% penicillin–streptomycin solution, maintained at 37°C in a 5% CO2 atmosphere.

For experiments, BV-2 cells were seeded onto either Petri dishes or 96-well culture plates. To evaluate the effects on cell viability, cells were treated with varying concentrations of cimifugin (0, 6.25, 12.5, 25, 50, and 100 mg/L) for a 24-h period. In subsequent experiments, cells were exposed to cimifugin at concentrations of 0, 25, 50, and 100 mg/L in conjunction with 500 ng/mL of lipopolysaccharide (LPS). Cell viability was then ascertained at an OD 450-nm wavelength by utilizing the cell counting kit-8 (CCK-8; Beyotime, Shanghai, China) with the procedures as delineated in the instruction manual.

Enzyme-linked immunosorbent serologic assay (ELISA)

Supernatants from BV-2 cell cultures were harvested to ascertain the secretion levels of inflammatory cytokines: interleukin-1-beta (IL-1β), interleukin-6 (IL-6), and tumor necrosis factor-alpha (TNF-α). The corresponding ELISA test kits (Solarbio, Beijing, China) were utilized as per manufacturer's instructions. Cytokine concentrations were determined using their respective standard curves.

Real-time fluorescence quantitative polymerase chain reaction (RT-qPCR)

Total RNA was isolated from BV-2 cells utilizing the RNeasy Plus kits (QIAGEN, Hilden, Germany). After genomic DNA contamination was removed, complementary DNA (cDNA) was synthesized using the FastLane Cell cDNA kit (QIAGEN). RT-qPCR was conducted using a 10-fold diluted cDNA, and target amplification was achieved with specific primer sets, courtesy the QuantiFast SYBR® Green RT-PCR kit (QIAGEN). The relative messenger RNA (mRNA) levels of target genes were quantified using the 2-ΔΔCT method. The primer information was as follows: IL-6 forward 5'-TAGTCCTTCCTACCCCAATTTCC-3' and reverse 5'-TTGGTCCTTAGCCACTCCTTC-3'; TNF-α forward 5'-TCTTCTCATTCCTGCTTGTGG-3' and reverse 5'-CACTTGGTGGTTTGCTACGA-3'; IL-1β forward 5'-TCGCAGCAGCACATCAACAAGAG-3' and reverse 5'-TGCTCATGTCCTCATCCTGGAAGG-3'; and glyceraldehyde 3-phosphate dehydrogenase (GAPDH) forward 5'-CCCTTAAGAGGGGATGCTGCC-3' and reverse 5'-ACTGTGCCGTTGAATTTGCC-3'.

Reactive oxidative stress detection

Reactive oxidative stress levels were determined using a 2',7-dichlorodihydrofluorescein diacetate (DHF-DA) probe (Sigma-Aldrich, St. Louis, MO, US). Each cell culture well was treated with 10 µM of DHF-DA, prepared in serum-free DMEM, and then incubated for 30 minutes at 37°C in a 5% CO2 atmosphere. Post-incubation, cells were rinsed twice with serum-free DMEM to eliminate non-cellular dye. ROS generation was evaluated through the oxidized H2-DCF-DA (DCF) signal, employing the in vivo Imaging System (IVIS) Lumina 2 with specific filter settings. Analysis was performed using Living Image software v2.50, adjusting relevant parameters for subsequent statistical assessments.

Malonaldehyde (MDA), superoxide dismutase (SOD), and glutathione peroxidase (GSH-Px) assays

Post-treatment, BV2 cells were harvested and homogenized in 500-μL phosphate-buffered saline solution (PBS) using an ultrasonic cell crusher. The homogenate was then centrifuged at 1200 RPM for 10 min at 4°C, producing a clear supernatant. Levels of MDA, SOD, and GSH-Px within this supernatant were quantified via the Bicinchoninic acid (BCA) protein assay kit (Beyotime, Shanghai, China).

Western blotting (WB) analysis

For protein analysis, BV2 cells were lysed in radioimmunoprecipitation assay (RIPA) buffer (Thermo Fisher, Waltham, MA, US) supplemented with protease and phosphate inhibitors. The protein concentration for each sample was determined using the Pierce™ BCA protein assay kit (Thermo Fisher). Proteins (30 µg) were separated using either 10% or 12.5% sodium dodecyl sulfate–polyacrylamide gel electrophoresis (SDS-PAGE), then transferred to 0.2-µm polyvinylidene difluoride (PVDF) membranes. These membranes were blocked for 45 min at room temperature with a protein-free rapid blocking buffer, followed by an overnight incubation at 4°C with various primary antibodies, including anti-protein kinase R-like ER kinase (PERK) (1:1000, ab229912; Abcam, Cambridge, UK), anti-p-PERK (1:1000, ab192591; Abcam), anti-eukaryotic translation initiation factor 2 (eIF2α) (1:1000, ab169528; Abcam), anti-p-eIF2 (1:1000, ab32157; Abcam), anti-SIRT1 (1:1000, ab110304; Abcam), and anti-β-actin (1:1000, ab7817; Abcam). Then the membranes were probed with appropriate horseradish peroxidase (HRP)-conjugated secondary antibodies (ab288151 and ab97235; Abcam) and developed using enhanced chemiluminescence (ECL) reagents (ab133406, Abcam). Imaging was carried out using the iBright CL750 gel imaging system (Thermo Fisher), and the subsequent quantitative analysis was facilitated by the ImageJ v1.5.3 software (NIH, Bethesda, MD, US).

Mitochondrial membrane potential

Mitochondrial membrane potential of BV2 cells was assessed using the JC-1 probe, indicative of mitochondrial health. Post-treatment with LPS and varying concentrations of cimifugin, cells were treated with 5-μM JC-1 fluorescent dye and incubated for 15 min at 37°C. Following this, cells were washed thrice with basal medium and subsequently imaged using a confocal laser scanning microscope (Olympus FV1200, Tokyo, Japan).

Immunofluorescence assays

For immunofluorescence analysis, post-treatment BV2 cells were fixed using cold acetone for 30 min at 4°C. The cells were then probed with an Nrf2 primary antibody (1:1000, ab137550; Abcam) and incubated overnight at 4°C. After removing the primary antibody, the cells were treated with fluorescein isothiocyanate (FITC)-conjugated secondary antibody (1:500, ab150077; Abcam) for 1 h at 15–30°C. For nuclear staining, the cells were exposed to 4,6-diamidino-2-phenylindole dihydrochloride (DAPI; Sigma-Aldrich) for 25 min at 15–30°C. Fluorescence was captured using a confocal laser scanning microscope (Olympus FV1200).

Statistical analysis

Data analysis was executed using the GraphPad Prism 8 software. Preliminarily, the data underwent a normality test and a variance homogeneity test. If the data passed both tests, either a t-test or one-way ANOVA was applied. In case the data did not meet these criteria, the Wilcoxon signed-rank test was implemented; P < 0.05 was considered as statistically significant.

Results

Effect of cimifugin on cell viability

Cimifugin is an oxycyclic and organic heterocyclic compound (Figure 1A). The viability of BV-2 cells was not significantly affected by cimifugin at concentrations of 0, 6.25, 12.5, 25, 50, and 100 mg/L (Figure 1B). LPS treatment markedly reduced cell viability. However, the decrease in cell viability induced by LPS was progressively mitigated with increasing concentrations of cimifugin. Notably, a significant restoration in cell viability was observed at 50 mg/L, and this recuperative effect followed a concentration--dependent gradient (Figure 1C).

Figure 1 Effects of cimifugin on BV-2 cell viability. (A) Chemical structure of cimifugin; (B) 0–100 mg/L cimifugin had no significant effect on the viability of BV-2 cells; (C) cimifugin had a restorative effect on the LPS-induced decrease in BV-2 cell viability. N = 3, ^^^P < 0.001 versus the control group, &&P < 0.01 and &&&P < 0.001 versus the LPS (500 ng/mL) group. NS: not significant.

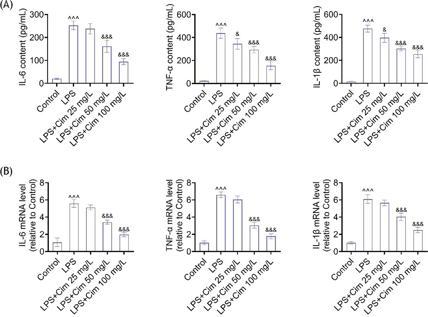
Cimifugin inhibits LPS-induced inflammatory response

BV-2 cells exhibited a response to LPS-induced inflammatory stimulus. We observed markedly increased levels of IL-1β, IL-6, and TNF-α secretion because of LPS in the culture medium supernatant. However, cimifugin mitigated this response in a dose-dependent manner (Figure 2A). Correspondingly, PCR analyses revealed that the up-regulation of mRNA expression by LPS was attenuated by cimifugin, also in a dose-dependent manner (Figure 2B).

Figure 2 Effect of cimifugin on (A) the secretion levels of IL-1β, IL-6, and TNF-α and (B) mRNA expression levels in LPS-treated BV-2 cells. N = 3, ^^^P < 0.001 versus the control group, &P < 0.05, &&P < 0.01, and &&&P < 0.001 versus the LPS (500 ng/mL) group.

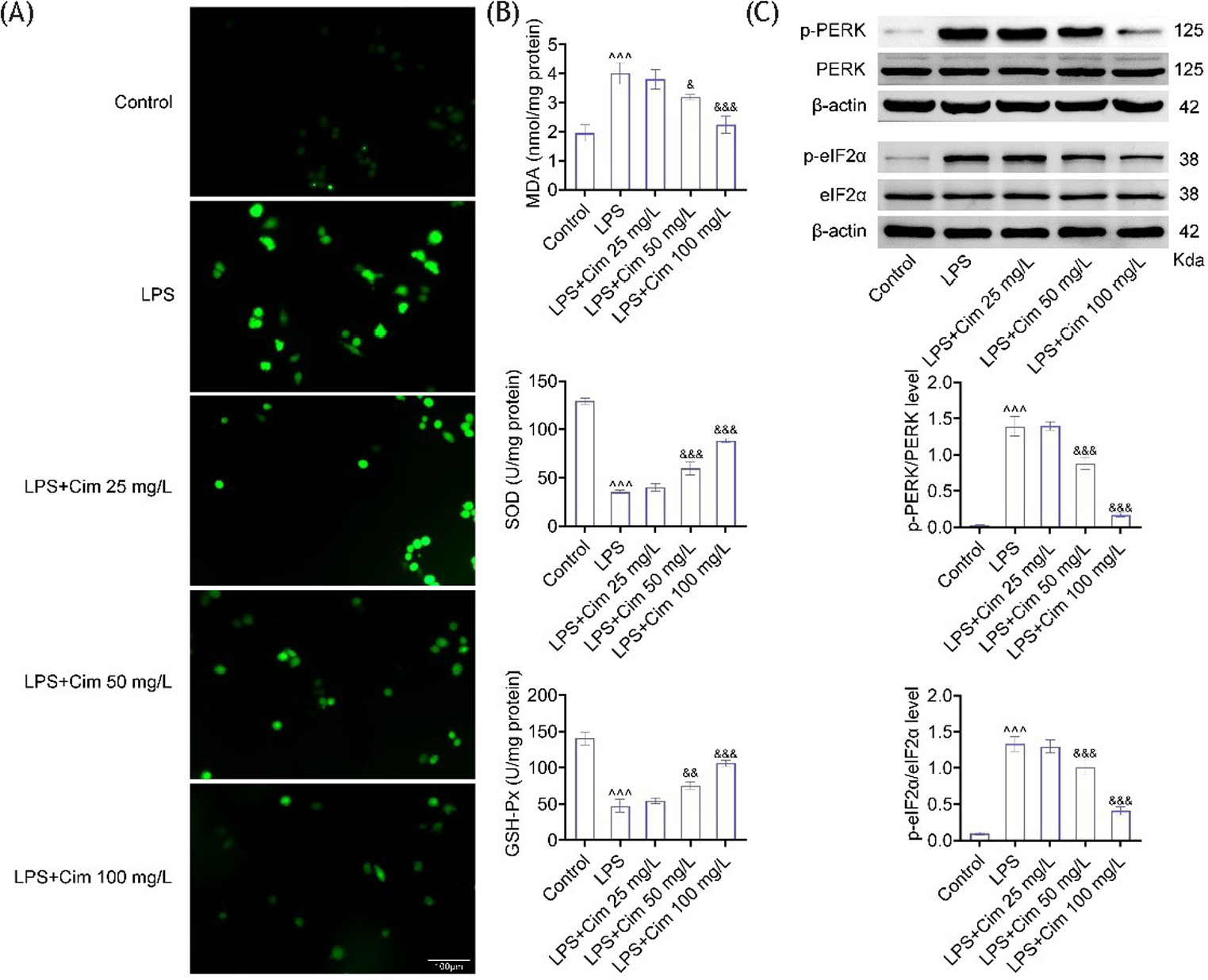
Cimifugin inhibits LPS-induced oxidative stress and endoplasmic reticulum (ER) stress

Lipopolysaccharide induced a marked rise in ROS production in BV-2 cells, evident from the extensive green fluorescent area. Yet, administration of cimifugin administration resulted in reduced ROS production, once again demonstrating a dose-dependent response (Figure 3A). Concurrently, expression of MDA increased in LPS-challenged BV-2 cells. This rise was progressively mitigated with increasing concentrations of cimifugin. Conversely, the expression of SOD and GSH-Px presented an inverse trend (Figure 3B). Western blot analysis indicated that, compared to the control group, LPS significantly enhanced the phosphorylation of both PERK and eIF2α. Cimifugin administration subsequently reduced ROS production in a dose-dependent manner (Figure 3C).

Figure 3 Effects of cimifugin on (A) ROS production, (B) MDA, SOD, and GSH-Px, and (C) phosphorylation of PERK and eIF2α in BV-2 cells after LPS treatment. N = 3, ^^^P < 0.001 versus the control group, &P < 0.05, &&P < 0.01 and &&&P < 0.001 versus the LPS (500 ng/mL) group.

Cimifugin ameliorates LPS-induced mitochondrial dysfunction

Detailed analysis of matrix metalloproteinases (MMP) in BV-2 cells postulated that LPS administration substantially diminished the fluorescence intensity of JC-1 aggregates. This intensity was incrementally restored with increasing doses of cimifugin. These findings demonstrate interruption in the mitochondrial electron transport chain, resulting in mitochondrial stress and subsequent reduction in MMP levels. Cimifugin appeared to counteract this disruption (Figure 4).

Figure 4 Effect of cimifugin on MMP in BV-2 cells after LPS treatment.

Cimifugin ameliorates cell damage by activating the SIRT1/Nrf2 pathway

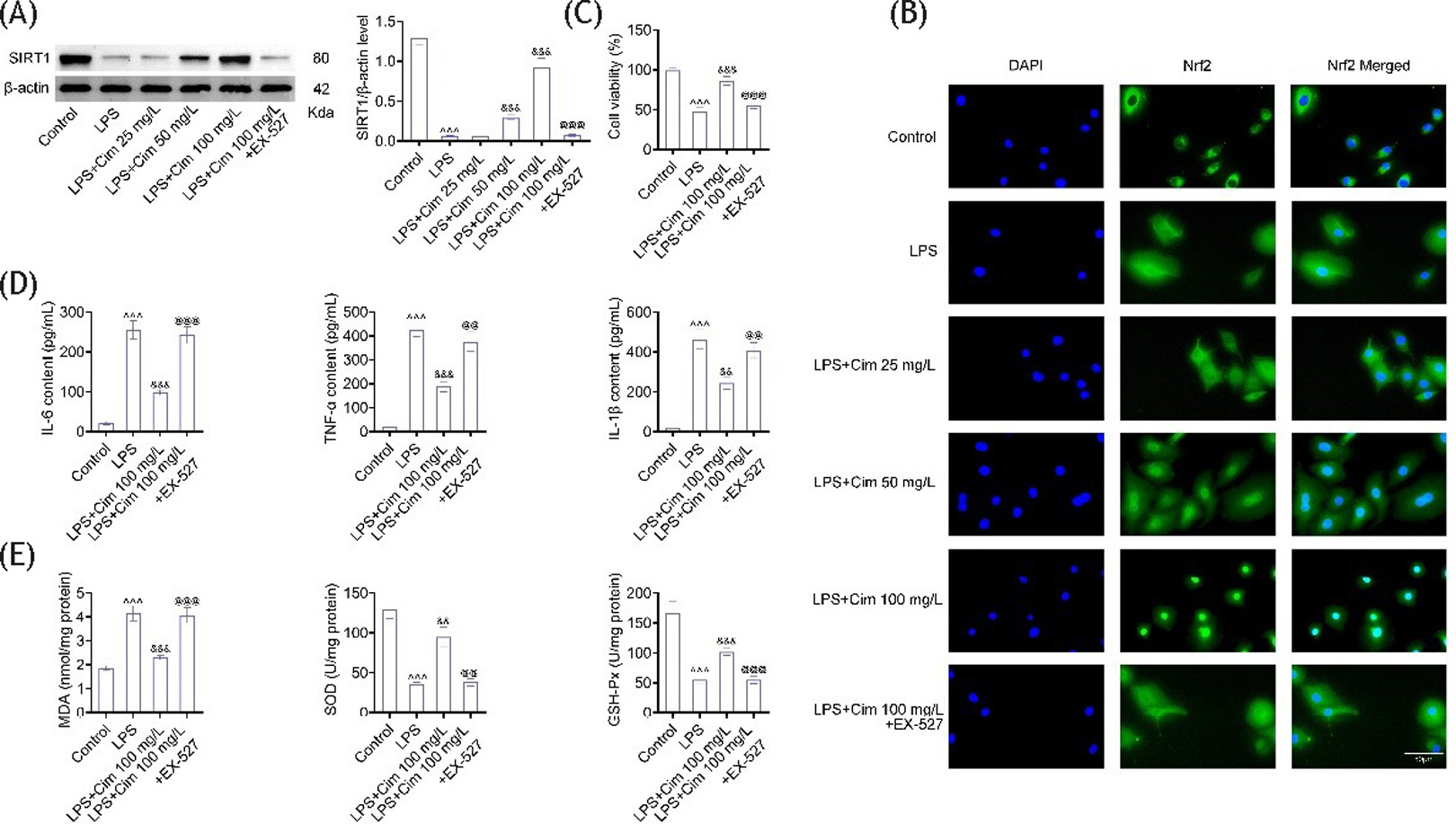
To discern cimifugin's potential to modulate SIRT1, we employed the SIRT1 inhibitor, EX-527. LPS appeared to reduce the protein expression of SIRT1. In contrast, cimifugin reinstated its expression. Notably, introducing EX-527 led to a decline in SIRT1 protein expression (Figure 5A). In alignment with immunofluorescence findings, LPS treatment diminished the expression of Nrf2. This was gradually reversed with escalated doses of cimifugin but was inhibited by addition of EX-527 (Figure 5B). Meanwhile, the LPS-mediated decrease in cell viability restored by cimifugin was inhibited by EX-527 (Figure 5C). ELISA results affirmed that cimifugin suppressed LPS-induced elevations in IL-1β, IL-6, and TNF-α secretion. However, their levels remained augmented upon EX-527 administration (Figure 5D). The congruence of these findings suggested that EX-527 potentially negated cimifugin's effects, as further evidenced by analyzing MDA, SOD, and GSH-Px levels (Figure 5E).

Figure 5 The restorative effect of cimifugin was inhibited by EX-527 (SIRT1 inhibitor) after LPS treatment of BV-2 cells. (A) Protein expression content of SIRT1; (B) immunofluorescence localization of Nrf2; (C) changes in cell viability; (D) secretion levels of IL-1β, IL-6, and TNF-α; and (E) levels of MDA, SOD, and GSH-Px. N = 3, ^^^P < 0.001 versus the control group, &&P < 0.01, &&&P < 0.001, @@P < 0.01, and @@@P < 0.001 versus the LPS (500 ng/mL) group.

Discussion

In the present study, we provided insights into the effects of cimifugin on BV-2 cells, especially in the context of LPS treatment. First, we observed that cimifugin did not affect negatively the viability of BV-2 cells at different concentrations, which provided a safe concentration range for subsequent experiments. This finding was important for subsequent drug screening and efficacy studies, because it ensured that the concentration of cimifugin used in the experiments was not toxic to cells themselves.13 Upon LPS exposure, cimifugin notably enhanced cell viability in a dose-dependent manner, suggesting its potential to ameliorate LPS-induced cytotoxicity. This insight was pivotal for therapeutic interventions in LPS-associated conditions. In addition, we found that cimifugin effectively dampened LPS-induced inflammatory responses, as indicated by the secretion and mRNA expression profiles of IL-1β, IL-6, and TNF-α. These cytokines were instrumental in the pathogenesis of myriad diseases.14 Thus, cimifugin's modulatory action on these inflammatory mediators underlined its potential therapeutic attributes. These findings were in line with other studies, such as the one conducted by Zhao et al., who found that Maitake (D-Fraction) inhibits inflammation and apoptosis in SAE mice by alleviating mitochondrial dysfunction and ROS accumulation through activation of the adenosine monophosphate-activated protein kinase alpha–uncoupling protein 2 (AMPK-α–UCP2) axis.5 Similarly, Zhuang et al. found that molecular hydrogen modulates microglial cell polarization through the mechanistic target of rapamycin (mTOR) autophagy-dependent pathway, thereby attenuating sepsis-induced neuroinflammation.15 While these compounds also inhibit LPS-driven inflammation, research on cimifugin's role in sepsis modulation is yet to be conducted. Nonetheless, these findings accentuated cimifugin's significance in inflammatory response modulation, offering fresh avenues for its therapeutic application in inflammation-associated disorders.

In an in-depth study of how LPS affects oxidative stress and endoplasmic reticulum stress in BV-2 cells, we found that cimifugin inhibited LPS-induced ROS production and also reduced MDA expression and increased the expression of both SOD and GSH-Px. These results further confirmed the antioxidant effects of cimifugin. ROS and MDA are important markers of cellular oxidative stress, whereas SOD and GSH-Px are major cellular antioxidant enzymes that play a key role in maintaining cellular redox homeostasis.16 Thus, the regulation of these markers and enzymes by cimifugin may be closely related to its protective effects on cells. More importantly, we also observed that cimifugin ameliorated LPS-induced mitochondrial dysfunction. This was confirmed by MMP assay. Mitochondria are the energy factories of cells, and their normal or abnormal functioning directly affects cell survival and function.17 Our data underscored the therapeutic potential of cimifugin in mitochondrial-associated maladies. A similar previous study found that quercetin attenuated sepsis-induced acute lung injury by inhibiting oxidative stress-mediated endoplasmic reticulum stress through activation of the SIRT1/AMPK pathway.18 This provided new ideas for the application of cimifugin in treating the diseases associated with mitochondrial dysfunction. In further experiments, we also found that cimifugin could exert its effects by activating the SIRT1/Nrf2 pathway. SIRT1 and Nrf2 are key regulators in cellular stress response and play important roles in cellular antioxidant, anti-inflammatory, and anti-apoptotic responses.19,20 It was reported that in sepsis, irisin hormone treatment attenuates acute kidney injury in septic mice through the SIRT1/Nrf2 pathway against deposition of serotonin.21 Our results showed that cimifugin augmented SIRT1 and Nrf2 expressions, bolstering cellular resilience against LPS, thereby elucidating cimifugin's potential mechanism.

Finally, in order to verify whether the action of cimifugin was related to the SIRT1/Nrf2 pathway, we performed further experiments using the SIRT1 inhibitor EX-527. The results showed that EX-527 was able to inhibit multiple actions of cimifugin, which further confirmed that SIRT1 played a key role in the action of cimifugin. This provided strong evidence for further research and development of cimifugin.

Although the present study revealed multiple roles of cimifugin in BV-2 cells, some limitations were observed. First, all experiments were performed using in vitro cell models and did not involve in vivo animal models or clinical trials, so its effects and safety in organisms were not validated. Second, we mainly focused on the SIRT1/Nrf2 pathway, but cimifugin could be involved in other unknown molecular mechanisms. To discern cimifugin's potential to modulate SIRT1, we employed the SIRT1 inhibitor, EX-527. While this study focused on the primary pathways influenced by cimifugin, we recognized the importance of examining the phosphorylation of PERK and eIF2α to fully understand the endoplasmic reticulum stress response. Future investigations must aim to include these assessments to provide a more detailed picture of molecular mechanisms by which cimifugin mitigates LPS-induced effects. Therefore, future studies are needed to further validate these findings and explore additional mechanisms of action of cimifugin.

Conclusion

The present study revealed the potential role of cimifugin in BV-2 cells against LPS-induced injury, especially through activation of SIRT1/Nrf2 pathway. This provided new ideas for the application of cimifugin in clinical therapy. However, its specific biological effects and mechanism of action are to be investigated and validated.

Availability of Data and Materials

All data generated or analyzed during the study are included in this published article. The datasets used and/or analyzed in the present study are available from the corresponding author on reasonable request.

Competing interests

The authors stated that there was no conflict of interest to disclose.

Author Contributions

All authors contributed to the study’s conception and design. Material preparation and the experiments were performed by Zhang Bu. Data collection and analysis was done by Shan Xu. The first draft of the manuscript was written by Feng Xu. All the authors commented on previous versions of the manuscript, and read and approved the final manuscript.

REFERENCES

1. Campaña-Duel E, Camprubí-Rimblas M. Therapeutic agents for ARDS. Signa Vitae. 2022;18(5):12–32. 10.22514/sv.2022.041

2. World Health Organization (WHO). WHO calls for global action on sepsis – Cause of 1 in 5 deaths worldwide [Internet]. [cited 2020 Sep 8]. Available from: https://www.who.int/news/item/08-09-2020-who-calls-for-global-action-on-sepsis---cause-of-1-in-5-deaths-worldwide

3. Wu Q, Wang Y, Li Q. Matairesinol exerts anti-inflammatory and antioxidant effects in sepsis-mediated brain injury by repressing the MAPK and NF-κB pathways through up--regulating AMPK. Aging (Albany NY). 2021;13(20):23780–95. 10.18632/aging.203649

4. Shi Y, Yin HQ. Dimethyl itaconate inhibits LPS-induced inflammatory release and apoptosis in alveolar type II epithelial and bronchial epithelial cells by activating pulmonary surfactant proteins A and D. Allergol Immunopathol (Madr). 2022;50(6):176–86. 10.15586/aei.v50i6.586

5. Zhao P, Li X, Yang Q, Lu Y, Wang G, Yang H, et al. Malvidin alleviates mitochondrial dysfunction and ROS accumulation through activating AMPK-α/UCP2 axis, thereby resisting inflammation and apoptosis in SAE mice. Front Pharmacol. 2022;13:1038802. 10.3389/fphar.2022.1038802

6. Rehman F, Goyal A, Gauba K, Jain K, Kapur A. Safety and efficacy of IV dexmedetomidine as an adjunct to propofol to sedate anxious and uncooperative pediatric dental patients: A randomized controlled trial. J Clin Pediatr Dent (JOCPD). 2022;45(6):428–32. 10.17796/1053-4625-45.6.10

7. Miller DM, Singh IN, Wang JA, Hall ED. Nrf2-ARE activator carnosic acid decreases mitochondrial dysfunction, oxidative damage and neuronal cytoskeletal degradation following traumatic brain injury in mice. Exp Neurol. 2015;264:103–10. 10.1016/j.expneurol.2014.11.008

8. Chen H, Dong B, Shi Y, Yu Y, Xie K. Hydrogen alleviates neuronal injury and neuroinflammation induced by microglial activation via the nuclear factor erythroid 2-related factor 2 pathway in sepsis-associated encephalopathy. Neuroscience. 2021;466:87–100. 10.1016/j.neuroscience.2021.05.003

9. Chen X, Huang J. Mangiferin inhibits hypoxia/reoxygenation-induced alveolar epithelial cell injury via the SIRT1/AMPK signaling pathway. Exp Ther Med. 2021;22(5):1220. 10.3892/etm.2021.10654

10. Han B, Dai Y, Wu H, Zhang Y, Wan L, Zhao J, et al. Cimifugin inhibits inflammatory responses of RAW264.7 cells induced by lipopolysaccharide. Med Sci Monit. 2019;25:409–17. 10.12659/MSM.912042

11. Liu A, Zhao W, Zhang B, Tu Y, Wang Q, Li J. Cimifugin ameliorates imiquimod-induced psoriasis by inhibiting oxidative stress and inflammation via NF-κB/MAPK pathway. Biosci Rep. 2020;40(6):BSR20200471. 10.1042/BSR20200471

12. Jia Z, Tie C, Wang C, Wu C, Zhang J. Perturbed lipidomic profiles in rats with chronic cerebral ischemia are regulated by Xiao-Xu-Ming decoction. Front Pharmacol. 2019;10:264. 10.3389/fphar.2019.00264

13. AP IJ, Guo D. Drug-target association kinetics in drug discovery. Trends Biochem Sci. 2019;44(10):861–71. 10.1016/j.tibs.2019.04.004

14. Wilson JG, Simpson LJ, Ferreira AM, Rustagi A, Roque J, Asuni A, et al. Cytokine profile in plasma of severe COVID-19 does not differ from ARDS and sepsis. JCI Insight. 2020;5(17):e140289. 10.1172/jci.insight.140289

15. Zhuang X, Yu Y, Jiang Y, Zhao S, Wang Y, Su L, et al. Molecular hydrogen attenuates sepsis-induced neuroinflammation through regulation of microglia polarization through an mTOR-autophagy-dependent pathway. Int Immunopharmacol. 2020;81:106287. 10.1016/j.intimp.2020.106287

16. Izadparast F, Riahi-Zajani B, Yarmohammadi F, Hayes AW, Karimi G. Protective effect of berberine against LPS-induced injury in the intestine: A review. Cell Cycle. 2022;21(22):2365–78. 10.1080/15384101.2022.2100682

17. Jiao H, Jiang D, Hu X, Du W, Ji L, Yang Y, et al. Mitocytosis, a migrasome-mediated mitochondrial quality-control process. Cell. 2021;184(11):2896–910.e13. 10.1016/j.cell.2021.04.027

18. Sang A, Wang Y, Wang S, Wang Q, Wang X, Li X, et al. Quercetin attenuates sepsis-induced acute lung injury via suppressing oxidative stress-mediated ER stress through activation of SIRT1/AMPK pathways. Cell Signal. 2022;96:110363. 10.1016/j.cellsig.2022.110363

19. Barrera J, Figueiredo AJ, Clemente FM, Field A, Valenzuela L, Sarmento H. Injury prevention programmes in male soccer players: An umbrella review of systematic reviews. J Men Health. 2022;18(10):1–17. 10.31083/j.jomh1810200

20. Chen H, Chen X, Yuan X, Zhang Y, Wang G. Estrogen receptor 1 and Aurora kinase A as potential diagnostic biomarkers for cervical cancer. Eur J Gynaecol Oncol. 2022;43(5):32–41. 10.22514/ejgo.2022.025

21. Qiongyue Z, Xin Y, Meng P, Sulin M, Yanlin W, Xinyi L, et al. Post-treatment with irisin attenuates acute kidney injury in sepsis mice through anti-ferroptosis via the SIRT1/Nrf2 Pathway. Front Pharmacol. 2022;13:857067. 10.3389/fphar.2022.857067