Download

ORIGINAL ARTICLE

Hypermethylation of the FOXP3 gene regulates Tregs immunodysregulation in chronic idiopathic thrombocytopenic purpura

Zengsheng Wang, Tao Lang, Yan Li, Xiaoyan Zhang, Muhubair Abdur*, Min Mao

Department of Hematology, People’s Hospital of Xinjiang Uygur Autonomous Region, Urumqi, Xinjiang Uygur Autonomous Region, China

Abstract

Background: Chronic idiopathic thrombocytopenic purpura (ITP) is an autoimmune disease characterized by a breakdown of immune tolerance; in ITP, the body’s immune system mistakenly attacks and destroys platelets. This study aims to investigate the role and underlying mechanisms of FOXP3 in chronic ITP.

Methods: Flow cytometry was used to detect the proportion of CD4+CD25+FOXP3+ regulatory T cells (Tregs) in CD4+CD25+ T lymphocytes from 20 patients with chronic ITP (CITP), 20 acute ITP (AITP) controls, and 20 healthy individuals.

CD4+CD25+ Treg cells were isolated from peripheral blood of patients with CITP using magnetic beads and then treated with phosphate-buffered saline solution or decitabine (a methylation inhibitor) for 48 h. The levels of interleukin-2 (IL-2), IL-10, and transforming growth factor-beta1 (TGF-β1) in the plasma and CD4+CD25+ Treg cells were assessed by Enzyme-linked-immunosorbent serologic assay and quantitative real-time polymerase chain reaction (qRT-PCR). FOXP3 level was measured by qRT-PCR and Western blot analysis. Methylation-specific PCR (MS-PCR) was adopted to detect the status of FOXP3 methylation.

Results: The number of Treg cells and the contents of IL-2, IL-10, and TGF-β1 decreased in patients with CITP, compared to the AITP control group and normal group. FOXP3 expression was reduced and FOXP3 methylation increased in patients with CITP, compared to the AITP control group and normal group. Hypermethylation of FOXP3 promoter led to decrease in FOXP3 level in Treg cells. Inhibition of FOXP3 promoter hypermethylation promoted the secretion of IL-2, IL-10, and TGF-β1 in Treg cells.

Conclusion: The number of Treg cells in CITP patients decreased, and the hypermethylation of FOXP3 promoter led to reduction of its expression in Treg cells, thus affecting the immune functioning of Treg cells.

Key words: chronic idiopathic thrombocytopenic purpura, hypermethylation, FOXP3, regulatory T cells, immuno dysregulation

*Corresponding author: Muhubair Abdur, Department of Hematology, People’s Hospital of Xinjiang Uygur Autonomous Region, No. 91 Tianchi Road, Urumqi, Xinjiang 830001, China. Email address: [email protected]

Received 23 February 2024; Accepted 29 April 2024; Available online 1 July 2024

DOI: 10.15586/aei.v52i4.1091

Copyright: Wang Z, et al.
License: This open access article is licensed under Creative Commons Attribution 4.0 International (CC BY 4.0). http://creativecommons.org/licenses/by/4.0/

Introduction

Idiopathic thrombocytopenic purpura (ITP) is an acquired organ-specific autoimmune disease.1 Severe subjects can lead to visceral and intracranial bleeding, leading to a life-threatening risk. The disease is characterized by widespread skin, mucosal, and visceral bleeding as well as a decrease in peripheral blood platelet count, impaired maturation of bone marrow megakaryocytes, shortened platelet survival time, and the appearance of platelet membrane glycoprotein-specific autoantibodies.2 ITP is currently the most common platelet reduction disorder in clinical practice, accounting for approximately 30% of all bleeding disorders.3 According to the latest epidemiological studies conducted in Europe and the United States, the annual incidence of the disease is estimated as around 1.6–3.9 cases per 100,000 individuals.4 ITP is classified as acute or chronic based on its duration, with a duration of less than 6 months termed acute ITP (AITP) and a duration of more than 6 months termed chronic ITP (CITP).5 CITP is a long-term autoimmune disease characterized by persistent low platelet counts in the blood. Platelets are crucial for blood clotting, and decreased platelet counts in CITP can lead to an increased risk of bleeding and bruising.6

Abnormalities in the functioning of T lymphocytes can lead to the occurrence of ITP.7 CD4+CD25+FOXP3+ regulatory T cells (Tregs) play a key role in maintaining peripheral immune tolerance.8 Researchers discovered that the number of Tregs in the peripheral blood of ITP patients is significantly reduced, compared to healthy controls.9 FOXP3, a member of the forkhead box/winged-helix transcription factor family, has been identified as a critical marker for Treg cells.10 Several studies have proved the key role of FOXP3 in the maintenance and functioning of Treg cells.11,12 A recent study has indicated that epigenetic regulation, particularly cytosine and guanine dinucleotides (CpG) methylation in the promoter region, plays a key role in FOXP3 levels. DNA methylation is involved in regulating the expression of FOXP3 in CD4+ T cells in patients with primary Sjögren’s syndrome; thus, hypermethylation of the FOXP3 regulatory sequence in these patients could play a significant role in pathogenesis.13 In patients with purpura, high methylation in the FOXP3 gene promoter region of CD4+ T cells inhibits FOXP3 levels, further reducing the production of Tregs. This may be one of the mechanisms underlying immune dysregulation in allergic purpura.14 Therefore, understanding FOXP3 hypermethylation could help to better understand the pathological process of CITP.

Herein, we investigated the number of Tregs and the methylation levels of the FOXP3 gene in patients with CITP. Our study revealed the regulatory mechanisms associated with the FOXP3 gene in CITP and its impact on Treg cell functioning.

Materials and methods

Patients and controls

Twenty patients with CITP (disease duration ≥ 6 months) were enrolled into this study. Meanwhile, 20 patients with AITP (disease duration < 6 months) and 20 healthy individuals (participated in physical examination to obtain peripheral blood samples) served as controls. They were recruited from the People’s Hospital of Xinjiang Uygur Autonomous Region. The diagnosis of ITP is based upon a series of clinical and laboratory assays. ITP patients usually present with skin and mucosal bleeding, such as petechiae, ecchymosis, nosebleeds, and gum bleeding. The primary feature of ITP is a significantly decreased platelet count (platelet count <100×109/L). Bone marrow examination helps to exclude other potentially hematologic disorders, such as myelofibrosis or leukemia. In ITP patients, the bone marrow usually appears normal or shows mild hyperplasia without other abnormal features. Various laboratory tests could help in excluding other causes, such as autoimmune diseases, infections, or other hematologic conditions. These may include complete blood cell counts, coagulation function tests, and other autoimmune markers. Diagnosing ITP also requires a thorough review of patient’s medical history and physical examination to rule out other potential causes of thrombocytopenia. This involves inquiring about etymologies of medication, infection, family, and other relevant factors.5,15 Informed consent was obtained from all subjects. All investigations were conducted in accordance with ethical approval and recommendations of the Ethics Committee of People’s Hospital of Xinjiang Uygur Autonomous Region. Peripheral blood was obtained from all the patients, and it was ensured that all patients must be free of steroids or immunosuppressive therapy for 1 month prior to collection to avoid their effect on lymphocyte membrane markers.16

Ficoll density gradient separation of peripheral blood mononuclear cells (PBMCs)

Peripheral venous blood, 2 mL, was withdrawn for anticoagulation (heparin sodium; Solarbio, Beijing, China) and mixed with 2 mL of PBS (Solarbio). The liquid along the pipe wall, slow moving in a test tube, was centrifuged at 500×g for 20 min at 4°C. Then, the contents of the tube were stratified into four distinct layers: plasma and PBS mixture, mononuclear cells, red blood cells, and granulocytes. A milky white layer, predominantly comprising monocytes, emerged at the interface between upper and middle layers, encompassing mononuclear cells. The milky white layer was accessed using a capillary pipette, and the PBMC layer was extracted and transferred to a separate centrifuge tube. Following that, 2-mL PBS solution was introduced, and the resultant blend underwent centrifugation at 500×g for 10 min at 4°C. After removing the supernatant, the cells underwent two successive washes, and the cell concentration was standardized to 1×106 cells/mL using PBS.

Flow cytometry (FCM) analysis

To conduct Treg analysis, PBMCs suspensions were transferred to tubes and washed with PBS. All procedures were performed following the manufacturer’s protocols using the BD Instrasure™ kit (BD Biosciences, San Jose, CA, US). The cell suspension (100 µL) underwent staining with 20-µL fluorescein isothiocyanate (FITC) anti-human CD4 (#561005; BD Biosciences) and 20-µL allophycocyanin (APC) anti-human CD25 (#560987; BD Biosciences). Both 20-µL immunoglobulin G1 (IgG1)–FITC (#556649; BD Biosciences) and 20-µL IgG1-APC (#550854; BD Biosciences) served as homologous controls. After shaking and mixing, the solution was incubated in dark at 25°C for 15 min. Later on, 100 µL of Reagent A (#641776; BD Biosciences) was added to the tube and vortexed thoroughly. Following an additional 5-min incubation in dark at room temperature, the mixture was washed with 1-mL PBS solution (Solarbio) and centrifuged at 800–850×g for 5 min at 4°C. The supernatant was removed, and 50 µL of Reagent B (#641776; BD Biosciences), along with 20 µL of phycoerythrin (PE) anti-human FOXP3 (#560082; BD Biosciences), was introduced. As a homologous control, IgG1-PE (20 µL; #556650; BD Biosciences) was utilized. Following thorough shaking and mixing, the cells underwent a 15-min incubation at 25°C, followed by washing with 1 mL of PBS solution (Solarbio) and subsequent centrifugation at 800–850×g for 5 min at 4°C. The supernatant was removed, and the cells were resuspended in 250-µL PBS (Solarbio). FCM was conducted utilizing a BD FACSCanto™ II clinical flow cytometer (BD Biosciences) and assessed by the BD FACSDiVa software v6.1.2 (BD Biosciences). The distribution of CD4+CD25+ T cells and CD4+CD25+FOXP3+ Tregs within the lymphocyte population was assessed using an X-axis: forward scatter–Y-axis: side scatter (FSC-SSC) plot. Subsequently, a comparison was made between the ratio of CD4+CD25+FOXP3+ Tregs to CD4+CD25+ T cells in subjects with AITP and CITP.

Enzyme-linked immunosorbent serologic assay (ELISA)

The contents of IL-2, IL-10, and TGF-β1 were assessed in plasma samples and Treg cells utilizing ELISA. The contents of IL-2, IL-10, and TGF-β1 were examined by IL-2 ELISA kit (ab283543; Abcam, Cambridge, MA, US), IL-10ELISA kit (ab185986; Abcam), and TGF-β1ELISA kit (ab100647; Abcam) according to instructions.

Quantitative real-time polymerase chain reaction (qRT-PCR)

RNAs from peripheral blood and Treg cells were extracted utilizing TRIzol® (Thermo Fisher Scientific, Waltham, MA, US). Next, the RNA was reverse-transcribed into complementary DNA (cDNA) utilizing a PrimeScript RT Master Mix (RR036A; TaKaRa, Dalian, China). Then, qRT-PCR amplification was carried out by employing a SYBR® Premix Ex Taq™ quantitative kit (TaKaRa) on an ABI7500 system. -β-actin served as an internal reference. The relative content of gene was computed by the 2-ΔΔCt method. The primers are listed in Table 1.

Table 1 Primers for qRT-PCR.

Name Primers for qRT-PCR (5’-3’)
FOXP3 Forward CAAGTTCCACAACATGCGAC
Reverse ATTGAGTGTCCGCTGCTTCT
IL-2 Forward AACCTCAACTCCTGCCACAAT
Reverse GTGGCCTTCTTGGGCATGTA
IL-10 Forward TCACATGCGCCTTGATGTCT
Reverse AGTCTCCTCTCCGGACTTGT
TGF-β1 Forward TACCTGAACCCGTGTTGCTC
Reverse CCGGTAGTGAACCCGTTGAT
β-actin Forward ATCGTCCACCGCAAATGCTTCTA
Reverse AGCCATGCCAATCTCATCTTGTT

Table 2 Primers for MS-PCR.

Name Primers for MS-PCR (5’-3’)
B183_
Foxp3_P1
Forward TTTYGGTATTAGTGGGTGTGG
Reverse AACTTCCTTTTACRACCACC
B183_
Foxp3_P2
Forward GGTGGTYGTAAAAGGAAGTTTAG
Reverse AAAAAAAACTTACCCCRA
B183_
Foxp3_P3
Forward TGAGGGTTYGGGGTAAGT
Reverse TATAACRCRTACRACCCCTATA
B183_
Foxp3_P4
Forward TATAGGGGTYGTAYGYGTTATAT
Reverse AACTATCTACTTCTATTTTCTTCATCA

Western blot analysis

The peripheral blood and Treg cells were lysed utilizing radioimmunoprecipitation assay buffer (RIPA; Thermo Fisher Scientific). The concentration of protein was assessed by using a bicinchoninic acid assay (BCA) kit (Solarbio). Sodium dodecyl sulfate–polyacrylamide gel electrophoresis (SDS-PAGE) was carried out to separate proteins and then transferred onto a polyvinylidene fluoride (PVDF) membrane (Solarbio). After blocking, the PVDF membranes were incubated overnight at 4°C with following primary antibodies: anti-FOXP3 (ab20034; 1:1000; Abcam) and anti-β-actin (ab8226; 1:1000; Abcam). Following this, the membrane was subjected to secondary antibody (ab205718; 1:2500; Abcam) for 1 h. Next, the immunoreactive bands were assessed utilizing an enhanced chemiluminescence (ECL) detection kit (Solarbio), and the Image Lab software version 4.1 was used for signal collection and densitometric image analysis.

Methylation-specific PCR (MS-PCR)

The MS-PCR was adopted to confirm the methylation status of FOXP3. The specific steps referred to previous studies.17 Samples for MS-PCR were prepared using Treg cells that underwent pre-treatment with the Bisulfite Genomic Sequence (BSP) method. The MS-PCR multiplex PCR system (#GK8015, Shanghai Generay Biotech Co., Shanghai, China) comprised the following components in a 50-μL reaction volume: Taq DNA polymerase (1 μL), Mg2+ (2 μL), deoxyribonucleotide triphosphate (dNTPs; 25 nM, 2.5 μL), multiplex PCR buffer (10×, 5 μL), Q solution, primers (1 μL each of 300 ng/μL sense primer and 300 ng/μL antisense primer), RNase-free water (not treated by DEPC [diethyl pyrocarbonate] 35.5 μL), and 2 μL of bisulfite-converted template DNA. The PCR procedures were carried out in 96-well PCR plates (Solarbio). The amplification thermal cycling parameters were as follows: an initial denaturation step at 95°C for 4 min, succeeded by 40 cycles of amplification at 94°C for 30 s, 55°C for 30 s, and 72°C for 40 s. The final extension step was performed at 72°C for 10 min. The primers are listed in Table 2. Agarose gel electrophoresis was employed for the analysis of MS-PCR products. The quantification of PCR products was adopted utilizing the real-time PCR detection system (Shanghai Generay Biotech). Methylated FOXP3 samples were identified based on the presence of amplified visual bands with methylated primers. The relative level of FOXP3 was performed utilizing the 2−ΔΔct method.

CD4+CD25+ Treg cells separation and treatment

CD4+CD25+ Treg cells were separated by CD4+CD25+ magnetic bead sorting kit (#130-091-041; Miltenyi Biotec, Belkin, Germany).18 CD4+ selection was performed first. After the PBMCs suspension was centrifuged to retain the precipitate, 10-μL CD8/CD11b and other cocktail antibodies and 90-μL buffer were added to every 107 cells, incubated on ice for 10 min, washed once, passed through magnetic column, and cell suspension A was left. Then, CD25+ selection was performed. Cell suspension A was centrifuged to retain the precipitate; 10-μL CD25 magnetic beads and 90-μL buffer were added to every 107 cells, incubated on ice for 15 min and then washed once. The cells were passed through a magnetic column, and the bound cells on magnetic column were collected as CD4+CD25+ Treg cells. After the CD4+CD25+ Treg cells were eluted with eluate and centrifuged, the precipitate was collected and added to a 96-well plate at 105 cells/well. The CD4+CD25+ Treg cells were divided into three groups, which were respectively treated with 2-μM decitabine (a methylation inhibitor; Solarbio), 5-μM decitabine, and the same volume of PBS. The cells were cultivated at 37°C in an incubator containing 5% CO2 for 48 h.

Statistical assay

All statistical analyses were performed by using GraphPad Prism 8 (GraphPad Inc., La Jolla, CA, USA). All categorical variables were offered as percentage values. All continuous variables were presented as mean ± standard deviation (SD). All tests were conducted in triplicate. The Chi-square test or analysis of variance (ANOVA) was employed to compare categorical or continuous variables among multiple groups. P < 0.05 was considered as statistically significant.

Results

Number of Treg cells were diminished in CITP patients

First, we detected the proportion of peripheral venous blood CD4+CD25+FOXP3+ Tregs in CD4+CD25+ T cells in 20 healthy people, 20 CITP patients, and 20 AITP patients. We found that the proportion of CD4+CD25+FOXP3+ Tregs decreased prominently in the CITP group, compared to the AITP control group and normal group (Figure 1A). Treg cells secrete a large number of cytokines, such as IL-2, IL-10, and TGF-β1. The results showed that the contents of IL-2, IL-10, and TGF-β1 in the plasma were obviously diminished in the CITP group, compared to the AITP control group and normal group (Figure 1B). Therefore, the above results established that the number of Treg cells decreased in the patients with CITP, compared to the AITP control group and normal group.

Figure 1 Flow cytometry (FCM) analysis of Treg frequency in AITP and CITP groups. (A) The proportion of CD4+CD25+FOXP3+ Tregs in CD4+CD25+ T-cells. (B) The contents of IL-2, IL-10, and TGF-β1 in the plasma were scrutinized by ELISA. **P < 0.01.

FOXP3 expression decreased in patients with CITP

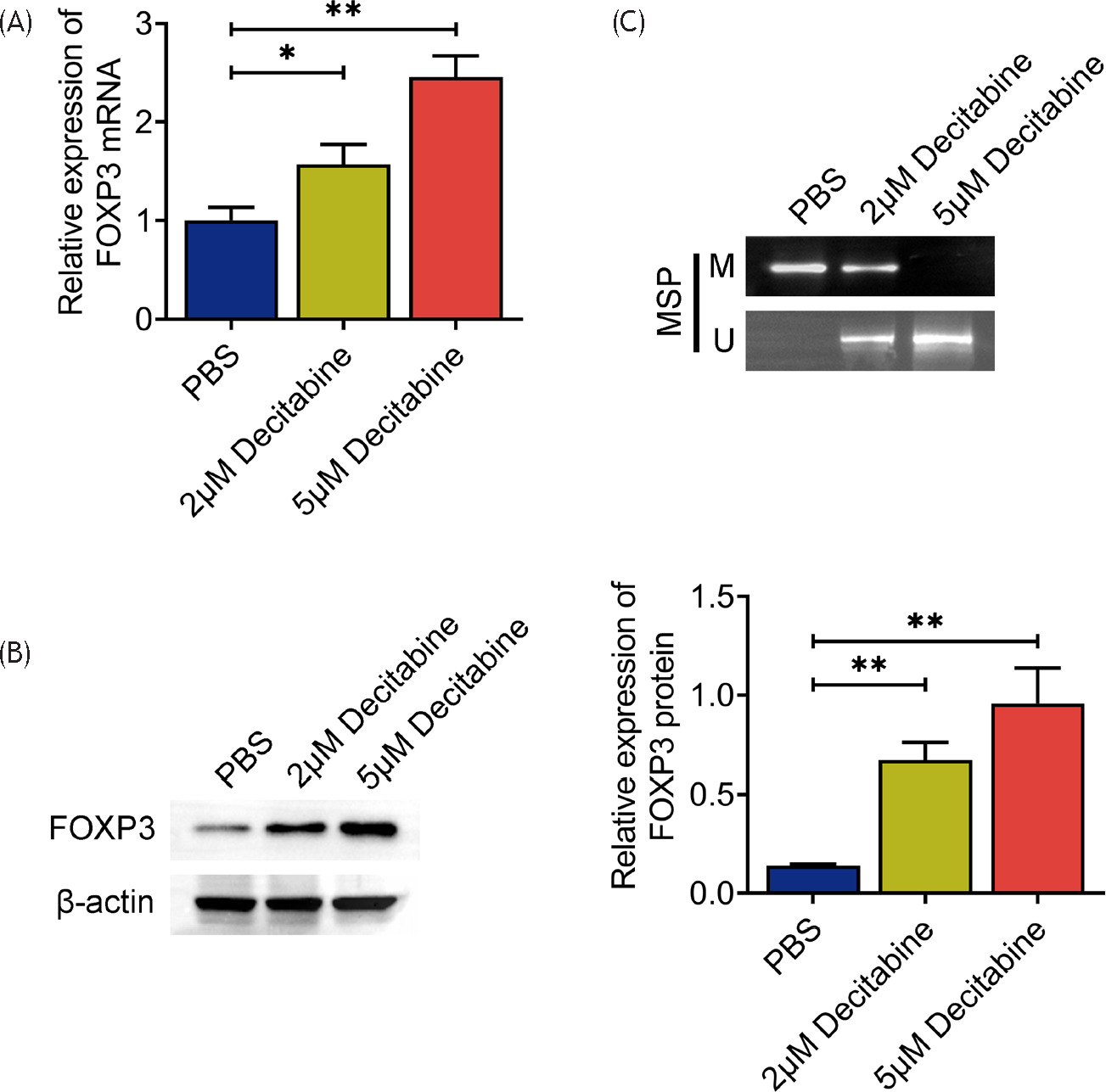
We revealed both FOXP3 expression level and methylated FOXP3 level in peripheral venous blood of 20 CITP patients and 20 AITP controls. We discovered that the levels of FOXP3 in peripheral venous blood were apparently lower in the CITP group than that of the AITP control group and normal group (Figures 2A and 2B). In addition, MS-PCR results revealed that there were prominently more methylated FOXP3 in the CITP group than in the AITP group and normal group (Figure 2C). Collectively, we confirmed that FOXP3 expression was reduced but FOXP3 methylation was increased in patients with CITP, compared to the AITP control group and normal group.

Figure 2 FOXP3 level diminished in CITP patients. (A and B) The FOXP3 expression was scrutinized by qRT-PCR and Western blot analysis. (C) The FOXP3 gene methylation was observed by utilizing methylation-specific PCR (MS-PCR) assay. **P < 0.01. M: methylated; U: unmethylated.

Hypermethylation of FOXP3 promoter led to decrease of FOXP3 expression in Treg cells

Herein, CD4+CD25+ Treg cells were isolated from the peripheral blood of patients with CITP using magnetic beads and then treated with PBS or decitabine (a methylation inhibitor) for 48 h. The results showed that compared to the PBS group, the content of FOXP3 in the decitabine treatment group was significantly enhanced in a dose-dependent manner (Figures 3A and 3B). However, MS-PCR results revealed that there was prominently less methylated FOXP3 in the decitabine treatment group, compared to the PBS group (Figure 3C). Hence, we demonstrated that hypermethylation of FOXP3 promoter decreased FOXP3 expression in Treg cells.

Figure 3 Effect of hypermethylation of FOXP3 promoter on the FOXP3 expression in Treg cells. (A and B) The FOXP3 level in Treg cells was scrutinized by qRT-PCR and western blot. (C) The FOXP3 gene methylation observation utilizing methylation-specific PCR (MS-PCR) assay. *P < 0.05, **P < 0.01. M: methylated; U: unmethylated.

Inhibition of FOXP3 promoter hypermethylation could regulate the functioning of Treg cells

Here, CD4+CD25+ Treg cells were separated from peripheral blood of the patients with CITP using magnetic beads prior to treating with PBS or decitabine for 48 h. We examined the effects of decitabine on the contents of IL-2, IL-10, and TGF-β1 in Treg cells. The results indicated that compared to the PBS group, the contents of IL-2, IL-10, and TGF-β1 in the decitabine treatment group were obviously increased in a dose-dependent manner (Figures 4A and 4B). These findings revealed that the deficiency of FOXP3 promoter hypermethylation could promote the secretion of IL-2, IL-10, and TGF-β1 by Treg cells.

Figure 4 Inhibition of FOXP3 promoter hypermethylation could regulate the functioning of Treg cells. (A) The contents of IL-2, IL-10, and TGF-β1 in Treg cells were detected by ELISA. (B) The contents of IL-2, IL-10, and TGF-β1 in Treg cells were scrutinized by qRT-PCR. Ns: P > 0.05, *P < 0.05, **P < 0.01.

Discussion

In the current study, we found that the number of Treg cells and the contents of IL-2, IL-10, and TGF-β1 were decreased in patients with CITP, compared to the AITP control group patients and normal group individuals. In addition, we confirmed that FOXP3 expression was reduced and FOXP3 methylation was increased in patients with CITP, compared to both AITP control group and normal group. Moreover, we revealed that hypermethylation of FOXP3 promoter led to decrease in FOXP3 level in Treg cells. Inhibition of FOXP3 promoter hypermethylation could promote the secretion of IL-2, IL-10, and TGF-β1 by Treg cells. In summary, we confirmed that hypermethylation of the FOXP3 gene regulates Treg cells immune dysregulation in CITP.

The immune system in the CITP group mistakenly attacks and destroys its own platelets, thereby reducing their numbers in circulation.19 The exact cause of this autoimmune response remains unclear. However, it is thought to involve the antibodies that target platelets for destruction by the immune system.20 Patients with CITP may experience clinical manifestations such as easy bruising, petechiae, and internal bleeding.4 Management of CITP aims to increase platelet counts and prevent bleeding episodes. Treatment options may include corticosteroids, immunosuppressive drugs, and splenectomy. Additionally, newer therapies, such as thrombopoietin receptor agonists, are developed to stimulate platelet production.21

Treg cells play a crucial role in suppressing the activity of the immune system to prevent excessive immune responses.22 In the context of immune balance, the functioning of Treg cells is to maintain self-tolerance within the immune system.2327 The study conducted by Talaat indicates that in ITP patients, the number of Treg cells may be reduced and their functioning may be impaired.5 This could lead to an exaggerated immune response against platelets, leading to platelet destruction. Treg cells play a significant role in maintaining immune balance, and in ITP patients, this balance could be disrupted. Insufficient Treg cells or impaired Treg cell functioning could lead to an immune system attack on platelets.28 Some studies also focused on treating ITP by modulating Treg cells.29 Han et al. found that decitabine could stimulate the generation and differentiation of Treg cells and enhance their immunosuppressive ability and reduce attacks on platelets.29 The study conducted by Chang et al. identifies that Treg cell deficiency is one of the mechanisms leading to immunomodulatory dysfunction in CITP.30 In the current study, we found that the number of Treg cells and the contents of IL-2, IL-10, and TGF-β1 were decreased in patients with CITP, compared to both AITP control group and normal group. These results were in accordance with those reported by Chang et al.30

FOXP3 is crucial for regulating the growth and functioning of Treg cells.12 The level of FOXP3 is considered a hallmark of Treg cells, as it is highly expressed in these cells. The hypermethylated FOXP3 gene could be associated with reduced stability of Treg cells, leading to impaired function in immune regulation.12 The study conducted by Chen et al. revealed that CpG sites within the FOXP3 promoter region are in a highly methylated state in children with ITP.14 Herein, we revealed that FOXP3 level was reduced and FOXP3 methylation was increased in patients with CITP, compared to both AITP control group and normal group. The methylation status of the FOXP3 gene could affect its expression levels in Treg cells. Excessive methylation may result in the silencing or low expression of the FOXP3 gene, thereby affecting the growth and functioning of Treg cells.11 Herein, we revealed that hypermethylation of FOXP3 promoter decreased FOXP3 level in Treg cells, which was similar to the results of previous studies.11 Changes in FOXP3 methylation can influence the functioning of Treg cells, thereby affecting the immune system balance. Jiang et al. found that 5-Aza-2-deoxycytidine could alleviate the development of primary biliary cholangitis by repressing FOXP3 methylation and stimulating Treg/Th17 balance.31 In the current study, we found for the first time that inhibition of FOXP3 promoter hypermethylation could promote the secretion of IL-2, IL-10, and TGF-β1 by Treg cells in CITP. Based on these results, we found that regulating the number and functioning of Treg cells by inhibiting the hypermethylation of FOXP3 promoter could be a potentially effective path to treat CTIP. In the follow-up clinical studies, we can further develop drugs with related targets, and study their clinical application effects. However, the relationship between FOXP3 methylation and Treg cells remains an active area of research, requiring further experimental and clinical studies to understand its mechanisms and potential applications.

Conclusion

In this study, we observed that the number of Treg cells in CITP patients was reduced, and the hypermethylation of FOXP3 promoter reduced its expression in Treg cells, which affects the immune functioning of T cells.

Funding

This work was supported by Xinjiang Uygur Autonomous Region Nature Fund Project (Grant No. 2021D01C191).

Competing interests

The authors stated that there was no conflict of interest to disclose.

Consent to participate

Written informed consent was obtained from legally authorized representative(s) for anonymized patient information to be published in this article.

Data availability

The authors declare that all data supporting the findings of this study are contained in the paper, and any raw data desired could be obtained from the corresponding author upon suitable request.

Author Contributions

Zengsheng Wang and Muhubair Abdur designed the study and carried the research. Zengsheng Wang, Tao Lang, Yan Li, Xiaoyan Zhang, Muhubair Abdur, and Min Mao supervised data collection, and analyzed and interpreted the data. Zengsheng Wang and Muhubair Abdur prepared the manuscript for publication and reviewed the draft of the manuscript. All authors had read and approved the final manuscript.

REFERENCES

1. Onisai M, Vladareanu AM, Spinu A, Gaman M, Bumbea H. Idiopathic thrombocytopenic purpura (ITP)–New era for an old disease. Rom J Intern Med. 2019;57(4):273–83. 10.2478/rjim-2019-0014

2. Mariotte E, Azoulay E, Galicier L, Rondeau E, Zouiti F, Boisseau P, et al. Epidemiology and pathophysiology of adulthood-onset thrombotic microangiopathy with severe ADAMTS13 deficiency (thrombotic thrombocytopenic purpura): A cross-sectional analysis of the French national registry for thrombotic microangiopathy. Lancet Haematol. 2016;3(5):e237–45. 10.1016/S2352-3026(16)30018-7

3. Connell NT, Berliner N. Fostamatinib for the treatment of chronic immune thrombocytopenia. Blood. 2019;133(19):2027–30. 10.1182/blood-2018-11-852491

4. Kohli R, Chaturvedi S. Epidemiology and clinical manifestations of immune thrombocytopenia. Hamostaseologie. 2019;39(3):238–49. 10.1055/s-0039-1683416

5. Talaat RM, Elmaghraby AM, Barakat SS, El-Shahat M. Alterations in immune cell subsets and their cytokine secretion profile in childhood idiopathic thrombocytopenic purpura (ITP). Clin Exp Immunol. 2014;176(2):291–300. 10.1111/cei.12279

6. Neunert C, Terrell DR, Arnold DM, Buchanan G, Cines DB, Cooper N, et al. American Society of Hematology 2019 guidelines for immune thrombocytopenia. Blood Adv. 2019;3(23):3829–66. 10.1182/bloodadvances.2019000966

7. Song I, Kim J, Kwon K, Koo S, Jo D. Expression of CD154 (CD40L) on stimulated T lymphocytes in patients with idopathic thrombocytopenic purpura. Hematology. 2016;21(3):187–92. 10.1179/1607845415Y.0000000032

8. Pabbisetty SK, Rabacal W, Volanakis EJ, Parekh VV, Olivares-Villagomez D, Cendron D, et al. Peripheral tolerance can be modified by altering KLF2-regulated Treg migration. Proc Natl Acad Sci USA. 2016;113(32):E4662–70. 10.1073/pnas.1605849113

9. Guo NH, Fu X, Zi FM, Song Y, Wang S, Cheng J. The potential therapeutic benefit of resveratrol on Th17/Treg imbalance in immune thrombocytopenic purpura. Int Immunopharmacol. 2019;73:181–92. 10.1016/j.intimp.2019.04.061

10. Corthay A. How do regulatory T cells work? Scand J Immunol. 2009;70(4):326–36. 10.1111/j.1365-3083.2009.02308.x

11. Deng G, Song X, Fujimoto S, Piccirillo CA, Nagai Y, Greene MI. Foxp3 post-translational modifications and Treg suppressive activity. Front Immunol. 2019;10:2486. 10.3389/fimmu.2019.02486

12. Dong Y, Yang C, Pan F. Post-translational regulations of Foxp3 in Treg cells and their therapeutic applications. Front Immunol. 2021;12:626172. 10.3389/fimmu.2021.626172

13. Yu X, Liang G, Yin H, Ngalamika O, Li F, Zhao M, et al. DNA hypermethylation leads to lower FOXP3 expression in CD4+ T cells of patients with primary Sjogren’s syndrome. Clin Immunol. 2013;148(2):254–7. 10.1016/j.clim.2013.05.005

14. Chen Z, Guo Z, Ma J, Ma J, Liu F, Wu R. Foxp3 methylation status in children with primary immune thrombocytopenia. Hum Immunol. 2014;75(11):1115–9. 10.1016/j.humimm.2014.09.018

15. Provan D, Arnold DM, Bussel JB, Chong BH, Cooper N, Gernsheimer T, et al. Updated international consensus report on the investigation and management of primary immune thrombocytopenia. Blood Adv. 2019;3(22):3780–817. 10.1182/bloodadvances.2019000812

16. Torubarova NA, Koshe’l IV, Mambetova Ch D. Effects of glucocorticoid therapy on membrane markers of lymphocytes and monocytes in children with chronic idiopathic thrombocytopenic purpura. Gematol Transfuziol. 1989;34(6):13–7.

17. Chen J, Liu W, Zhu W. Foxp3(+) Treg cells are associated with pathological process of autoimmune hepatitis by activating methylation modification in autoimmune hepatitis patients. Med Sci Monit. 2019;25:6204–12. 10.12659/MSM.915408

18. Wei L, Luo Z, Li J, Li H, Liang Y, Li J, et al. Metformin inhibits proliferation and functions of regulatory T cells in acidic environment. Nan Fang Yi Ke Da Xue Xue Bao. 2019;39(12):1427–35. 10.12122/j.issn.1673-4254.2019.12.06

19. Vianelli N, Auteri G, Buccisano F, Carrai V, Baldacci E, Clissa C, et al. Refractory primary immune thrombocytopenia (ITP): Current clinical challenges and therapeutic perspectives. Ann Hematol. 2022;101(5):963–78. 10.1007/s00277-022-04786-y

20. Miltiadous O, Hou M, Bussel JB. Identifying and treating refractory ITP: Difficulty in diagnosis and role of combination treatment. Blood. 2020;135(7):472–90. 10.1182/blood.2019003599

21. Song F, Al-Samkari H. Management of adult patients with immune thrombocytopenia (ITP): A review on current guidance and experience from clinical practice. J Blood Med. 2021;12:653–64. 10.2147/JBM.S259101

22. Ohkura N, Sakaguchi S. Transcriptional and epigenetic basis of Treg cell development and function: Its genetic anomalies or variations in autoimmune diseases. Cell Res. 2020;30(6):465–74. 10.1038/s41422-020-0324-7

23. Wang K, Fu W. Transcriptional regulation of Treg homeostasis and functional specification. Cell Mol Life Sci. 2020;77(21):4269–87. 10.1007/s00018-020-03534-7

24. Chang J, Liu W, Yin C. Clinical application of C-reactive protein, leukocyte and immunoglobulin in the diagnosis and treatment of infantile pneumonia at acute stage. Signa Vitae. 2023;19(5):225–9. 10.22514/sv.2023.089

25. Erdem SB, Genel F, Nacaroglu HT, Karaman S, Karkiner CSU, Surucu M, et al. CD4+CD25+CD127(lo)FOXP3+ cell in food allergy: Does it predict anaphylaxis? Allergol Immunopathol (Madr). 2023;51(3):8–14. 10.15586/aei.v51i3.797

26. Zhai Y, Gao L, Yu G. Does dental caries play a role on the asthma development?—Systematic review and meta-analysis. J Clin Pediat Dent. 2023;47(4):95–103. 10.22514/jocpd.2023.040

27. Sun Y, Yang X, Ren S, Lu Z, Liu Z, Kong F, et al. Stratification of risk based on immune signatures and prediction of the efficacy of immune checkpoint inhibitors in prostate cancer. J Men Health. 2023;19(11):16–33. 10.22514/jomh.2023.113

28. Kargar M, Torabizadeh M, Purrahman D, Zayeri ZD, Saki N. Regulatory factors involved in Th17/Treg cell balance of immune thrombocytopenia. Curr Res Transl Med. 2023;71(2):103389. 10.1016/j.retram.2023.103389

29. Han P, Hou Y, Zhao Y, Liu Y, Yu T, Sun Y, et al. Low-dose decitabine modulates T-cell homeostasis and restores immune tolerance in immune thrombocytopenia. Blood. 2021;138(8):674–88. 10.1182/blood.2020008477

30. Chang DY, Ouyang J, Zhou RF, Xu JY, Chen B, Yang YG, et al. Profiles of different subsets of CD(4)(+) T cells in chronic idiopathic thrombocytopenic purpura. Zhonghua Nei Ke Za Zhi. 2010;49(3):213–6.

31. Jiang T, Zhang HW, Wen YP, Yin YS, Yang LH, Yang J, et al. 5-Aza-2-deoxycytidine alleviates the progression of primary biliary cholangitis by suppressing the FoxP3 methylation and promoting the Treg/Th17 balance. Int Immunopharmacol. 2021;96:107820. 10.1016/j.intimp.2021.107820