Download

ORIGINAL ARTICLE

YBX-1 alleviates sepsis-stimulated lung epithelial cell injury

Xin Lu#, Shouqian Dai#, Pengfei Li#, Yuqian Zhou, Feng Xu*

Department of Emergency Medicine, the First Affiliated Hospital of Soochow University, Suzhou, Jiangsu 215006, China

#These authors contributed equally to the work.

Abstract

Objective: To explore the role of Y-box binding protein 1 (YBX-1) in the lipopolysaccharide (LPS)-stimulated inflammation and oxidative stress of BEAS-2B cell line and clarify the underlying mechanism.

Methods: LPS-stimulated BEAS-2B cells were used as a cell model of sepsis-stimulated acute lung injury (ALI). Immunoblot and quantitative polymerase chain reaction assays were used to detect the expression of YBX-1 in LPS-stimulated BEAS-2B cells. 3-(4,5-Dimethylthiazol-2-yl)-2,5-diphenyl-2H-tetrazolium bromide, TdT-mediated dUTP nick end labeling, and immunoblot assays were conducted to determine the effects of YBX-1 on cell survival. JC-1 staining and adenosine triphosphate production were used to detect the effects of YBX-1 on mitochondrial function. Immunostaining and enzyme-linked immunosorbent serologic assay were performed to examine the effects of YBX-1 on the inflammation and oxidative stress of cells. Immunoblot assay was conducted to confirm the mechanism.

Results: YBX-1 was lowly expressed in LPS-stimulated BEAS-2B cells and enhanced the survival of LPS-stimulated lung epithelial cells. In addition, YBX-1 improved mitochondrial function of LPS-stimulated BEAS-2B cells. YBX-1 inhibited the inflammation and oxidative stress of LPS-stimulated BEAS-2B cells. Mechanically, YBX-1 inhibited mitogen-activated protein kinase (MAPK) axis, thereby alleviating sepsis-stimulated ALI.

Conclusion: YBX-1 alleviated inflammation and oxidative stress of LPS-stimulated BEAS-2B cells via MAPK axis.

Key words: acute lung injury, MAPK, oxidative stress, sepsis, YBX-1

*Corresponding Author: Feng Xu, Department of Emergency Medicine, the First Affiliated Hospital of Soochow University, No. 188, Shizi Street, Suzhou, Jiangsu, China. Email: [email protected]

Received 21 December 2023; Accepted 29 January 2024; Available online 1 March 2024

DOI: 10.15586/aei.v52i2.1068

Copyright: Lu X, et al.
This open access article is licensed under Creative Commons Attribution 4.0 International (CC BY 4.0). http://creativecommons.org/licenses/by/4.0/

Introduction

Sepsis is a type of multi-organ dysfunction disease caused by a disturbance of immune response.1 Sepsis leads to increased vascular permeability, further resulting in organ failure. The excessive inflammation and tissue damage caused by sepsis can increase susceptibility to secondary infections, which greatly aggravates the patient's condition and may ultimately lead to death.2 Although sepsis is considered as a leading cause of death worldwide, its potential molecular mechanisms remain unclear.3 Acute lung injury (ALI) is a progressive lung disease caused by sepsis and is featured by uncontrolled inflammation and increased oxidative stress.4,5 Therefore, it is of great significance to investigate the pathogenesis of inflammation caused by sepsis and the mechanism of ALI.

Y-box binding protein 1 (YBX-1), as a transcription factor, regulates transcription and translation processes by acting as a DNA–RNA binding protein.6 YBX-1 regulates gene transcription by binding to promoters with Y-box motifs.7 Previous studies have found that YBX-1 is involved in tumor regulation. For example, overexpression of YBX-1 can promote the growth of pancreatic ductal adenocarcinoma and inhibit cell apoptosis by up-regulating of GSK3β axis.8 YBX-1 also plays an important role in regulating cell growth and embryonic development.9 Moreover, YBX-1 regulates self-renewal and neuronal differentiation of neuronal progenitor cells.10 Oxidized low-density lipoprotein (ox-LDL) reduces YBX-1 expression in macrophages, enhances inflammation by promoting mitogen-activated protein kinase (MAPK) and nuclear factor kappa B (NF-κB) pathways, and enhances lipid uptake via contributing to CD36 messenger RNA (mRNA) decay, thereby aggravating atherosclerosis.11 YBX-1 can also indirectly target heterochromatin by regulating CBX5 mRNA, thereby inhibiting the transcription of inflammatory genes involved in apoptosis.12 However, YBX-1 has been less reported in sepsis, and the underlying mechanism is unclear.

This study aimed to elucidate the role of YBX-1 in sepsis-induced lung injury. We discovered that YBX-1 is lowly expressed in lipopolysaccharide (LPS)-stimulated BEAS-2B cell line, and increased YBX-1 can inhibit LPS-stimulated apoptosis, mitochondrial damage, inflammation, and oxidative stress by inhibiting MAPK pathway, thus playing a protective role in the lungs.

Materials and methods

Cell culture and transfection

Human lung epithelial BEAS-2B cells were obtained from ATCC (Manassas, VA, USA) and cultured in Dulbecco's modified eagle medium (DMEM) (Gibco, Miami, FL, USA) supplied with 10% fetal bovine serum (FBS; Gibco, USA) in 5% CO2 at 37°C. Cells were treated with LPS (2.5, 5, and 10 µg/mL; Sigma, St. Louis, MO, USA) for 24 h. Lipofectamine®3000 reagent (Invitrogen, Carlsbad, CA, USA) was used to transfect both plasmid cloning DNA (pcDNA)3.1-vector and pcDNA3.1-YBX-1.

MTT assay

Cells were plated into 96-well plates (3×103 cells/well). 3-(4,5-Dimethylthiazol-2-yl)-2,5-diphenyl-2H-tetrazolium bromide (MTT) solution was added to cells (Beyotime, Beijing, China) and incubated for 4 h, followed by washing with PBS. Then, the OD 490 value was assessed.

Immunoblotting

Proteins were separated with 10% sodium dodecyl sulfate–polyacrylamide gel electrophoresis (SDS-PAGE) (Beyotime), and transferred onto polyvinylidene fluoride (PVDF) membranes. Then the membranes were blocked with 5% bovine serum albumin (BSA), followed by overnight incubation at 4°C with primary antibodies against YBX-1 (1:1000 K107045P; Solarbio, Beijing, China), phosphorylated--extracellular signal-regulated kinase (p-ERK, 1:1000 ab201015; Abcam, Cambridge, UK), ERK (1:1000 ab184699; Abcam), phosphorylated c-Jun N-terminal Kinase (p-JNK, 1:500 ab215208; Abcam), JNK (1:500 ab110724; Abcam), p-p38 antibody (1:1000 ab17886; Abcam), p38 antibody (1:1000 ab170099; Abcam), and beta-actin (1:3000 ab8226; Abcam). Then the membranes were incubated with horseradish peroxidase (HRP)-conjugated secondary antibodies (Abcam) at a ratio of 1:1000 for 2 h at room temperature. The signals were detected with enhanced chemiluminescence (ECL) detection kit (Beyotime).

Terminal deoxynucleotidyl transferase (TdT)-mediated dUTP nick end labeling (TUNEL) assay

Cell apoptosis was detected using TUNEL assay following manufacturer’s protocol (Roche Diagnostics, IN, USA).

Real-time quantitative polymerase chain reaction (RT-qPCR)

SYBR Taq II (Takara, Japan) was used for RT-qPCR, and quantitative-RT-PCR (qRT-PCR) was performed by Bio-Rad CFX-96. Total RNA was reverse-transcribed into complementary DNA (cDNA) using M-MLV reverse transcriptase (Promega Corporation, Madison, WI, USA). YBX-1 expression was analyzed by 2-ΔΔCt method. Primer sequences were as follows: YBX-1 forward: 5’-GATAAATTTAAACCTGAAAA-3’, reverse: 5’-ATCTTGTTTCTATCTTCCAA-3’, glyceraldehyde 3-phosphate dehydrogenase (GAPDH) forward: 5’-GCTCATTTGCAGGGGGGAG-3’, reverse: 5’-GTTGGTGGTGCAGGAG GCA-3’.

ROS immunostaining

The cells upon the indicated treatment were fixed and blocked with goat serum for 1 h. Cells were further incubated with dichlorofluorescein–r eactive oxygen species (DCF–ROS) detection kit (ab238535; Abcam) using manufacture’s guidelines. Cell nuclei were labeled with 4',6-diamidino-2-phenylindole (DAPI). After washing with PBS, the photos were captured.

YBX-1 immunostaining

The cells after indicated treatment were fixed and blocked with goat serum for 1 h. Cells were further incubated with antibodies against YBX-1 (1:200, K107045P; Solarbio) using manufacture’s guidelines. Cell nuclei were labeled with DAPI. After washing with PBS, the photos were captured.

JC-1 staining

Cells were plated and cultured for 24 h for cell adhesion. Then the cells were incubated with 2-μM JC-1 (Beyotime) for 30 min at 37°C in the dark. Cell nuclei were labeled with DAPI. Finally, cells were analyzed using fluorescent microscope.

Enzyme-linked Immunosorbent serologic assay (ELISA)

The concentrations of superoxide dismutase (SOD), glutathione peroxidase (GSH-px), interleukin (IL)-1β, tumor necrosis factor (TNF)-α, and IL-6 in cell lysates were measured with ELISA kits (Abcam) following manufacturer’s protocoll. Biotin-conjugated primary antibodies were added and followed by avidin-conjugated HRP. Subsequently, enzyme substrate was used for color reaction.

Statistical Analysis

Data were represented by mean ± standard deviation (SD). Statistical analysis was performed using GraphPad. The Student’s t-test was used for comparisons between two groups; P < 0.05 was considered as statistically significant.

Results

YBX-1 was lowly expressed in LPS-stimulated BEAS-2B cells

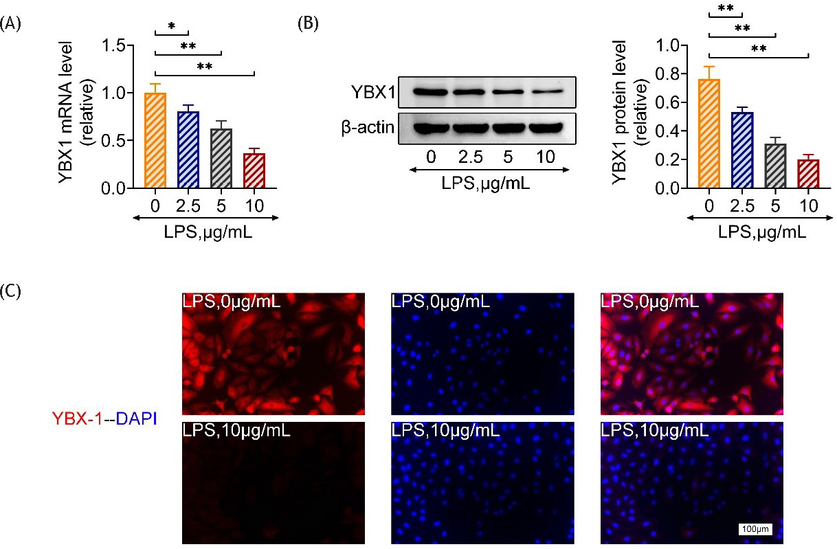
To uncover the effects of YBX-1 on the progression of sepsis and ALI, we first constructed an LPS-stimulated model using BEAS-2B cells. Subsequently, we detected the mRNA and protein levels of YBX-1. qPCR assay results showed that the mRNA levels of YBX-1 decreased with the treatment of LPS for 24 h (Figure 1A). Further, immunoblot and immunostaining assays indicated the low expression of YBX-1 in LPS-stimulated BEAS-2B cells (Figures 1B,C). Therefore, YBX-1 was lowly expressed in LPS-stimulated lung epithelial cells.

Figure 1. YBX-1 was low-expressed in LPS-stimulated lung epithelial cells. (A) qPCR assays exhibited the mRNA levels of YBX-1 in BEAS-2B cells upon the treatment of LPS (0, 2.5, 5, and 10 μg/mL) for 24 h. (B) Immunoblot exhibited the expression of YBX-1 in BEAS-2B cells upon the treatment of LPS (0, 2.5, 5, and 10 μg/mL) for 24 h. The relative expression of YBX-1 was compared. (C) IHC exhibited the expression of YBX-1 in BEAS-2B cells upon the treatment of LPS (0, 2.5, 5, and 10 μg/mL) for 24 h. Red panel indicates YBX-1. Scale bar, 100 µm. **P < 0.01; ns: no significance.

YBX-1 enhanced survival of LPS-stimulated BEAS-2B cells

Then we investigated the effects of YBX-1 on the survival of BEAS-2B cells after the treatment of LPS. YBX-1 overexpression plasmids were transfected into BEAS-2B cells to overexpress YBX-1. LPS decreased the expression of YBX-1 whereas the transfection of its plasmids increased its expression in control or LPS-stimulated BEAS-2B cells (Figure 2A). Through MTT assays, we confirmed that LPS suppressed the survival of BEAS-2B cells, while overexpression of YBX-1 improved the survival of LPS-stimulated BEAS-2B cells (Figure 2B).

Figure 2. YBX-1 enhanced survival of LPS-stimulated lung epithelial cells. (A) Immunoblot exhibited the expression of YBX-1 in BEAS-2B cells upon the treatment of LPS (10 μg/mL) and transfection of YBX-1 overexpression plasmids for 24 h. The relative expression of YBX-1 was compared. (B) MTT assays exhibited the survival of BEAS-2B cells upon the treatment of LPS (10 μg/mL) and transfection of YBX-1 overexpression plasmids for 24 h. The OD 490 value was calculated. (C) TUNEL assays exhibited the apoptosis levels of BEAS-2B cells upon the treatment of LPS (10 μg/mL) and transfection of YBX-1 overexpression plasmids for 24 h. The percentage of TUNEL-positive cells per field was calculated. Scale bar, 100 μm. *P < 0.05, **P < 0.01; ns, no significance.

The effects of YBX-1 on cell apoptosis were further detected in BEAS-2B cells through TUNEL assays. LPS stimulated the apoptosis of BEAS-2B cells, with increased percentage of TUNEL-positive cells (Figure 2C). Overexpression of YBX-1 decreased the apoptosis of LPS-stimulated BEAS-2B cells (Figure 2C). Therefore, YBX-1 enhanced the survival of LPS-stimulated lung epithelial cells.

YBX-1 improved mitochondrial function in LPS-stimulated BEAS-2B cells

Mitochondrial function is critical in the pathology of sepsis-stimulated ALI. Therefore, we detected mitochondrial function after transfection of YBX-1 overexpression plasmids in LPS-stimulated BEAS-2B cells. Through JC-1 staining assays, LPS increased the monomer of JC-1 and decreased the aggregates of JC-1, suggesting the suppression of mitochondrial function (Figure 3A). However, YBX-1 overexpression decreased JC-1 monomer and increased its aggregates in LPS-stimulated BEAS-2B cells (Figure 3A). Our results further confirmed that LPS restrained the adenosine triphosphate (ATP) production capacity of BEAS-2B cells, and YBX-1 overexpression increased the ATP production levels in LPS-stimulated BEAS-2B cells (Figure 3B). Collectively, YBX-1 improved mitochondrial function in LPS-stimulated cells.

Figure 3. YBX-1 improved mitochondrial function in LPS-stimulated lung epithelial cells. (A) JC-1 staining exhibited the levels of monomer and aggregates of JC-1 in BEAS-2B cells upon the treatment of LPS (10 μg/mL) and transfection of YBX-1 overexpression plasmids for 24 h. (B) ATP production was detected in BEAS-2B cells upon the treatment of LPS (10 μg/mL) and transfection of YBX-1 overexpression plasmids for 24 h. Scale bar, 50 μm. *P < 0.05, **P < 0.01; ns, no significance.

YBX-1 blocked inflammation and oxidative stress in LPS-stimulated lung epithelial cells

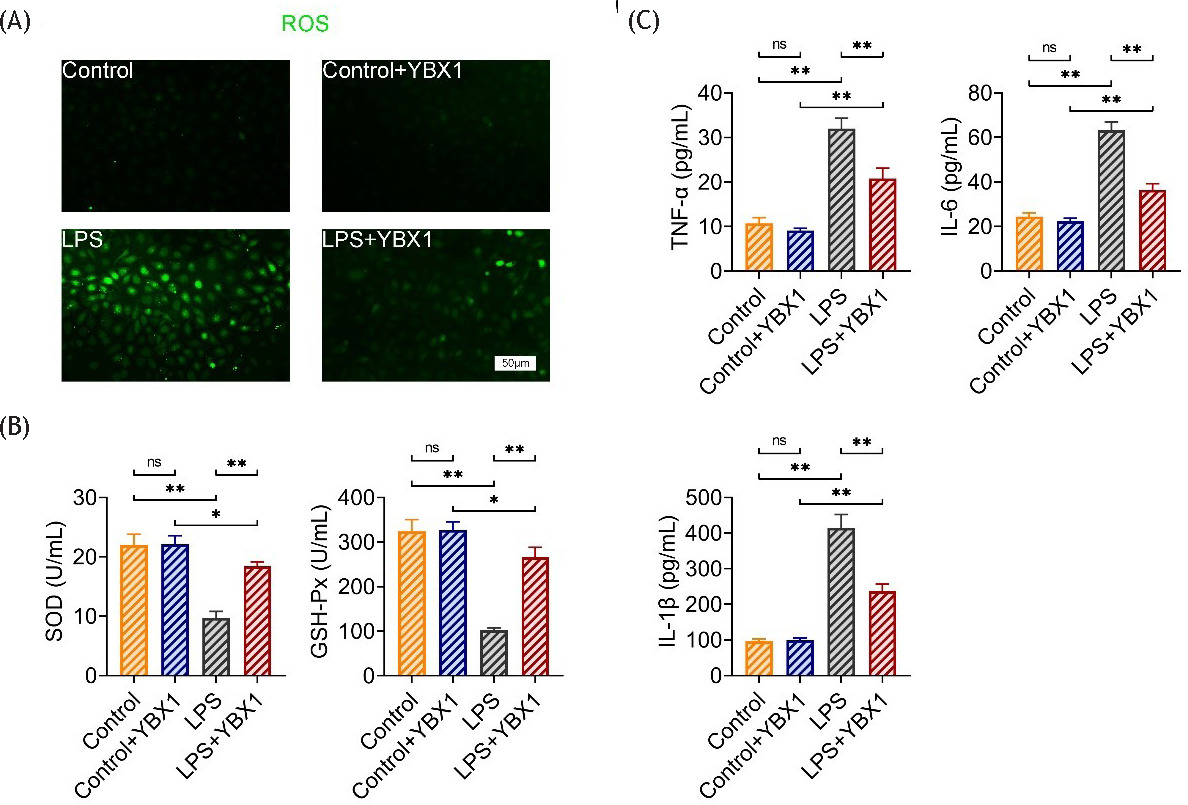
Next, we detected the effects of YBX-1 on the inflammation and oxidative stress, two key processes in ALI progression, of LPS-stimulated BEAS-2B cells. First, ROS levels were detected by immunostaining assays. We noticed that LPS increased the ROS staining intensity whereas overexpression of YBX-1 suppressed ROS levels in LPS-stimulated BEAS-2B cells (Figure 4A). ELISA exhibited that the secretion of SOD and GSH-px, two markers of oxidative stress, was decreased in LPS-stimulated BEAS-2B cells whereas overexpression of YBX-1 increased the secretion of these markers in LPS-stimulated BEAS-2B cells (Figure 4B). Similarly, ELISA further showed that overexpression of YBX-1 contributed to the secretion of inflammatory cytokines, including IL-1β, IL-6, and TNF-α in LPS-stimulated BEAS-2B cells (Figure 4C). Therefore, YBX-1 inhibited inflammation and oxidative stress in LPS-stimulated lung epithelial cells.

Figure 4. YBX-1 blocked inflammation and oxidative stress in LPS-stimulated lung epithelial cells. (A) ROS levels were detected by immunostaining in BEAS-2B cells upon the treatment of LPS (10 μg/mL) and transfection of YBX-1 overexpression plasmids for 24 h. Scale bar, 50 μm. (B) ELISA exhibited the secretion of SOD and GSH-px in BEAS-2B cells upon the treatment of LPS (10 μg/mL) and transfection of YBX-1 overexpression plasmids for 24 h. (C) ELISA exhibited the secretion of TNF-α, IL-6, and IL-1β in BEAS-2B cells upon the treatment of LPS (10 μg/mL) and transfection of YBX-1 overexpression plasmids for 24 h. *P < 0.05, **P < 0.01; ns, no significance.

YBX-1 restrained MAPK signaling pathways in LPS-stimulated lung epithelial cells

Finally, the mechanism underlying YBX-1 alleviating sepsis-stimulated ALI at cellular levels was detected. Immunoblot assays demonstrated that LPS stimulated the phosphorylation levels of ERK, P38, JNK, and NF-κB in BEAS-2B cells, suggesting the activation of MAPK pathway (Figures 5A,B). However, the overexpression of YBX-1 suppressed the phosphorylation levels of these regulators in MAPK pathway, suggesting the suppression of this pathway in control and LPS-stimulated BEAS-2B cells (Figures 5A,B). Collectively, YBX-1 restrained MAPK signaling pathways in LPS-stimulated lung epithelial cells.

Figure 5. YBX-1 restrained MAPK signaling pathways in LPS-stimulated lung epithelial cells. (A) Immunoblot exhibited the expression and phosphorylation levels of ERK, P38, and JNK in BEAS-2B cells upon the treatment of LPS (10 μg/mL) and transfection of YBX-1 overexpression plasmids for 24 h. (B) Immunoblot exhibited the expression and phosphorylation levels of NF-κB in BEAS-2B cells upon the treatment of LPS (10 μg/mL) and transfection of YBX-1 overexpression plasmids for 24 h. The related phosphorylation levels were calculated. *P < 0.05, **P < 0.01; ns, no significance.

Discussion

The lungs are the most vulnerable target organs of sepsis, and ALI appears earliest. In the process of ALI, the body releases a variety of pro-inflammatory cytokines and inflammatory mediators, causing inflammatory responses.4,13 A variety of anti-inflammatory cytokines appears simultaneously in the body, and the balance between pro-inflammatory cytokines and inflammatory mediators is to maintain the stability of internal environment. If there is an imbalance between these two, the result is uncontrolled s ystemic inflammatory response syndrome (SIRS).1 The onset of SIRS is a key link in the pathogenesis of sepsis-stimulated ALI, which determines whether the body develops lung injury and is the basis for the occurrence of ALI.5 Herein, we revealed that YBX-1 inhibits LPS-stimulated apoptosis, mitochondrial damage, inflammation, and oxidative stress, thus playing a lung-protective role in the sepsis-stimulated ALI model.

YBX-1 is a cold shock protein with extensive nucleic acid-binding properties. As a DNA- and RNA-binding protein, YBX-1 is involved in a variety of cellular processes, such as transcription.14 This protein is also critical in microRNA (miRNA) processing.15 This protein is secreted and functions as an extracellular mitogen16 Abnormal expression of this protein is associated with cancer proliferation in many tissues.17 Our data confirmed that YBX-1 was lowly expressed in LPS-stimulated lung epithelial cells, contributed to the cell survival, and thus could serve as a target of sepsis and ALI.

Oxidative stress is critical in the progression of sepsis and is related to ALI. Excessive ROS causes ALI, results in cell damage, activation of pro-apoptotic signaling pathway, and ultimately leads to the death of alveolar epithelial cells and endothelial cells.18 Under stress conditions, NF-κB initiates the transcription of cytokines, and activate inflammatory cells, which are positively regulated by inflammatory mediators, forming a cascaded effect, amplifying and aggravating the inflammatory response.19

We here revealed that YBX-1 inhibits cellular inflammation and oxidative stress in LPS-stimulated lung epithelial cells, a cell model of ALI. However, we determined that MAPK, not NF-κB pathway, is critical in this process.

Mitochondrial dysfunction has been shown to be a major cause of death in sepsis.20 Under pathological stress, mitochondria produce large amounts of ROS and release apoptotic factors, leading to cell damage and apoptosis. In the pathological process of sepsis, excess free radicals lead to oxidative stress and mitochondrial DNA damage, which in turn lead to impaired mitochondrial protein synthesis and respiratory function.21 Therefore, early repair of mitochondrial function restores redox balance, counters the imbalance of antioxidant defense system in sepsis, and reduces cell damage.

In our study, we demonstrated that YBX-1 improved mitochondrial function in LPS-stimulated lung epithelial cells, which was confirmed by JC-1 staining and immunoblot. In addition, it was reported that myocardial mitochondrial were swollen, ATP content was significantly decreased, and mitochondrial biosynthesis was increased in mice with sepsis. After treatment, mitochondrial swelling was reduced, ATP content was increased, and mitochondrial biosynthesis was further increased, proving that mitochondrial biosynthesis could improve mitochondrial dysfunction caused by sepsis and relieve myocardial damage in sepsis.

The MAPK pathway is one of the common intersection pathways mediating cell stress, inflammation, differentiation, apoptosis, and other pathways.22 It was widely reported that MAPK pathway is important in the progression of sepsis.23,24 Interestingly, we here revealed that YBX-1 inhibits the MAPK signaling pathway, thus relieving sepsis-stimulated ALI. However, the precise mechanism needs further study.

The limitation of our study is was that only a cell model was constructed. However, the ALI model constructed at the animal level was required to confirm the effect of YBX-1 on ALI. In addition, further mechanism studies are required for confirmation. Therefore, further related experiments are to be conducted to screen the downstream proteins by multidimensional omics.

Conclusion

In summary, the study reveals that YBX-1 alleviates sepsis--stimulated ALI in an LPS-stimulated lung epithelial cell model via mediating MAPK pathway. We believe that it can act as a promising target for sepsis-stimulated ALI.

Availability of Data and Materials

All data generated or analyzed in this study are included in this published article. The datasets used and/or analyzed in the study are available from the corresponding author on reasonable request. Data sharing was not applicable to this article as no new data were created or analyzed in this study.

Competing interests

The authors states that there were no conflict of interest to disclose.

Author Contributions

All authors contributed to the study’s conception and design. Material preparation and the experiments were performed by Xin Lu. Data collection and analysis were performed by Shouqian Dai, Pengfei Li, and Yuqian Zhou. The first draft of the manuscript was prepared by Feng Xu, and all authors commented on the previous versions of the manuscript. All authors read and approved the final manuscript.

REFERENCES

1. Cao C, Chai Y, Shou S, Wang J, Huang Y, Ma T. Toll-like receptor 4 deficiency increases resistance in sepsis-induced immune dysfunction. Int Immunopharmacol. 2018;54:169–76. 10.1016/j.intimp.2017.11.006

2. Fang H, Zhang Y, Wang J, Li L, An S, Huang Q, et al. Remimazolam reduces sepsis-associated acute liver injury by activation of peripheral benzodiazepine receptors and p38 inhibition of macrophages. Int Immunopharmacol. 2021; 101(Pt B):108331. 10.1016/j.intimp.2021.108331

3. White KC, Laupland KB, Tabah A, Ramanan M, Bellomo R. Clinical implications of urine output-based sepsis-associated acute kidney injury. Author's reply. Intensive Care Med. 2023; 49: 1266–1267. 10.1007/s00134-023-07205-6

4. Liao Q, Li F, Xue M, Chen W, Tao Z, Song Y, et al. Polydatin alleviates sepsis-induced acute lung injury via downregulation of Spi-B. Biomed Rep. 2023;19(6):102. 10.3892/br.2023.1684

5. Ling X, Wei S, Ling D, Cao S, Chang R, Wang Q, et al. Irf7 regulates the expression of Srg3 and ferroptosis axis aggravated sepsis-induced acute lung injury. Cell Mol Biol Lett. 2023;28(1):91. 10.1186/s11658-023-00495-0

6. Evdokimova V. Y-box binding protein 1: Looking back to the future. Biochemistry (Mosc). 2022;87(Suppl 1):S5–19. 10.1134/S0006297922140024

7. Ma Z, Zhu Y, Wang Q, Deng M, Wang J, Li D, et al. Y-box binding protein 1 regulates liver lipid metabolism by regulating the Wnt/beta-catenin signaling pathway. Ann Transl Med. 2021;9(22):1693. 10.21037/atm-21-5767

8. Shi Y, Ge X, Jiang Q, Xie T, Mi Y, Song S, et al. Eukaryotic expression of human Y-box binding protein 1 (YB-1) promotes the proliferation and migration of human HepG2 cells. Xi Bao Yu Fen Zi Mian Yi Xue Za Zhi. 2022;38(11):986–91.

9. Jiang WJ, Lee SH, Heo G, Chung HJ, Cho ES, Sa SJ, et al. Knockdown of Y-box binding protein 1 induces autophagy in early porcine embryos. Front Cell Dev Biol. 2023;11:1238546. 10.3389/fcell.2023.1238546

10. Kobayashi S, Tanaka T, Moue M, Ohashi S, Nishikawa T. YB-1 gene expression is kept constant during myocyte differentiation through replacement of different transcription factors and then falls gradually under the control of neural activity. Int J Biochem Cell Biol. 2015;68:1–8. 10.1016/j.biocel.2015.08.008

11. Krohn R, Raffetseder U, Bot I, Zernecke A, Shagdarsuren E, Liehn EA, et al. Y-box binding protein-1 controls CC chemokine ligand-5 (CCL5) expression in smooth muscle cells and contributes to neointima formation in atherosclerosis-prone mice. Circulation. 2007;116(16):1812–20. 10.1161/CIRCULATIONAHA.107.708016

12. Saribas AS, Coric P, Hamazaspyan A, Davis W, Axman R, White MK, et al. Emerging from the unknown: structural and functional features of agnoprotein of polyomaviruses. J Cell Physiol. 2016;231(10):2115–27. 10.1002/jcp.25329

13. Huo B, Che X, Li X. Timing of early correction of mandibular hypoplasia in skeletal class II malocclusion: A review. J Clin Pediatr Dent. 2023;47(6):11–20.

14. Murugesan SN, Yadav BS, Maurya PK, Chaudhary A, Singh S, Mani A. Expression and network analysis of YBX1 interactors for identification of new drug targets in lung adenocarcinoma. J Genomics. 2018;6:103–12. 10.7150/jgen.20581

15. Zhu Z, Zhang X, Zhou Y, Cheng J, Xu Z. ENST00000430471 Promotes development and metastasis of colorectal cancer by regulating the expression of YBX-1. Cancer Manag Res. 2020;12:7189–97. 10.2147/CMAR.S264308

16. Tong L, Yang H, Xiong W, Tang G, Zu X, Qi L. circ_100984-miR-432-3p Axis regulated c-Jun/YBX-1/beta-catenin feedback loop promotes bladder cancer progression. Cancer Sci. 2021;112(4):1429–42. 10.1111/cas.14774

17. Chaudhary S, Appadurai MI, Maurya SK, Nallasamy P, Marimuthu S, Shah A, et al. MUC16 promotes triple-negative breast cancer lung metastasis by modulating RNA-binding protein ELAVL1/HUR. Breast Cancer Res. 2023;25(1):25. 10.1186/s13058-023-01630-7

18. Song J, Li M, Chen C, Zhou J, Wang L, Yan Y, et al. Regulator of G protein signaling protein 6 alleviates acute lung injury by inhibiting inflammation and promoting cell self-renewal in mice. Cell Mol Biol Lett. 2023;28(1):102. 10.1186/s11658-023-00488-z

19. Li H, Zou Q, Wang X. Bisdemethoxycurcumin alleviates LPS-induced acute lung injury via activating AMPK alpha pathway. BMC Pharmacol Toxicol. 2023;24(1):63. 10.1186/s40360-023-00698-3

20. Xiao Z, Long J, Zhang J, Qiu Z, Zhang C, Liu H, et al. Administration of protopine prevents mitophagy and acute lung injury in sepsis. Front Pharmacol. 2023;14:1104185. 10.3389/fphar.2023.1104185

21. Dominguez JH, Xie D, Kelly KJ. Cardiac effects of renal ischemia. Am J Physiol Renal Physiol. 2023;324(1):F64–74. 10.1152/ajprenal.00183.2022

22. Shen J, Ma X. miR-374a-5p alleviates sepsis-induced acute lung injury by targeting ZEB1 via the p38 MAPK pathway. Exp Ther Med. 2022;24(3):564. 10.3892/etm.2022.11501

23. Ke J, Cai G. Effect of IL-33 on pyroptosis of macrophages in mice with sepsis via NF-kappaB/p38 MAPK signaling pathway. Acta Cir Bras. 2021;36(5):e360501. 10.1590/acb360501

24. Li D, Yang L, Wang W, Song C, Xiong R, Pan S, et al. Eriocitrin attenuates sepsis-induced acute lung injury in mice by regulating MKP1/MAPK pathway-mediated--glycolysis. Int Immunopharmacol. 2023;118:110021. 10.1016/j.intimp.2023.110021